Suppr超能文献

WNT4介导浸润性小叶癌细胞系中的雌激素受体信号传导和内分泌抗性。

WNT4 mediates estrogen receptor signaling and endocrine resistance in invasive lobular carcinoma cell lines.

作者信息

Sikora Matthew J, Jacobsen Britta M, Levine Kevin, Chen Jian, Davidson Nancy E, Lee Adrian V, Alexander Caroline M, Oesterreich Steffi

机构信息

Women's Cancer Research Center, University of Pittsburgh, Pittsburgh, PA, USA.

Department of Pharmacology and Chemical Biology, University of Pittsburgh, Pittsburgh, PA, USA.

出版信息

Breast Cancer Res. 2016 Sep 20;18(1):92. doi: 10.1186/s13058-016-0748-7.

Abstract

BACKGROUND

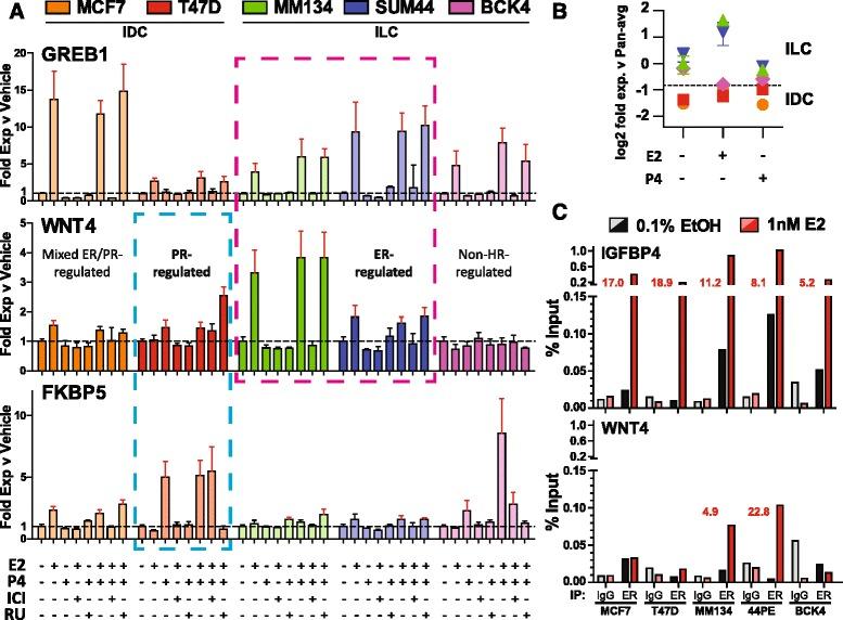
Invasive lobular carcinoma (ILC) of the breast typically presents with clinical biomarkers consistent with a favorable response to endocrine therapies, and over 90 % of ILC cases express the estrogen receptor (ER). However, a subset of ILC cases may be resistant to endocrine therapies, suggesting that ER biology is unique in ILC. Using ILC cell lines, we previously demonstrated that ER regulates a distinct gene expression program in ILC cells, and we hypothesized that these ER-driven pathways modulate the endocrine response in ILC. One potential novel pathway is via the Wnt ligand WNT4, a critical signaling molecule in mammary gland development regulated by the progesterone receptor.

METHODS

The ILC cell lines MDA-MB-134-VI, SUM44PE, and BCK4 were used to assess WNT4 gene expression and regulation, as well as the role of WNT4 in estrogen-regulated proliferation. To assess these mechanisms in the context of endocrine resistance, we developed novel ILC endocrine-resistant long-term estrogen-deprived (ILC-LTED) models. ILC and ILC-LTED cell lines were used to identify upstream regulators and downstream signaling effectors of WNT4 signaling.

RESULTS

ILC cells co-opted WNT4 signaling by placing it under direct ER control. We observed that ER regulation of WNT4 correlated with use of an ER binding site at the WNT4 locus, specifically in ILC cells. Further, WNT4 was required for endocrine response in ILC cells, as WNT4 knockdown blocked estrogen-induced proliferation. ILC-LTED cells remained dependent on WNT4 for proliferation, by either maintaining ER function and WNT4 regulation or uncoupling WNT4 from ER and upregulating WNT4 expression. In the latter case, WNT4 expression was driven by activated nuclear factor kappa-B signaling in ILC-LTED cells. In ILC and ILC-LTED cells, WNT4 led to suppression of CDKN1A/p21, which is critical for ILC cell proliferation. CDKN1A knockdown partially reversed the effects of WNT4 knockdown.

CONCLUSIONS

WNT4 drives a novel signaling pathway in ILC cells, with a critical role in estrogen-induced growth that may also mediate endocrine resistance. WNT4 signaling may represent a novel target to modulate endocrine response specifically for patients with ILC.

摘要

背景

乳腺浸润性小叶癌(ILC)通常表现出与内分泌治疗良好反应相一致的临床生物标志物,超过90%的ILC病例表达雌激素受体(ER)。然而,一部分ILC病例可能对内分泌治疗耐药,这表明ER生物学特性在ILC中是独特的。我们之前利用ILC细胞系证明ER在ILC细胞中调控一个独特的基因表达程序,并且我们推测这些由ER驱动的通路调节ILC中的内分泌反应。一个潜在的新通路是通过Wnt配体WNT4,它是由孕激素受体调控的乳腺发育中的关键信号分子。

方法

使用ILC细胞系MDA-MB-134-VI、SUM44PE和BCK4评估WNT4基因表达及调控,以及WNT4在雌激素调节的增殖中的作用。为了在内分泌耐药背景下评估这些机制,我们建立了新的ILC内分泌耐药长期雌激素剥夺(ILC-LTED)模型。使用ILC和ILC-LTED细胞系鉴定WNT4信号的上游调节因子和下游信号效应器。

结果

ILC细胞通过将WNT4信号置于ER直接控制之下而采用该信号。我们观察到ER对WNT4的调节与WNT4基因座处ER结合位点的使用相关,特别是在ILC细胞中。此外,WNT4是ILC细胞内分泌反应所必需的,因为WNT4敲低可阻断雌激素诱导的增殖。ILC-LTED细胞增殖仍依赖WNT4,其方式为维持ER功能和WNT4调节,或者使WNT4与ER解偶联并上调WNT4表达。在后一种情况下,WNT4表达由ILC-LTED细胞中活化的核因子κB信号驱动。在ILC和ILC-LTED细胞中,WNT4导致CDKN1A/p21受到抑制,这对ILC细胞增殖至关重要。CDKN1A敲低部分逆转了WNT4敲低的作用。

结论

WNT4在ILC细胞中驱动一条新的信号通路,在雌激素诱导的生长中起关键作用,这也可能介导内分泌耐药。WNT4信号可能代表一个专门调节ILC患者内分泌反应的新靶点。

https://cdn.ncbi.nlm.nih.gov/pmc/blobs/a9c9/5028957/a3b7d905063c/13058_2016_748_Fig1_HTML.jpg

文献AI研究员

20分钟写一篇综述,助力文献阅读效率提升50倍。

立即体验

用中文搜PubMed

大模型驱动的PubMed中文搜索引擎

马上搜索

文档翻译

学术文献翻译模型,支持多种主流文档格式。

立即体验