Suppr超能文献

线粒体tRNA的Mtu1介导的硫尿苷形成是线粒体翻译所必需的,并参与可逆性婴儿肝损伤。

Mtu1-Mediated Thiouridine Formation of Mitochondrial tRNAs Is Required for Mitochondrial Translation and Is Involved in Reversible Infantile Liver Injury.

作者信息

Wu Yong, Wei Fan-Yan, Kawarada Layla, Suzuki Takeo, Araki Kimi, Komohara Yoshihiro, Fujimura Atsushi, Kaitsuka Taku, Takeya Motohiro, Oike Yuichi, Suzuki Tsutomu, Tomizawa Kazuhito

机构信息

Department of Molecular Physiology, Faculty of Life Sciences, Kumamoto University, Kumamoto, Japan.

Precursory Research for Embryonic Science and Technology (PRESTO), Japan Science and Technology Agency (JST), Kawaguchi, Japan.

出版信息

PLoS Genet. 2016 Sep 30;12(9):e1006355. doi: 10.1371/journal.pgen.1006355. eCollection 2016 Sep.

Abstract

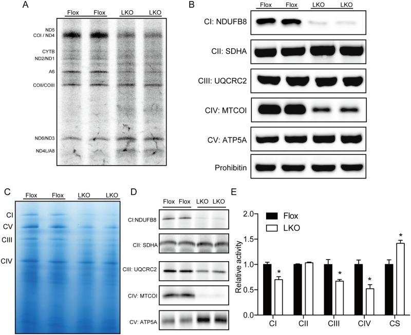
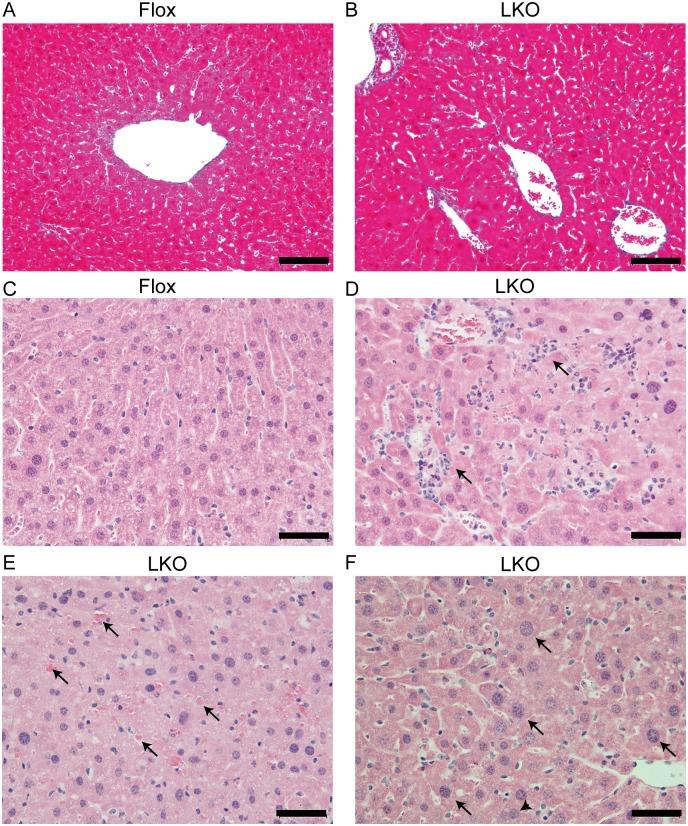
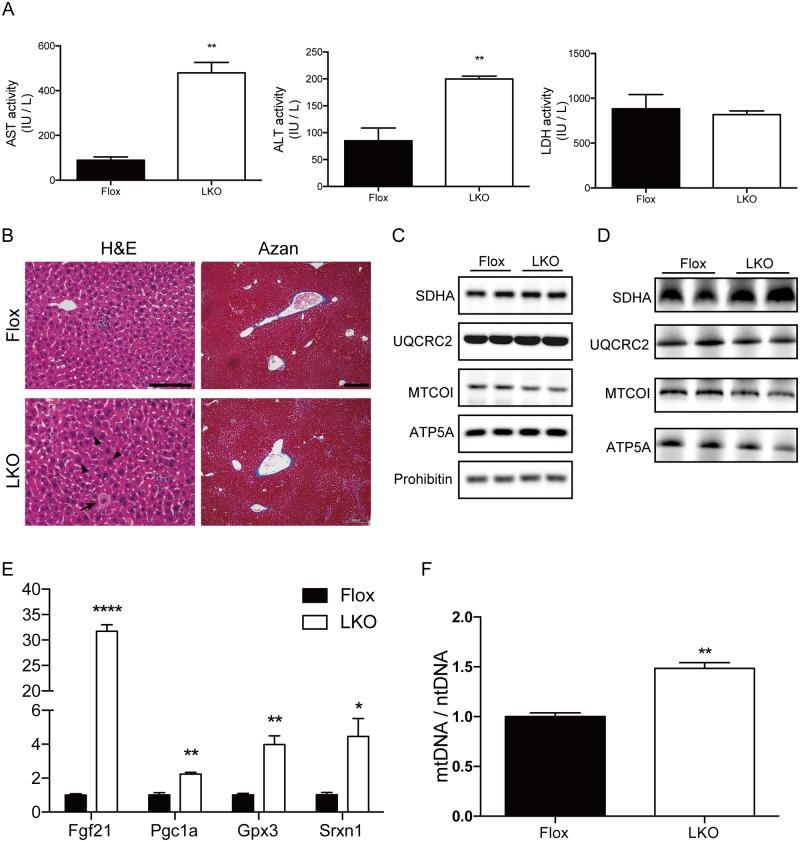
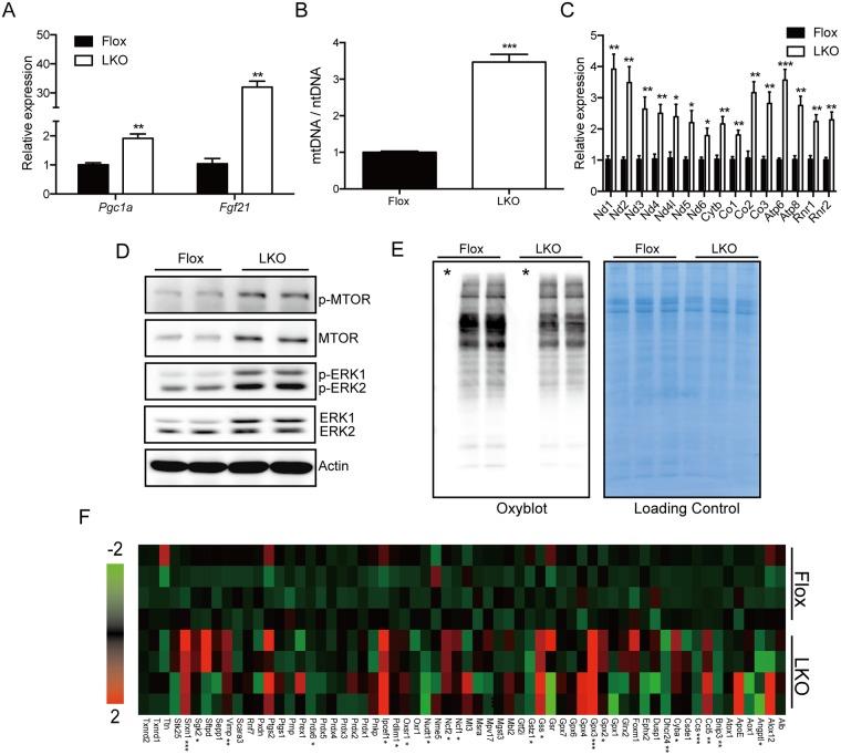
Reversible infantile liver failure (RILF) is a unique heritable liver disease characterized by acute liver failure followed by spontaneous recovery at an early stage of life. Genetic mutations in MTU1 have been identified in RILF patients. MTU1 is a mitochondrial enzyme that catalyzes the 2-thiolation of 5-taurinomethyl-2-thiouridine (τm5s2U) found in the anticodon of a subset of mitochondrial tRNAs (mt-tRNAs). Although the genetic basis of RILF is clear, the molecular mechanism that drives the pathogenesis remains elusive. We here generated liver-specific knockout of Mtu1 (Mtu1LKO) mice, which exhibited symptoms of liver injury characterized by hepatic inflammation and elevated levels of plasma lactate and AST. Mechanistically, Mtu1 deficiency resulted in a loss of 2-thiolation in mt-tRNAs, which led to a marked impairment of mitochondrial translation. Consequently, Mtu1LKO mice exhibited severe disruption of mitochondrial membrane integrity and a broad decrease in respiratory complex activities in the hepatocytes. Interestingly, mitochondrial dysfunction induced signaling pathways related to mitochondrial proliferation and the suppression of oxidative stress. The present study demonstrates that Mtu1-dependent 2-thiolation of mt-tRNA is indispensable for mitochondrial translation and that Mtu1 deficiency is a primary cause of RILF. In addition, Mtu1 deficiency is associated with multiple cytoprotective pathways that might prevent catastrophic liver failure and assist in the recovery from liver injury.

摘要

可逆性婴儿肝衰竭(RILF)是一种独特的遗传性肝病,其特征为急性肝衰竭,随后在生命早期自发恢复。已在RILF患者中鉴定出MTU1基因的突变。MTU1是一种线粒体酶,可催化在线粒体tRNA(mt-tRNA)子集的反密码子中发现的5-牛磺甲基-2-硫代尿苷(τm5s2U)的2-硫代化反应。尽管RILF的遗传基础明确,但驱动其发病机制的分子机制仍不清楚。我们在此构建了肝脏特异性敲除Mtu1(Mtu1LKO)的小鼠,这些小鼠表现出肝损伤症状,其特征为肝脏炎症以及血浆乳酸和AST水平升高。从机制上讲,Mtu1缺乏导致mt-tRNA中2-硫代化反应缺失,进而导致线粒体翻译显著受损。因此,Mtu1LKO小鼠肝细胞中线粒体膜完整性严重破坏,呼吸复合体活性广泛降低。有趣的是,线粒体功能障碍诱导了与线粒体增殖和氧化应激抑制相关的信号通路。本研究表明,Mtu1依赖的mt-tRNA 2-硫代化反应对于线粒体翻译必不可少,且Mtu1缺乏是RILF的主要原因。此外,Mtu1缺乏与多种细胞保护途径相关,这些途径可能预防灾难性肝衰竭并有助于从肝损伤中恢复。

https://cdn.ncbi.nlm.nih.gov/pmc/blobs/8a35/5045200/8c138fd5a289/pgen.1006355.g001.jpg

文献AI研究员

20分钟写一篇综述,助力文献阅读效率提升50倍。

立即体验

用中文搜PubMed

大模型驱动的PubMed中文搜索引擎

马上搜索

文档翻译

学术文献翻译模型,支持多种主流文档格式。

立即体验