Suppr超能文献

提高 CRISPR/Cas9 介导的人细胞中单纯疱疹病毒 1 型精确基因组编辑效率。

Increasing the Efficiency of CRISPR/Cas9-mediated Precise Genome Editing of HSV-1 Virus in Human Cells.

机构信息

State Key Laboratory of Molecular Vaccinology and Molecular Diagnostics, National Institute of Diagnostics and Vaccine Development in Infectious Diseases, School of Public Health, Xiamen University, Xiamen, 361102, China.

School of Life Sciences, Xiamen University, Xiamen, 361102, China.

出版信息

Sci Rep. 2016 Oct 7;6:34531. doi: 10.1038/srep34531.

Abstract

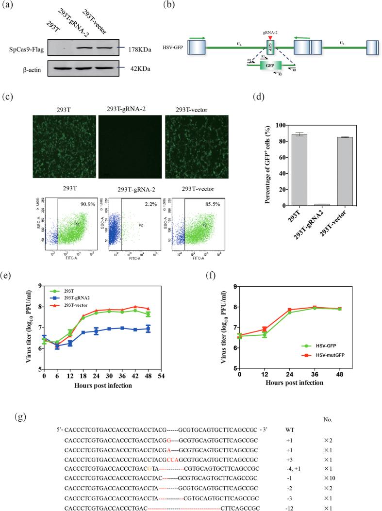
Genetically modified HSV-1 viruses serve as promising vectors for tumour therapy and vaccine development. The CRISPR/Cas9 system is one of the most powerful tools for precise gene editing of the genomes of organisms. However, whether the CRISPR/Cas9 system can precisely and efficiently make gene replacements in the genome of HSV-1 remains essentially unknown. Here, we reported CRISPR/Cas9-mediated editing of the HSV-1 genome in human cells, including the knockout and replacement of large genes. In established cells stably expressing CRISPR/Cas9, gRNA in coordination with Cas9 could direct a precise cleavage within a pre-defined target region, and foreign genes were successfully used to replace the target gene seamlessly by HDR-mediated gene replacement. Introducing the NHEJ inhibitor SCR7 to the CRISPR/Cas9 system greatly facilitated HDR-mediated gene replacement in the HSV-1 genome. We provided the first genetic evidence that two copies of the ICP0 gene in different locations on the same HSV-1 genome could be simultaneously modified with high efficiency and with no off-target modifications. We also developed a revolutionized isolation platform for desired recombinant viruses using single-cell sorting. Together, our work provides a significantly improved method for targeted editing of DNA viruses, which will facilitate the development of anti-cancer oncolytic viruses and vaccines.

摘要

基于单纯疱疹病毒 1(HSV-1)的基因治疗载体和疫苗的研究进展

https://cdn.ncbi.nlm.nih.gov/pmc/blobs/f364/5054376/646a3f4315f4/srep34531-f1.jpg

文献AI研究员

20分钟写一篇综述,助力文献阅读效率提升50倍。

立即体验

用中文搜PubMed

大模型驱动的PubMed中文搜索引擎

马上搜索

文档翻译

学术文献翻译模型,支持多种主流文档格式。

立即体验