Suppr超能文献

多巴胺能神经元中的线粒体血管紧张素受体。在细胞保护及与衰老相关的神经退行性变易感性中的作用。

Mitochondrial angiotensin receptors in dopaminergic neurons. Role in cell protection and aging-related vulnerability to neurodegeneration.

作者信息

Valenzuela Rita, Costa-Besada Maria A, Iglesias-Gonzalez Javier, Perez-Costas Emma, Villar-Cheda Begoña, Garrido-Gil Pablo, Melendez-Ferro Miguel, Soto-Otero Ramon, Lanciego Jose L, Henrion Daniel, Franco Rafael, Labandeira-Garcia Jose L

机构信息

Laboratory of Neuroanatomy and Experimental Neurology, Department of Morphological Sciences, CIMUS, University of Santiago de Compostela, Santiago de Compostela, Spain.

Networking Research Center on Neurodegenerative Diseases (CIBERNED), Madrid, Spain.

出版信息

Cell Death Dis. 2016 Oct 20;7(10):e2427. doi: 10.1038/cddis.2016.327.

Abstract

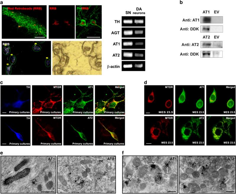
The renin-angiotensin system (RAS) was initially considered as a circulating humoral system controlling blood pressure, being kidney the key control organ. In addition to the 'classical' humoral RAS, a second level in RAS, local or tissular RAS, has been identified in a variety of tissues, in which local RAS play a key role in degenerative and aging-related diseases. The local brain RAS plays a major role in brain function and neurodegeneration. It is normally assumed that the effects are mediated by the cell-surface-specific G-protein-coupled angiotensin type 1 and 2 receptors (AT1 and AT2). A combination of in vivo (rats, wild-type mice and knockout mice) and in vitro (primary mesencephalic cultures, dopaminergic neuron cell line cultures) experimental approaches (confocal microscopy, electron microscopy, laser capture microdissection, transfection of fluorescent-tagged receptors, treatments with fluorescent angiotensin, western blot, polymerase chain reaction, HPLC, mitochondrial respirometry and other functional assays) were used in the present study. We report the discovery of AT1 and AT2 receptors in brain mitochondria, particularly mitochondria of dopaminergic neurons. Activation of AT1 receptors in mitochondria regulates superoxide production, via Nox4, and increases respiration. Mitochondrial AT2 receptors are much more abundant and increase after treatment of cells with oxidative stress inducers, and produce, via nitric oxide, a decrease in mitochondrial respiration. Mitochondria from the nigral region of aged rats displayed altered expression of AT1 and AT2 receptors. AT2-mediated regulation of mitochondrial respiration represents an unrecognized primary line of defence against oxidative stress, which may be particularly important in neurons with increased levels of oxidative stress such as dopaminergic neurons. Altered expression of AT1 and AT2 receptors with aging may induce mitochondrial dysfunction, the main risk factor for neurodegeneration.

摘要

肾素-血管紧张素系统(RAS)最初被认为是一个控制血压的循环体液系统,肾脏是关键的控制器官。除了“经典”的体液RAS外,RAS的第二个层次,即局部或组织RAS,已在多种组织中被发现,其中局部RAS在退行性和衰老相关疾病中起关键作用。局部脑RAS在脑功能和神经退行性变中起主要作用。通常认为其作用是由细胞表面特异性G蛋白偶联的1型和2型血管紧张素受体(AT1和AT2)介导的。本研究采用了体内(大鼠、野生型小鼠和基因敲除小鼠)和体外(原代中脑培养物、多巴胺能神经元细胞系培养物)相结合的实验方法(共聚焦显微镜、电子显微镜、激光捕获显微切割、荧光标记受体转染、荧光血管紧张素处理、蛋白质印迹法、聚合酶链反应、高效液相色谱法、线粒体呼吸测定法及其他功能测定)。我们报告了在脑线粒体,特别是多巴胺能神经元的线粒体中发现了AT1和AT2受体。线粒体中AT1受体的激活通过Nox4调节超氧化物的产生,并增加呼吸作用。线粒体AT2受体更为丰富,在用氧化应激诱导剂处理细胞后其数量增加,并通过一氧化氮使线粒体呼吸作用降低。老年大鼠黑质区域的线粒体显示出AT1和AT2受体表达的改变。AT2介导的线粒体呼吸调节代表了一种未被认识的对抗氧化应激的主要防御机制,这在氧化应激水平升高的神经元如多巴胺能神经元中可能尤为重要。随着年龄增长,AT1和AT2受体表达的改变可能会诱导线粒体功能障碍,这是神经退行性变的主要危险因素。

https://cdn.ncbi.nlm.nih.gov/pmc/blobs/2d19/5133991/9550a4cd737c/cddis2016327f1.jpg

文献AI研究员

20分钟写一篇综述,助力文献阅读效率提升50倍。

立即体验

用中文搜PubMed

大模型驱动的PubMed中文搜索引擎

马上搜索

文档翻译

学术文献翻译模型,支持多种主流文档格式。

立即体验