Suppr超能文献

微小RNA-375通过靶向SEC23A和YAP1诱导前列腺癌对多西他赛产生耐药性。

miR-375 induces docetaxel resistance in prostate cancer by targeting SEC23A and YAP1.

作者信息

Wang Yuan, Lieberman Rachel, Pan Jing, Zhang Qi, Du Meijun, Zhang Peng, Nevalainen Marja, Kohli Manish, Shenoy Niraj K, Meng Hui, You Ming, Wang Liang

机构信息

Key Laboratory of Hydrobiology in Liaoning Province's Universities, Dalian Ocean University, Dalian, 116021, China.

Department of Pathology, Medical College of Wisconsin, Milwaukee, WI, 53226, USA.

出版信息

Mol Cancer. 2016 Nov 10;15(1):70. doi: 10.1186/s12943-016-0556-9.

Abstract

BACKGROUND

Treatment options for metastatic castrate-resistant prostate cancer (mCRPC) are limited and typically are centered on docetaxel-based chemotherapy. We previously reported that elevated miR-375 levels were significantly associated with poor overall survival of mCRPC patients. In this study, we evaluated if miR-375 induced chemo-resistance to docetaxel through regulating target genes associated with drug resistance.

METHODS

We first compared miR-375 expression level between prostate cancer tissues and normal prostate tissues using data from The Cancer Genome Atlas (TCGA). To examine the role of miR-375 in docetaxel resistance, we transfected miR-375 using a pre-miRNA lentiviral vector and examined the effects of exogenously overexpressed miR-375 on cell growth in two prostate cancer cell lines, DU145 and PC-3. To determine the effect of overexpressed miR-375 on tumor growth and chemo-resistance in vivo, we injected prostate cancer cells overexpressing miR-375 into nude mice subcutaneously and evaluated tumor growth rate during docetaxel treatment. Lastly, we utilized qRT-PCR and Western blot assay to examine two miR-375 target genes, SEC23A and YAP1, for their expression changes after miR-375 transfection.

RESULTS

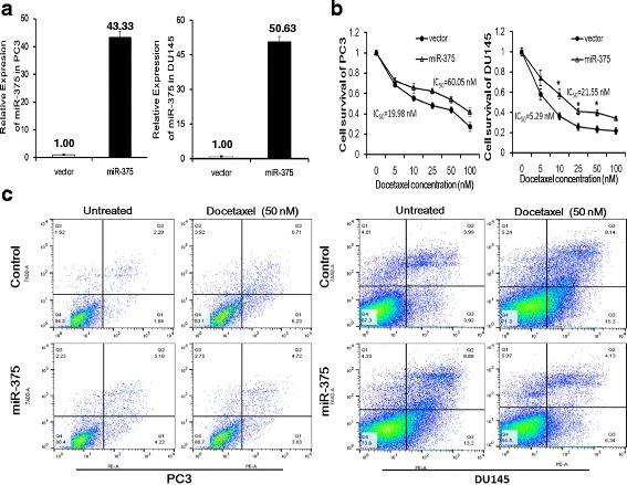
By examining 495 tumor tissues and 52 normal tissues from TCGA data, we found that compared to normal prostate, miR-375 was significantly overexpressed in prostate cancer tissues (8.45-fold increase, p value = 1.98E-23). Docetaxel treatment induced higher expression of miR-375 with 5.83- and 3.02-fold increases in DU145 and PC-3 cells, respectively. Interestingly, miR-375 appeared to play a dual role in prostate cancer proliferation. While miR-375 overexpression caused cell growth inhibition and cell apoptosis, elevated miR-375 also significantly reduced cell sensitivity to docetaxel treatment in vitro, as evidenced by decreased apoptotic cells. In vivo xenograft mouse study showed that tumors with increased miR-375 expression were more tolerant to docetaxel treatment, demonstrated by greater tumor weight and less apoptotic cells in miR-375 transfected group when compared to empty vector control group. In addition, we examined expression levels of the two miR-375 target genes (SEC23A and YAP1) and observed significant reduction in the expression at both protein and mRNA levels in miR-375 transfected prostate cancer cell lines. TCGA dataset analysis further confirmed the negative correlations between miR-375 and the two target genes (r = -0.62 and -0.56 for SEC23A and YAP1, respectively; p < 0.0001).

CONCLUSIONS

miR-375 is involved in development of chemo-resistance to docetaxel through regulating SEC23A and YAP1 expression. Our results suggest that miR-375 or its target genes, SEC23A or YAP1, might serve as potential predictive biomarkers to docetaxel-based chemotherapy and/or therapeutic targets to overcome chemo-resistance in mCRPC stage.

摘要

背景

转移性去势抵抗性前列腺癌(mCRPC)的治疗选择有限,通常以多西他赛为基础的化疗为核心。我们之前报道过,miR-375水平升高与mCRPC患者较差的总生存期显著相关。在本研究中,我们评估了miR-375是否通过调控与耐药相关的靶基因诱导对多西他赛的化疗耐药。

方法

我们首先使用来自癌症基因组图谱(TCGA)的数据比较前列腺癌组织和正常前列腺组织中miR-375的表达水平。为了研究miR-375在多西他赛耐药中的作用,我们使用前体miRNA慢病毒载体转染miR-375,并检测外源性过表达的miR-375对两种前列腺癌细胞系DU145和PC-3细胞生长的影响。为了确定过表达的miR-375对体内肿瘤生长和化疗耐药的影响,我们将过表达miR-375的前列腺癌细胞皮下注射到裸鼠体内,并评估多西他赛治疗期间的肿瘤生长速率。最后,我们利用qRT-PCR和蛋白质印迹分析检测两个miR-375靶基因SEC23A和YAP1在miR-375转染后的表达变化。

结果

通过分析TCGA数据中的495个肿瘤组织和52个正常组织,我们发现与正常前列腺相比,miR-375在前列腺癌组织中显著过表达(增加8.45倍,p值 = 1.98E-23)。多西他赛治疗诱导miR-375表达升高,在DU145和PC-3细胞中分别增加5.83倍和3.02倍。有趣的是,miR-375在前列腺癌增殖中似乎发挥双重作用。虽然miR-375过表达导致细胞生长抑制和细胞凋亡,但升高的miR-375也显著降低了体外细胞对多西他赛治疗的敏感性,凋亡细胞减少证明了这一点。体内异种移植小鼠研究表明,与空载体对照组相比,miR-375表达增加的肿瘤对多西他赛治疗更耐受,表现为miR-375转染组肿瘤重量更大,凋亡细胞更少。此外,我们检测了两个miR-375靶基因(SEC23A和YAP1)的表达水平,并观察到在miR-375转染的前列腺癌细胞系中,这两个基因的蛋白质和mRNA水平表达均显著降低。TCGA数据集分析进一步证实了miR-375与这两个靶基因之间的负相关性(SEC23A和YAP1的r值分别为-0.62和-0.56;p < 0.0001)。

结论

miR-375通过调控SEC23A和YAP1的表达参与多西他赛化疗耐药的发生。我们的结果表明,miR-375或其靶基因SEC23A或YAP1可能作为基于多西他赛化疗的潜在预测生物标志物和/或克服mCRPC阶段化疗耐药的治疗靶点。

https://cdn.ncbi.nlm.nih.gov/pmc/blobs/6f3a/5105253/271a9860b39b/12943_2016_556_Fig1_HTML.jpg

文献AI研究员

20分钟写一篇综述,助力文献阅读效率提升50倍。

立即体验

用中文搜PubMed

大模型驱动的PubMed中文搜索引擎

马上搜索

文档翻译

学术文献翻译模型,支持多种主流文档格式。

立即体验