Suppr超能文献

STC2通过调节PI3K/AKT/Snail信号通路促进头颈部鳞状细胞癌转移。

STC2 promotes head and neck squamous cell carcinoma metastasis through modulating the PI3K/AKT/Snail signaling.

作者信息

Yang Shuwen, Ji Qinghai, Chang Bin, Wang Yan, Zhu Yongxue, Li Duanshu, Huang Caiping, Wang Yulong, Sun Guohua, Zhang Ling, Guan Qing, Xiang Jun, Wei Wenjun, Lu Zhongwu, Liao Tian, Meng Jiao, Wang Ziliang, Ma Ben, Zhou Li, Wang Yu, Yang Gong

机构信息

Department of Head & Neck Surgery, Fudan University Shanghai Cancer Center, Shanghai 200032, China.

Department of Oncology, Shanghai Medical College, Fudan University, Shanghai 200032, China.

出版信息

Oncotarget. 2017 Jan 24;8(4):5976-5991. doi: 10.18632/oncotarget.13355.

Abstract

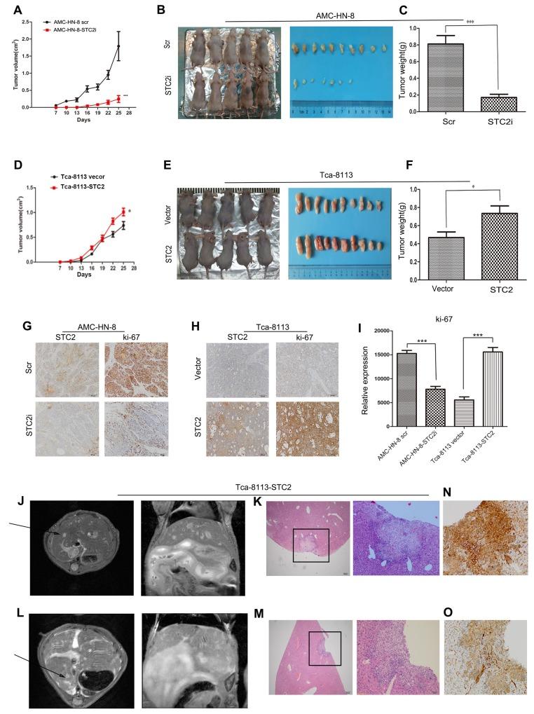
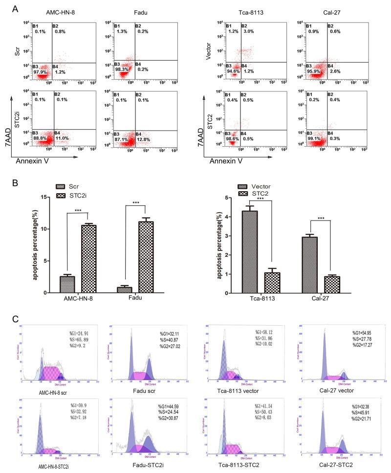
The mammalian peptide hormone stanniocalcin 2 (STC2) plays an oncogenic role in many human cancers. However, the exact function of STC2 in human head and neck squamous cell carcinoma (HNSCC) is unclear. We aimed to examine the function and clinical significance of STC2 in HNSCC. Using in vitro and in vivo assays, we show that overexpression of STC2 suppressed cell apoptosis, promoted cell proliferation, migration, invasion, and cell cycle arrest at the G1/S transition. By contrast, silencing of STC2 inhibited these activities. We further show that STC2 upregulated the phosphorylation of AKT and enhanced HNSCC metastasis via Snail-mediated increase of vimentin and decrease of E-cadherin. These responses were blocked by silencing of STC2/Snail expression or inhibition of pAKT activity. Furthermore, clinical data indicate that high STC2 expression was associated with high levels of pAKT and Snail in tumor samples from HNSCC patients with regional lymph node metastasis (P < 0.01). Thus, we conclude that STC2 controls HNSCC metastasis via the PI3K/AKT/Snail signaling axis and that targeted therapy against STC2 may be a novel strategy to effectively treat patients with metastatic HNSCC.

摘要

哺乳动物肽激素鲽钙蛋白2(STC2)在许多人类癌症中发挥致癌作用。然而,STC2在人类头颈部鳞状细胞癌(HNSCC)中的具体功能尚不清楚。我们旨在研究STC2在HNSCC中的功能及临床意义。通过体外和体内实验,我们发现STC2的过表达抑制细胞凋亡,促进细胞增殖、迁移、侵袭,并使细胞周期阻滞于G1/S期转换。相反,沉默STC2可抑制这些活性。我们进一步发现,STC2上调AKT的磷酸化水平,并通过Snail介导的波形蛋白增加和E-钙黏蛋白减少促进HNSCC转移。沉默STC2/Snail表达或抑制pAKT活性可阻断这些反应。此外,临床数据表明,在伴有区域淋巴结转移的HNSCC患者的肿瘤样本中,高STC2表达与高水平的pAKT和Snail相关(P < 0.01)。因此,我们得出结论,STC2通过PI3K/AKT/Snail信号轴控制HNSCC转移,针对STC2的靶向治疗可能是有效治疗转移性HNSCC患者的一种新策略。

https://cdn.ncbi.nlm.nih.gov/pmc/blobs/dc5d/5351606/de34de25087a/oncotarget-08-5976-g001.jpg

文献AI研究员

20分钟写一篇综述,助力文献阅读效率提升50倍。

立即体验

用中文搜PubMed

大模型驱动的PubMed中文搜索引擎

马上搜索

文档翻译

学术文献翻译模型,支持多种主流文档格式。

立即体验