Suppr超能文献

自杀基因修饰的抗CD33重定向嵌合抗原受体T细胞用于急性髓系白血病的体外临床前验证

In Vitro Pre-Clinical Validation of Suicide Gene Modified Anti-CD33 Redirected Chimeric Antigen Receptor T-Cells for Acute Myeloid Leukemia.

作者信息

Minagawa Kentaro, Jamil Muhammad O, Al-Obaidi Mustafa, Pereboeva Larisa, Salzman Donna, Erba Harry P, Lamb Lawrence S, Bhatia Ravi, Mineishi Shin, Di Stasi Antonio

机构信息

Hematology/Oncology, University of Alabama at Birmingham, Birmingham, AL, United States of America.

出版信息

PLoS One. 2016 Dec 1;11(12):e0166891. doi: 10.1371/journal.pone.0166891. eCollection 2016.

Abstract

BACKGROUND

Approximately fifty percent of patients with acute myeloid leukemia can be cured with current therapeutic strategies which include, standard dose chemotherapy for patients at standard risk of relapse as assessed by cytogenetic and molecular analysis, or high-dose chemotherapy with allogeneic hematopoietic stem cell transplant for high-risk patients. Despite allogeneic hematopoietic stem cell transplant about 25% of patients still succumb to disease relapse, therefore, novel strategies are needed to improve the outcome of patients with acute myeloid leukemia.

METHODS AND FINDINGS

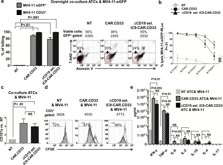
We developed an immunotherapeutic strategy targeting the CD33 myeloid antigen, expressed in ~ 85-90% of patients with acute myeloid leukemia, using chimeric antigen receptor redirected T-cells. Considering that administration of CAR T-cells has been associated with cytokine release syndrome and other potential off-tumor effects in patients, safety measures were here investigated and reported. We genetically modified human activated T-cells from healthy donors or patients with acute myeloid leukemia with retroviral supernatant encoding the inducible Caspase9 suicide gene, a ΔCD19 selectable marker, and a humanized third generation chimeric antigen receptor recognizing human CD33. ΔCD19 selected inducible Caspase9-CAR.CD33 T-cells had a 75±3.8% (average ± standard error of the mean) chimeric antigen receptor expression, were able to specifically lyse CD33+ targets in vitro, including freshly isolated leukemic blasts from patients, produce significant amount of tumor-necrosis-factor-alpha and interferon-gamma, express the CD107a degranulation marker, and proliferate upon antigen specific stimulation. Challenging ΔCD19 selected inducible Caspase9-CAR.CD33 T-cells with programmed-death-ligand-1 enriched leukemia blasts resulted in significant killing like observed for the programmed-death-ligand-1 negative leukemic blasts fraction. Since the administration of 10 nanomolar of a non-therapeutic dimerizer to activate the suicide gene resulted in the elimination of only 76.4±2.0% gene modified cells in vitro, we found that co-administration of the dimerizer with either the BCL-2 inhibitor ABT-199, the pan-BCL inhibitor ABT-737, or mafosfamide, resulted in an additive effect up to complete cell elimination.

CONCLUSIONS

This strategy could be investigated for the safety of CAR T-cell applications, and targeting CD33 could be used as a 'bridge" therapy for patients coming to allogeneic hematopoietic stem cell transplant, as anti-leukemia activity from infusing CAR.CD33 T-cells has been demonstrated in an ongoing clinical trial. Albeit never performed in the clinical setting, our future plan is to investigate the utility of iC9-CAR.CD33 T-cells as part of the conditioning therapy for an allogeneic hematopoietic stem cell transplant for acute myeloid leukemia, together with other myelosuppressive agents, whilst the activation of the inducible Caspase9 suicide gene would grant elimination of the infused gene modified T-cells prior to stem cell infusion to reduce the risk of engraftment failure as the CD33 is also expressed on a proportion of the donor stem cell graft.

摘要

背景

目前的治疗策略可治愈约50%的急性髓系白血病患者,这些策略包括,对于根据细胞遗传学和分子分析评估为标准复发风险的患者采用标准剂量化疗,或对于高危患者采用高剂量化疗联合异基因造血干细胞移植。尽管进行了异基因造血干细胞移植,仍有25%的患者死于疾病复发,因此,需要新的策略来改善急性髓系白血病患者的治疗结果。

方法与结果

我们开发了一种免疫治疗策略,使用嵌合抗原受体重定向T细胞靶向CD33髓系抗原,约85 - 90%的急性髓系白血病患者表达该抗原。鉴于CAR T细胞的给药与患者的细胞因子释放综合征及其他潜在的非肿瘤效应相关,我们在此研究并报告了安全措施。我们用编码可诱导Caspase9自杀基因、ΔCD19选择标记和识别人类CD33的人源化第三代嵌合抗原受体的逆转录病毒上清液对来自健康供体或急性髓系白血病患者的人类活化T细胞进行基因改造。经ΔCD19选择的可诱导Caspase9 - CAR.CD33 T细胞嵌合抗原受体表达率为75±3.8%(平均值±平均标准误差),能够在体外特异性裂解CD33 + 靶细胞,包括从患者新鲜分离的白血病原始细胞,产生大量肿瘤坏死因子 - α和干扰素 - γ,表达CD107a脱颗粒标记,并在抗原特异性刺激下增殖。用程序性死亡配体 - 1富集的白血病原始细胞攻击经ΔCD19选择的可诱导Caspase9 - CAR.CD33 T细胞,导致显著杀伤,如同在程序性死亡配体 - 1阴性白血病原始细胞部分观察到的那样。由于给予10纳摩尔的非治疗性二聚体以激活自杀基因仅导致体外76.4±2.0%的基因改造细胞被清除,我们发现二聚体与BCL - 2抑制剂ABT - 199、泛BCL抑制剂ABT - 737或马法兰联合给药具有累加效应,直至完全清除细胞。

结论

该策略可用于研究CAR T细胞应用的安全性,靶向CD33可作为异基因造血干细胞移植患者的“桥梁”治疗,因为在一项正在进行的临床试验中已证明输注CAR.CD33 T细胞具有抗白血病活性。尽管从未在临床环境中进行过,但我们未来的计划是研究iC9 - CAR.CD33 T细胞作为急性髓系白血病异基因造血干细胞移植预处理方案一部分的效用,与其他骨髓抑制药物一起使用,同时激活可诱导Caspase9自杀基因将在干细胞输注前清除输注的基因改造T细胞,以降低植入失败的风险,因为CD33也在一部分供体干细胞移植物上表达。

https://cdn.ncbi.nlm.nih.gov/pmc/blobs/e49d/5132227/8180ef17f87f/pone.0166891.g001.jpg

文献AI研究员

20分钟写一篇综述,助力文献阅读效率提升50倍。

立即体验

用中文搜PubMed

大模型驱动的PubMed中文搜索引擎

马上搜索

文档翻译

学术文献翻译模型,支持多种主流文档格式。

立即体验