Suppr超能文献

微小RNA-628-3p通过靶向RUNX2调控成骨细胞分化:在萎缩性骨不连中的潜在作用

miR-628-3p regulates osteoblast differentiation by targeting RUNX2: Possible role in atrophic non-union.

作者信息

Chen Hua, Ji Xinran, She Fei, Gao Yuan, Tang Peifu

机构信息

Department of Orthopaedic Surgery, The General Hospital of People's Liberation Army (301 Hospital), Wukesong, Beijing 100853, P.R. China.

Department of Orthopaedic Surgery (304 Hospital), Haidian, Beijing 100048, P.R. China.

出版信息

Int J Mol Med. 2017 Feb;39(2):279-286. doi: 10.3892/ijmm.2016.2839. Epub 2016 Dec 28.

Abstract

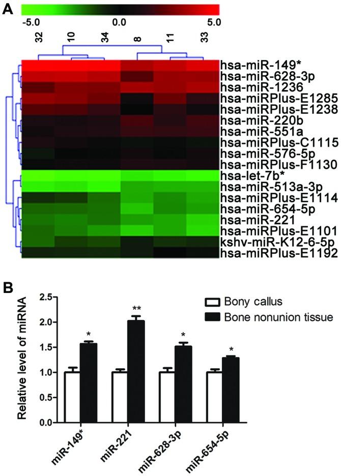
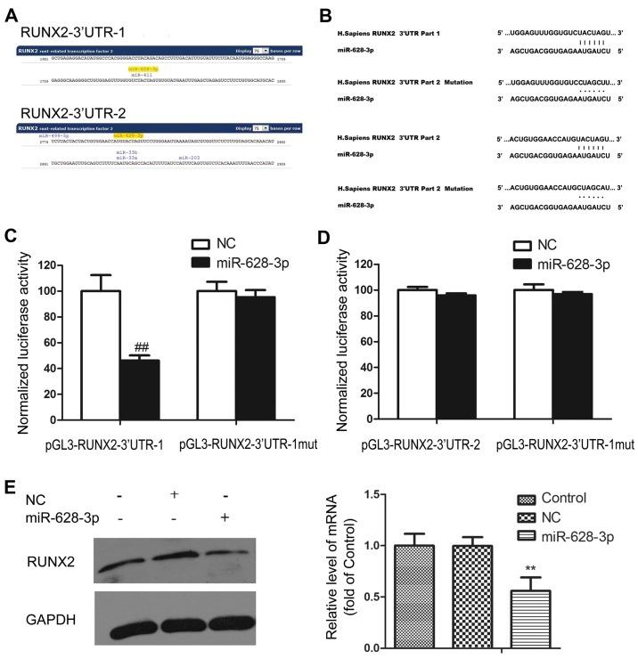
Atrophic non-union is a serious complication of fractures. The underlying biological mechanisms involved in its pathogenesis are not yet completely understood. MicroRNAs (miRNAs or miRs) are a type of endogenous small non-coding RNA, which participate in various physiological and pathophysiological processes. In this study, differentially expressed miRNAs were screened in patients with atrophic non-union. In total, 4 miRNAs (miR‑149*, miR‑221, miR‑628-3p and miR‑654-5p) were upregulated and 7 miRNAs (let-7b*, miR‑220b, miR‑513a-3p, miR‑551a, miR‑576-5p, miR‑1236 and kshv-miR‑K12-6-5p) were downregulated at the fracture sites in patients with atrophic non-union. Among the upregulated miRNAs, miR‑628-3p and miR‑654-5p expression was found to be persistently decreased during osteoblast differentiation, indicating their possible inhibitory effect on osteogenesis. Gain-of-function experiment demonstrated that miR‑628-3p, but not miR‑654-5p, attenuated osteoblast differentiation. Further, in silico analysis revealed that runt-related transcription factor 2 (RUNX2), the master transcript factor for osteoblast differentiation, was the target of miR-628-3p, which had two binding site-condense regions in the 3' untranslated region. The exact binding site of miR-628-3p was further identified with luciferase reporter assay. In addition, the overexpression of miR‑628-3p appeared to be associated with the suppression of RUNX2 expression at both the mRNA and protein level, suggesting that miR‑628-3p inhibits osteoblast differentiation via RUNX2. On the whole, the findings of this study provide evidence of the upregulation of miR‑628-3p in patients with atrophic non-union and that miR‑628-3p may exert an inhibitory effect on osteogenesis via the suppression of its target gene, RUNX2. The study provides valuable insight into the pathogenesis of atrophic non-union and suggests new potential therapeutic targets for the treatment of this disorder.

摘要

萎缩性骨不连是骨折的一种严重并发症。其发病机制中涉及的潜在生物学机制尚未完全明确。微小RNA(miRNA或miR)是一类内源性小非编码RNA,参与各种生理和病理生理过程。在本研究中,对萎缩性骨不连患者进行了差异表达miRNA的筛选。在萎缩性骨不连患者的骨折部位,共4种miRNA(miR‑149*、miR‑221、miR‑628-3p和miR‑654-5p)上调,7种miRNA(let-7b*、miR‑220b、miR‑513a-3p、miR‑551a、miR‑576-5p、miR‑1236和kshv-miR‑K12-6-5p)下调。在上调的miRNA中,发现miR‑628-3p和miR‑654-5p在成骨细胞分化过程中表达持续降低,表明它们可能对成骨有抑制作用。功能获得实验表明,miR‑628-3p而非miR‑654-5p可减弱成骨细胞分化。此外,计算机分析显示,成骨细胞分化的主要转录因子 runt相关转录因子2(RUNX2)是miR-628-3p的靶标,其在3'非翻译区有两个结合位点浓缩区域。通过荧光素酶报告基因实验进一步确定了miR-628-3p的确切结合位点。此外,miR‑628-3p的过表达似乎与RUNX2在mRNA和蛋白质水平的表达抑制有关,提示miR‑628-3p通过RUNX2抑制成骨细胞分化。总体而言,本研究结果证明了萎缩性骨不连患者中miR‑628-3p上调,且miR‑628-3p可能通过抑制其靶基因RUNX2对成骨发挥抑制作用。该研究为萎缩性骨不连的发病机制提供了有价值的见解,并为该疾病的治疗提出了新的潜在治疗靶点。

https://cdn.ncbi.nlm.nih.gov/pmc/blobs/ac5c/5358698/c6242921a5b3/IJMM-39-02-0279-g00.jpg

文献AI研究员

20分钟写一篇综述,助力文献阅读效率提升50倍。

立即体验

用中文搜PubMed

大模型驱动的PubMed中文搜索引擎

马上搜索

文档翻译

学术文献翻译模型,支持多种主流文档格式。

立即体验