Suppr超能文献

缺氧反应性miRNA-21-5p通过靶向MC3T3-E1细胞中的SMAD7抑制Runx2的抑制作用。

Hypoxia-responsive miRNA-21-5p inhibits Runx2 suppression by targeting SMAD7 in MC3T3-E1 cells.

作者信息

Li Lujun, Jiang Dianming

机构信息

Department of Orthopaedics, The First Affiliated Hospital of Chongqing Medical University, Chongqing, China.

出版信息

J Cell Biochem. 2019 Oct;120(10):16867-16875. doi: 10.1002/jcb.28944. Epub 2019 May 20.

Abstract

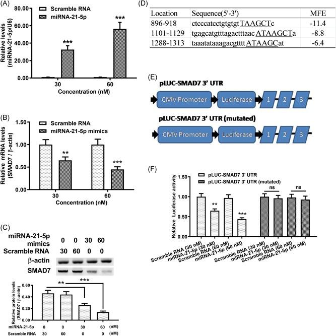
Sustained hypoxia inhibits osteogenesis and osteoblast differentiation by downregulating the expression of runt-related transcription factor 2 (Runx2). MicroRNAs (miRNAs) have been shown to regulate osteogenesis and osteoblast differentiation. In the present study, we profiled miRNAs, with microRNA array and quantitative real-time polymerase chain reaction (RT-PCR) methods, in mouse osteoblast (MC3T3-E1) cells under hypoxia. Then, we investigated regulation by miRNA-21-5p on the expression of Runx2 and other osteoblast differentiation-associated markers via gain-of-function and loss-of-function strategies. We found that expression of miRNA-21-5p, miRNA-210-5p, and other eight miRNAs was upregulated significantly in hypoxia-treated MC3T3-E1 cells. miRNA-21-5p overexpression downregulated the expression of the mRNA and protein of suppressor of mothers against decapentaplegic (SMAD7) markedly, the 3'-untranslated region (3'-UTR) of which was highly homologous with the miRNA-21-5p sequence. miRNA-21-5p overexpression upregulated the protein expression of Runx2 in hypoxia-treated MC3T3-E1 cells, although mRNA expression of Runx2 and other osteoblast differentiation-associated molecules (eg, osteocalcin, procollagen type 1 amino-terminal propeptide, P1NP) were not regulated by it; such upregulation was SMAD7-dependent. In conclusion, hypoxia-responsive miRNA-21-5p promoted Runx2 expression (at least in part) by targeting the 3'-UTR and downregulating SMAD7 expression. Our study suggests a protective role of miRNA-21-5p in promoting osteoblast differentiation under hypoxia.

摘要

持续性缺氧通过下调 runt 相关转录因子 2(Runx2)的表达来抑制骨生成和成骨细胞分化。微小 RNA(miRNA)已被证明可调节骨生成和成骨细胞分化。在本研究中,我们采用 miRNA 芯片和定量实时聚合酶链反应(RT-PCR)方法,对缺氧条件下小鼠成骨细胞(MC3T3-E1)中的 miRNA 进行了分析。然后,我们通过功能获得和功能缺失策略研究了 miRNA-21-5p 对 Runx2 及其他成骨细胞分化相关标志物表达的调控作用。我们发现,在缺氧处理的 MC3T3-E1 细胞中,miRNA-21-5p、miRNA-210-5p 以及其他 8 种 miRNA 的表达显著上调。miRNA-21-5p 的过表达显著下调了抗五聚体蛋白母系抑制因子(SMAD7)的 mRNA 和蛋白表达,其 3'非翻译区(3'-UTR)与 miRNA-21-5p 序列高度同源。miRNA-21-5p 的过表达上调了缺氧处理的 MC3T3-E1 细胞中 Runx2 的蛋白表达,尽管 Runx2 及其他成骨细胞分化相关分子(如骨钙素、I 型前胶原氨基端前肽,P1NP)的 mRNA 表达不受其调控;这种上调是依赖 SMAD7 的。总之,缺氧反应性 miRNA-21-5p 通过靶向 3'-UTR 并下调 SMAD7 表达来促进 Runx2 表达(至少部分如此)。我们的研究表明 miRNA-21-5p 在缺氧条件下促进成骨细胞分化中具有保护作用。

https://cdn.ncbi.nlm.nih.gov/pmc/blobs/d569/6766843/5e3f285e95e5/JCB-120-16867-g001.jpg

文献AI研究员

20分钟写一篇综述,助力文献阅读效率提升50倍。

立即体验

用中文搜PubMed

大模型驱动的PubMed中文搜索引擎

马上搜索

文档翻译

学术文献翻译模型,支持多种主流文档格式。

立即体验