Suppr超能文献

新型Toll样受体2激动剂SUP3增强树突状细胞的抗原呈递和T细胞活化。

The Novel Toll-Like Receptor 2 Agonist SUP3 Enhances Antigen Presentation and T Cell Activation by Dendritic Cells.

作者信息

Guo Xueheng, Wu Ning, Shang Yingli, Liu Xin, Wu Tao, Zhou Yifan, Liu Xin, Huang Jiaoyan, Liao Xuebin, Wu Li

机构信息

Institute for Immunology, Tsinghua-Peking Center for Life Sciences, Tsinghua University School of Medicine , Beijing , China.

Institute for Immunology, Tsinghua-Peking Center for Life Sciences, Tsinghua University School of Medicine, Beijing, China; College of Veterinary Medicine, Shandong Agricultural University, Tai'an, Shandong, China.

出版信息

Front Immunol. 2017 Feb 21;8:158. doi: 10.3389/fimmu.2017.00158. eCollection 2017.

Abstract

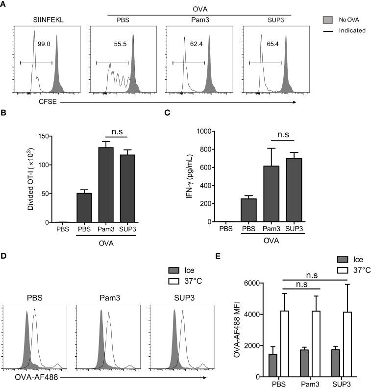
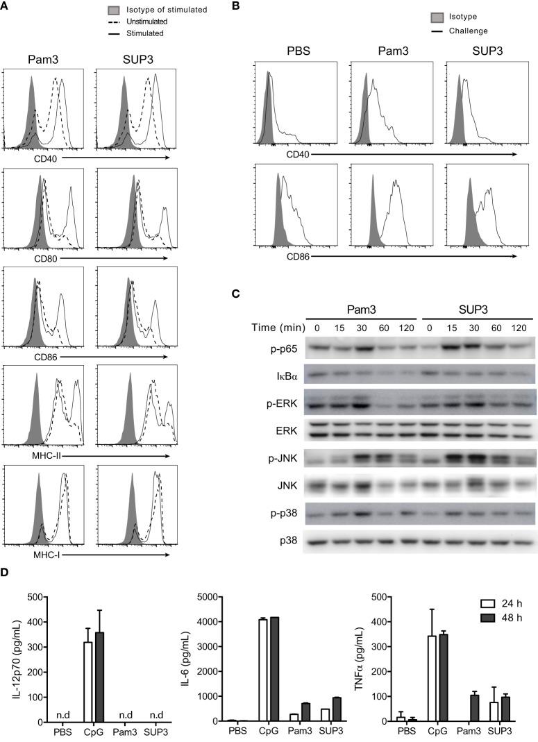
Dendritic cells (DCs) are highly specialized antigen-presenting cells that play crucial roles in innate and adaptive immunity. Previous studies suggested that Toll-like receptor (TLR) agonists could be used as potential adjuvants, as activation of TLRs can boost DC-induced immune responses. TLR2 agonists have been shown to enhance DC-mediated immune responses. However, classical TLR2 agonists such as Pam3CSK4 are not stable enough , which limits their clinical applications. In this study, a novel structurally stable TLR2 agonist named SUP3 was designed. Functional analysis showed that SUP3 induced much stronger antitumor response than Pam3CSK4 by promoting cytotoxic T lymphocytes activation . This effect was achieved through the following mechanisms: SUP3 strongly enhanced the ability of antigen cross-presentation by DCs and subsequent T cell activation. SUP3 upregulated the expression of costimulatory molecules on DCs and increased antigen deposition in draining lymph nodes. More interestingly, SUP3 induced less amount of pro-inflammatory cytokine production compared to other TLR agonists such as lipopolysaccharide. Taken together, SUP3 could serve as a novel promising immune adjuvant in vaccine development and immune modulations.

摘要

树突状细胞(DCs)是高度专业化的抗原呈递细胞,在固有免疫和适应性免疫中发挥着关键作用。先前的研究表明,Toll样受体(TLR)激动剂可作为潜在的佐剂,因为TLR的激活可以增强DC诱导的免疫反应。TLR2激动剂已被证明可增强DC介导的免疫反应。然而,经典的TLR2激动剂如Pam3CSK4不够稳定,这限制了它们的临床应用。在本研究中,设计了一种名为SUP3的新型结构稳定的TLR2激动剂。功能分析表明,SUP3通过促进细胞毒性T淋巴细胞激活,诱导了比Pam3CSK4更强的抗肿瘤反应。这种效应是通过以下机制实现的:SUP3强烈增强了DC的抗原交叉呈递能力以及随后的T细胞激活。SUP3上调了DC上共刺激分子的表达,并增加了引流淋巴结中的抗原沉积。更有趣的是,与其他TLR激动剂如脂多糖相比,SUP3诱导产生的促炎细胞因子数量更少。综上所述,SUP3可作为疫苗开发和免疫调节中一种新型的有前景的免疫佐剂。

https://cdn.ncbi.nlm.nih.gov/pmc/blobs/9be4/5318439/288c4fb22f26/fimmu-08-00158-g001.jpg

文献AI研究员

20分钟写一篇综述,助力文献阅读效率提升50倍。

立即体验

用中文搜PubMed

大模型驱动的PubMed中文搜索引擎

马上搜索

文档翻译

学术文献翻译模型,支持多种主流文档格式。

立即体验