Suppr超能文献

一种与内质网应激相关的遗传性肾纤维化小鼠模型。

A mouse model for inherited renal fibrosis associated with endoplasmic reticulum stress.

作者信息

Piret Sian E, Olinger Eric, Reed Anita A C, Nesbit M Andrew, Hough Tertius A, Bentley Liz, Devuyst Olivier, Cox Roger D, Thakker Rajesh V

机构信息

Academic Endocrine Unit, University of Oxford, Oxford Centre for Diabetes, Endocrinology and Metabolism, Churchill Hospital, Headington, Oxford OX3 7LJ, UK.

Institute of Physiology, University of Zurich, Zurich CH-8057, Switzerland.

出版信息

Dis Model Mech. 2017 Jun 1;10(6):773-786. doi: 10.1242/dmm.029488. Epub 2017 Mar 21.

Abstract

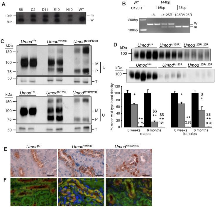
Renal fibrosis is a common feature of renal failure resulting from multiple etiologies, including diabetic nephropathy, hypertension and inherited renal disorders. However, the mechanisms of renal fibrosis are incompletely understood and we therefore explored these by establishing a mouse model for a renal tubular disorder, referred to as autosomal dominant tubulointerstitial kidney disease (ADTKD) due to missense uromodulin () mutations (ADTKD-). ADTKD-, which is associated with retention of mutant uromodulin in the endoplasmic reticulum (ER) of renal thick ascending limb cells, is characterized by hyperuricemia, interstitial fibrosis, inflammation and renal failure, and we used targeted homologous recombination to generate a knock-in mouse model with an ADTKD-causing missense cysteine to arginine uromodulin mutation (C125R). Heterozygous and homozygous mutant mice developed reduced uric acid excretion, renal fibrosis, immune cell infiltration and progressive renal failure, with decreased maturation and excretion of uromodulin, due to its retention in the ER. The ER stress marker 78 kDa glucose-regulated protein (GRP78) was elevated in cells expressing mutant uromodulin in heterozygous and homozygous mutant mice, and this was accompanied, both and , by upregulation of two unfolded protein response pathways in primary thick ascending limb cells from homozygous mutant mice. However, this did not lead to an increase in apoptosis Thus, we have developed a novel mouse model for renal fibrosis, which will be a valuable resource to decipher the mechanisms linking uromodulin mutations with ER stress and renal fibrosis.

摘要

肾纤维化是由多种病因导致的肾衰竭的常见特征,这些病因包括糖尿病肾病、高血压和遗传性肾脏疾病。然而,肾纤维化的机制尚未完全明确,因此我们通过建立一种肾小管疾病的小鼠模型来探究这些机制,该疾病由于错义尿调节蛋白()突变(ADTKD-)而被称为常染色体显性肾小管间质性肾病(ADTKD)。ADTKD-与突变型尿调节蛋白在肾髓袢升支粗段细胞内质网(ER)中的潴留有关,其特征为高尿酸血症、间质纤维化、炎症和肾衰竭,我们利用靶向同源重组技术构建了一个携带导致ADTKD的错义半胱氨酸至精氨酸尿调节蛋白突变(C125R)的基因敲入小鼠模型。杂合子和纯合子突变小鼠出现尿酸排泄减少、肾纤维化、免疫细胞浸润和进行性肾衰竭,尿调节蛋白的成熟和排泄减少,这是由于其潴留在内质网中所致。内质网应激标志物78 kDa葡萄糖调节蛋白(GRP78)在杂合子和纯合子突变小鼠中表达突变型尿调节蛋白的细胞中升高,并且在纯合子突变小鼠的原代髓袢升支粗段细胞中,伴随着两条未折叠蛋白反应途径的上调。然而,这并未导致细胞凋亡增加。因此,我们构建了一种新型的肾纤维化小鼠模型,这将成为一种宝贵的资源,用于解读将尿调节蛋白突变与内质网应激和肾纤维化联系起来的机制。

https://cdn.ncbi.nlm.nih.gov/pmc/blobs/c5a4/5483009/68cd2c18da69/dmm-10-029488-g1.jpg

文献AI研究员

20分钟写一篇综述,助力文献阅读效率提升50倍。

立即体验

用中文搜PubMed

大模型驱动的PubMed中文搜索引擎

马上搜索

文档翻译

学术文献翻译模型,支持多种主流文档格式。

立即体验