Suppr超能文献

等位基因对尿调蛋白聚集体的影响导致常染色体显性遗传性肾小管间质性肾病。

Allelic effects on uromodulin aggregates drive autosomal dominant tubulointerstitial kidney disease.

机构信息

Mechanisms of Inherited Kidney Disorders, Institute of Physiology, University of Zurich, Zurich, Switzerland.

Molecular Genetics of Renal Disorders, Division of Genetics and Cell Biology, IRCCS San Raffaele Scientific Institute, Milan, Italy.

出版信息

EMBO Mol Med. 2023 Dec 7;15(12):e18242. doi: 10.15252/emmm.202318242. Epub 2023 Oct 26.

Abstract

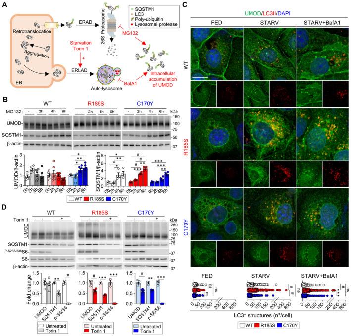
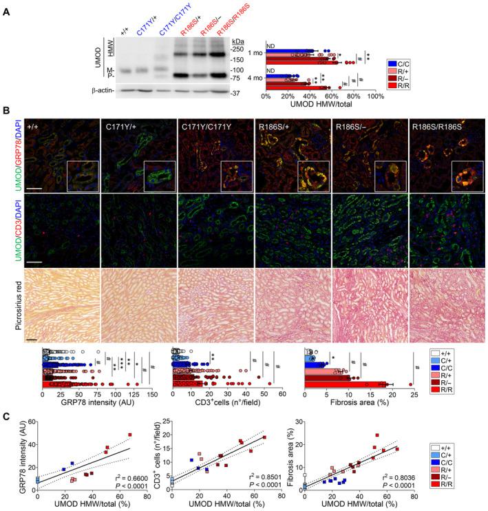
Missense mutations in the uromodulin (UMOD) gene cause autosomal dominant tubulointerstitial kidney disease (ADTKD), one of the most common monogenic kidney diseases. The unknown impact of the allelic and gene dosage effects and fate of mutant uromodulin leaves open the gap between postulated gain-of-function mutations, end-organ damage and disease progression in ADTKD. Based on two prevalent missense UMOD mutations with divergent disease progression, we generated Umod and Umod knock-in mice that showed strong allelic and gene dosage effects on uromodulin aggregates and activation of ER stress and unfolded protein and immune responses, leading to variable kidney damage. Deletion of the wild-type Umod allele in heterozygous Umod mice increased the formation of uromodulin aggregates and ER stress. Studies in kidney tubular cells confirmed differences in uromodulin aggregates, with activation of mutation-specific quality control and clearance mechanisms. Enhancement of autophagy by starvation and mTORC1 inhibition decreased uromodulin aggregates. These studies substantiate the role of toxic aggregates as driving progression of ADTKD-UMOD, relevant for therapeutic strategies to improve clearance of mutant uromodulin.

摘要

尿调蛋白 (UMOD) 基因的错义突变导致常染色体显性遗传性肾小管间质性肾病 (ADTKD),这是最常见的单基因肾脏疾病之一。等位基因和基因剂量效应以及突变尿调蛋白的命运的未知影响,使得 ADTKD 中假定的获得性功能突变、终末器官损伤和疾病进展之间存在差距。基于两种具有不同疾病进展的常见错义 UMOD 突变,我们生成了 Umod 和 Umod 基因敲入小鼠,这些小鼠对尿调蛋白聚集和内质网应激以及未折叠蛋白和免疫反应的激活具有强烈的等位基因和基因剂量效应,导致肾脏损伤的变化。杂合 Umod 小鼠中野生型 Umod 等位基因的缺失增加了尿调蛋白聚集和内质网应激的形成。在肾小管细胞中的研究证实了尿调蛋白聚集的差异,激活了特定的质量控制和清除机制。饥饿和 mTORC1 抑制增强自噬可减少尿调蛋白聚集。这些研究证实了有毒聚集物作为 ADTKD-UMOD 进展的驱动因素的作用,这与改善突变尿调蛋白清除的治疗策略相关。

https://cdn.ncbi.nlm.nih.gov/pmc/blobs/a00e/10701617/5210a96d8d18/EMMM-15-e18242-g001.jpg

文献AI研究员

20分钟写一篇综述,助力文献阅读效率提升50倍。

立即体验

用中文搜PubMed

大模型驱动的PubMed中文搜索引擎

马上搜索

文档翻译

学术文献翻译模型,支持多种主流文档格式。

立即体验