Suppr超能文献

突变型尿调节蛋白的表达导致内质网稳态改变,并激活未折叠蛋白反应。

Mutant uromodulin expression leads to altered homeostasis of the endoplasmic reticulum and activates the unfolded protein response.

作者信息

Schaeffer Céline, Merella Stefania, Pasqualetto Elena, Lazarevic Dejan, Rampoldi Luca

机构信息

Molecular Genetics of Renal Disorders, Division of Genetics and Cell Biology, IRCCS San Raffaele Scientific Institute, Milan, Italy.

Center of Translational Genomics and Bioinformatics, IRCCS San Raffaele Scientific Institute, Milan, Italy.

出版信息

PLoS One. 2017 Apr 24;12(4):e0175970. doi: 10.1371/journal.pone.0175970. eCollection 2017.

Abstract

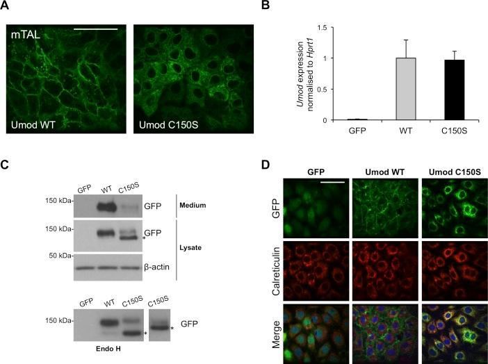
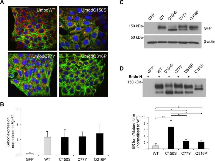
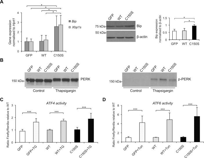
Uromodulin is the most abundant urinary protein in physiological conditions. It is exclusively produced by renal epithelial cells lining the thick ascending limb of Henle's loop (TAL) and it plays key roles in kidney function and disease. Mutations in UMOD, the gene encoding uromodulin, cause autosomal dominant tubulointerstitial kidney disease uromodulin-related (ADTKD-UMOD), characterised by hyperuricemia, gout and progressive loss of renal function. While the primary effect of UMOD mutations, retention in the endoplasmic reticulum (ER), is well established, its downstream effects are still largely unknown. To gain insight into ADTKD-UMOD pathogenesis, we performed transcriptional profiling and biochemical characterisation of cellular models (immortalised mouse TAL cells) of robust expression of wild type or mutant GFP-tagged uromodulin. In this model mutant uromodulin accumulation in the ER does not impact on cell viability and proliferation. Transcriptional profiling identified 109 genes that are differentially expressed in mutant cells relative to wild type ones. Up-regulated genes include several ER resident chaperones and protein disulphide isomerases. Consistently, pathway enrichment analysis indicates that mutant uromodulin expression affects ER function and protein homeostasis. Interestingly, mutant uromodulin expression induces the Unfolded Protein Response (UPR), and specifically the IRE1 branch, as shown by an increased splicing of XBP1. Consistent with UPR induction, we show increased interaction of mutant uromodulin with ER chaperones Bip, calnexin and PDI. Using metabolic labelling, we also demonstrate that while autophagy plays no role, mutant protein is partially degraded by the proteasome through ER-associated degradation. Our work demonstrates that ER stress could play a central role in ADTKD-UMOD pathogenesis. This sets the bases for future work to develop novel therapeutic strategies through modulation of ER homeostasis and associated protein degradation pathways.

摘要

在生理条件下,尿调节蛋白是尿液中含量最丰富的蛋白质。它仅由髓袢升支粗段(TAL)的肾上皮细胞产生,在肾脏功能和疾病中发挥关键作用。编码尿调节蛋白的UMOD基因突变会导致常染色体显性遗传性肾小管间质性肾病尿调节蛋白相关型(ADTKD - UMOD),其特征为高尿酸血症、痛风和肾功能进行性丧失。虽然UMOD突变的主要影响,即在内质网(ER)中的滞留,已得到充分证实,但其下游效应仍 largely 未知。为深入了解ADTKD - UMOD的发病机制,我们对野生型或突变型绿色荧光蛋白标记的尿调节蛋白强表达的细胞模型(永生化小鼠TAL细胞)进行了转录谱分析和生化特性分析。在该模型中,突变型尿调节蛋白在内质网中的积累不会影响细胞活力和增殖。转录谱分析确定了109个在突变细胞中相对于野生型细胞差异表达的基因。上调的基因包括几种内质网驻留伴侣蛋白和蛋白质二硫键异构酶。一致地,通路富集分析表明突变型尿调节蛋白的表达会影响内质网功能和蛋白质稳态。有趣的是,突变型尿调节蛋白的表达会诱导未折叠蛋白反应(UPR),特别是IRE1分支,如XBP1剪接增加所示。与UPR诱导一致,我们表明突变型尿调节蛋白与内质网伴侣蛋白Bip、钙连蛋白和PDI的相互作用增加。使用代谢标记,我们还证明虽然自噬不起作用,但突变蛋白通过内质网相关降解被蛋白酶体部分降解。我们的工作表明内质网应激可能在ADTKD - UMOD发病机制中起核心作用。这为未来通过调节内质网稳态和相关蛋白质降解途径开发新的治疗策略奠定了基础。

https://cdn.ncbi.nlm.nih.gov/pmc/blobs/6a18/5402980/2f88b5c08ae3/pone.0175970.g001.jpg

文献AI研究员

20分钟写一篇综述,助力文献阅读效率提升50倍。

立即体验

用中文搜PubMed

大模型驱动的PubMed中文搜索引擎

马上搜索

文档翻译

学术文献翻译模型,支持多种主流文档格式。

立即体验