Suppr超能文献

定量染色质蛋白质组学揭示了一个动态的组蛋白翻译后修饰图谱,该图谱定义了无性和有性疟原虫。

Quantitative chromatin proteomics reveals a dynamic histone post-translational modification landscape that defines asexual and sexual Plasmodium falciparum parasites.

机构信息

Department of Biochemistry, Institute for Sustainable Malaria Control, University of Pretoria, Private bag x20, Hatfield, Pretoria, South Africa.

Epigenetics Program, Department of Biochemistry and Biophysics, Perelman School of Medicine, University of Pennsylvania, Philadelphia, Pennsylvania, USA.

出版信息

Sci Rep. 2017 Apr 4;7(1):607. doi: 10.1038/s41598-017-00687-7.

Abstract

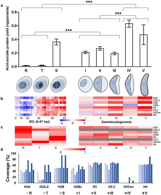
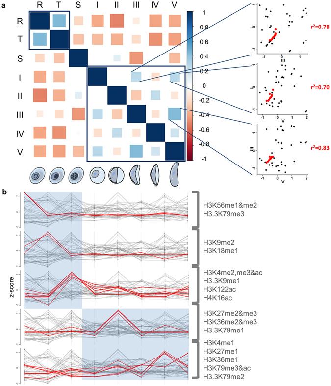
Gene expression in Plasmodia integrates post-transcriptional regulation with epigenetic marking of active genomic regions through histone post-translational modifications (PTMs). To generate insights into the importance of histone PTMs to the entire asexual and sexual developmental cycles of the parasite, we used complementary and comparative quantitative chromatin proteomics to identify and functionally characterise histone PTMs in 8 distinct life cycle stages of P. falciparum parasites. ~500 individual histone PTMs were identified of which 106 could be stringently validated. 46 individual histone PTMs and 30 co-existing PTMs were fully quantified with high confidence. Importantly, 15 of these histone PTMs are novel for Plasmodia (e.g. H3K122ac, H3K27me3, H3K56me3). The comparative nature of the data revealed a highly dynamic histone PTM landscape during life cycle development, with a set of histone PTMs (H3K4ac, H3K9me1 and H3K36me2) displaying a unique and conserved abundance profile exclusively during gametocytogenesis (P < 0.001). Euchromatic histone PTMs are abundant during schizogony and late gametocytes; heterochromatic PTMs mark early gametocytes. Collectively, this data provides the most accurate, complete and comparative chromatin proteomic analyses of the entire life cycle development of malaria parasites. A substantial association between histone PTMs and stage-specific transition provides insights into the intricacies characterising Plasmodial developmental biology.

摘要

疟原虫中的基因表达通过组蛋白翻译后修饰(PTMs)将转录后调控与活跃基因组区域的表观遗传标记相结合。为了深入了解组蛋白 PTM 对寄生虫整个无性和有性发育周期的重要性,我们使用互补和比较定量染色质蛋白质组学方法来鉴定和功能表征 8 个不同生命周期阶段的恶性疟原虫寄生虫中的组蛋白 PTM。鉴定了约 500 种单个组蛋白 PTM,其中 106 种可以严格验证。46 种单个组蛋白 PTM 和 30 种共存 PTM 被高置信度地完全定量。重要的是,其中 15 种组蛋白 PTM 是疟原虫的新发现(例如 H3K122ac、H3K27me3、H3K56me3)。数据的比较性质揭示了生命周期发育过程中组蛋白 PTM 景观的高度动态性,一组组蛋白 PTM(H3K4ac、H3K9me1 和 H3K36me2)在配子发生(P < 0.001)期间显示出独特和保守的丰度谱。常染色质组蛋白 PTM 在裂殖和晚期配子中丰富;异染色质 PTM 标记早期配子。总的来说,这些数据提供了最准确、完整和比较的染色质蛋白质组学分析,涵盖了疟疾寄生虫整个生命周期的发育。组蛋白 PTM 与阶段特异性过渡之间存在大量关联,为疟原虫发育生物学的复杂性提供了深入了解。

https://cdn.ncbi.nlm.nih.gov/pmc/blobs/2823/5428830/7fc0fdf9047d/41598_2017_687_Fig1_HTML.jpg

文献AI研究员

20分钟写一篇综述,助力文献阅读效率提升50倍。

立即体验

用中文搜PubMed

大模型驱动的PubMed中文搜索引擎

马上搜索

文档翻译

学术文献翻译模型,支持多种主流文档格式。

立即体验