Suppr超能文献

Tollip缺乏通过破坏脂质自噬改变动脉粥样硬化和脂肪变性。

Tollip Deficiency Alters Atherosclerosis and Steatosis by Disrupting Lipophagy.

作者信息

Chen Keqiang, Yuan Ruoxi, Zhang Yao, Geng Shuo, Li Liwu

机构信息

Department of Biological Sciences, Virginia Polytechnic Institute and State University, Blacksburg, VA.

Department of Biological Sciences, Virginia Polytechnic Institute and State University, Blacksburg, VA

出版信息

J Am Heart Assoc. 2017 Apr 10;6(4):e004078. doi: 10.1161/JAHA.116.004078.

Abstract

BACKGROUND

Compromised lipophagy with unknown mechanisms may be critically involved in the intracellular accumulation of lipids, contributing to elevated atherosclerosis and liver steatosis. We hypothesize that toll-interacting protein (Tollip), a key innate immune molecule involved in the fusion of autolysosome, may play a significant role in lipophagy and modulate lipid accumulation during the pathogenesis of atherosclerosis and liver steatosis.

METHODS AND RESULTS

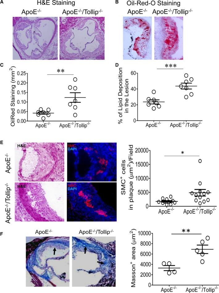
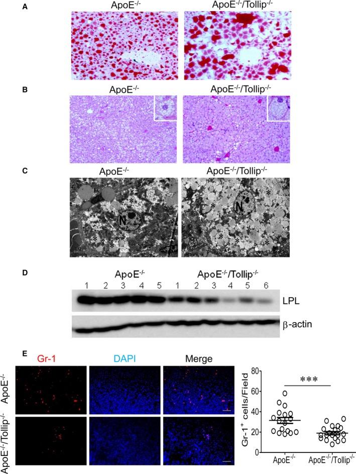
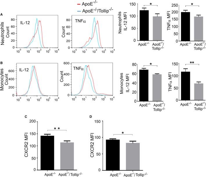
By comparing mice fed with either a Western high-fat diet or a regular chow diet, we observed that both atherosclerosis and liver steatosis were aggravated in apolipoprotein E-deficient (ApoE)/Tollip mice as compared with ApoE mice. Through electron microscopy analyses, we observed compromised fusion of lipid droplets with lysosomes within aortic macrophages as well as liver hepatocytes from ApoE/Tollip mice as compared with ApoE mice. As a molecular indicator for disrupted lysosome fusion, the levels of p62 were significantly elevated in aortic and liver tissues from ApoE/Tollip mice. Molecules involved in facilitating lipophagy completion such as Ras-related protein 7 and gamma-aminobutyric acid receptor-associated protein were reduced in ApoE/Tollip mice as compared with ApoE mice. Intriguingly, ApoE/Tollip mice had reduced circulating levels of inflammatory cytokines such as tumor necrosis factor-α and increased levels of transforming growth factor-β. The reduced inflammation due to Tollip deficiency is consistent with a stable atherosclerotic plaque phenotype with increased levels of plaque collagen and smooth muscle cells in ApoE/Tollip mice.

CONCLUSIONS

Tollip deficiency selectively leads to enlarged yet stable atherosclerotic plaques, increased circulating lipids, liver steatosis, and reduced inflammation. Compromised lipophagy and reduced expression of inflammatory mediators due to Tollip deficiency may be the underlying causes. Our data suggest that lipid accumulation and inflammation may be intertwined yet independent processes during the progression of atherosclerosis and steatosis.

摘要

背景

机制不明的自噬受损可能在细胞内脂质蓄积中起关键作用,导致动脉粥样硬化和肝脂肪变性加重。我们推测,参与自噬体融合的关键天然免疫分子Toll相互作用蛋白(Tollip)可能在自噬中发挥重要作用,并在动脉粥样硬化和肝脂肪变性发病机制中调节脂质蓄积。

方法与结果

通过比较喂食西方高脂饮食或常规饲料的小鼠,我们观察到,与载脂蛋白E缺陷(ApoE)小鼠相比,ApoE/Tollip小鼠的动脉粥样硬化和肝脂肪变性均加重。通过电子显微镜分析,我们观察到,与ApoE小鼠相比,ApoE/Tollip小鼠主动脉巨噬细胞以及肝细胞内脂滴与溶酶体的融合受损。作为溶酶体融合破坏的分子指标,ApoE/Tollip小鼠主动脉和肝脏组织中p62水平显著升高。与ApoE小鼠相比,ApoE/Tollip小鼠中参与促进自噬完成的分子如Ras相关蛋白7和γ-氨基丁酸受体相关蛋白减少。有趣的是,ApoE/Tollip小鼠循环中炎症细胞因子如肿瘤坏死因子-α水平降低,而转化生长因子-β水平升高。Tollip缺陷导致的炎症减轻与ApoE/Tollip小鼠动脉粥样硬化斑块表型稳定一致,斑块胶原和平滑肌细胞水平增加。

结论

Tollip缺陷选择性地导致动脉粥样硬化斑块增大但稳定、循环脂质增加、肝脂肪变性以及炎症减轻。Tollip缺陷导致的自噬受损和炎症介质表达降低可能是潜在原因。我们的数据表明,在动脉粥样硬化和脂肪变性进展过程中,脂质蓄积和炎症可能相互交织但又相互独立。

https://cdn.ncbi.nlm.nih.gov/pmc/blobs/5df0/5532987/df02a9ad72bb/JAH3-6-e004078-g001.jpg

文献AI研究员

20分钟写一篇综述,助力文献阅读效率提升50倍。

立即体验

用中文搜PubMed

大模型驱动的PubMed中文搜索引擎

马上搜索

文档翻译

学术文献翻译模型,支持多种主流文档格式。

立即体验