Suppr超能文献

MiSTIC,一个用于分析大型肿瘤转录组数据集异质性的综合平台。

MiSTIC, an integrated platform for the analysis of heterogeneity in large tumour transcriptome datasets.

作者信息

Lemieux Sebastien, Sargeant Tobias, Laperrière David, Ismail Houssam, Boucher Geneviève, Rozendaal Marieke, Lavallée Vincent-Philippe, Ashton-Beaucage Dariel, Wilhelm Brian, Hébert Josée, Hilton Douglas J, Mader Sylvie, Sauvageau Guy

机构信息

The Leucegene project, Université de Montréal, Montréal, QC H3C 3J7, Canada.

Institute for Research in Immunology and Cancer (IRIC), Université de Montréal, Montréal, QC H3C 3J7, Canada.

出版信息

Nucleic Acids Res. 2017 Jul 27;45(13):e122. doi: 10.1093/nar/gkx338.

Abstract

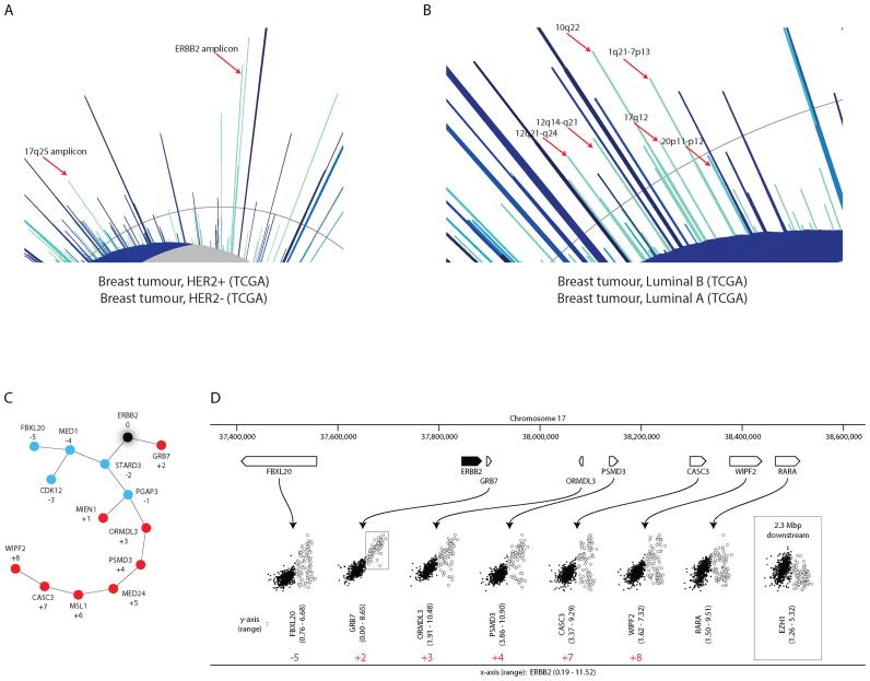
Genome-wide transcriptome profiling has enabled non-supervised classification of tumours, revealing different sub-groups characterized by specific gene expression features. However, the biological significance of these subtypes remains for the most part unclear. We describe herein an interactive platform, Minimum Spanning Trees Inferred Clustering (MiSTIC), that integrates the direct visualization and comparison of the gene correlation structure between datasets, the analysis of the molecular causes underlying co-variations in gene expression in cancer samples, and the clinical annotation of tumour sets defined by the combined expression of selected biomarkers. We have used MiSTIC to highlight the roles of specific transcription factors in breast cancer subtype specification, to compare the aspects of tumour heterogeneity targeted by different prognostic signatures, and to highlight biomarker interactions in AML. A version of MiSTIC preloaded with datasets described herein can be accessed through a public web server (http://mistic.iric.ca); in addition, the MiSTIC software package can be obtained (github.com/iric-soft/MiSTIC) for local use with personalized datasets.

摘要

全基因组转录组分析已实现肿瘤的无监督分类,揭示了以特定基因表达特征为特征的不同亚组。然而,这些亚型的生物学意义在很大程度上仍不清楚。我们在此描述了一个交互式平台,即最小生成树推断聚类(MiSTIC),它整合了数据集之间基因相关结构的直接可视化和比较、癌症样本中基因表达共变背后分子原因的分析,以及由选定生物标志物的联合表达定义的肿瘤集的临床注释。我们使用MiSTIC突出特定转录因子在乳腺癌亚型分类中的作用,比较不同预后特征所针对的肿瘤异质性方面,并突出急性髓系白血病中的生物标志物相互作用。可以通过公共网络服务器(http://mistic.iric.ca)访问预加载本文所述数据集的MiSTIC版本;此外,还可以获取MiSTIC软件包(github.com/iric-soft/MiSTIC)以便与个性化数据集一起在本地使用。

https://cdn.ncbi.nlm.nih.gov/pmc/blobs/41e4/5570030/f9ce531cdb19/gkx338fig1.jpg

文献AI研究员

20分钟写一篇综述,助力文献阅读效率提升50倍。

立即体验

用中文搜PubMed

大模型驱动的PubMed中文搜索引擎

马上搜索

文档翻译

学术文献翻译模型,支持多种主流文档格式。

立即体验