Suppr超能文献

CD200 的过表达是 AML 中免疫逃避的一种干细胞特异性机制。

Overexpression of CD200 is a Stem Cell-Specific Mechanism of Immune Evasion in AML.

机构信息

Department of Leukemia, The University of Texas MD Anderson Cancer Center, Houston, Texas, USA.

Department of Lymphoma and Myeloma, The University of Texas MD Anderson Cancer Center, Houston, Texas, USA.

出版信息

J Immunother Cancer. 2021 Jul;9(7). doi: 10.1136/jitc-2021-002968.

Abstract

BACKGROUND

Acute myeloid leukemia (AML) stem cells (LSCs) are capable of surviving current standard chemotherapy and are the likely source of deadly, relapsed disease. While stem cell transplant serves as proof-of-principle that AML LSCs can be eliminated by the immune system, the translation of existing immunotherapies to AML has been met with limited success. Consequently, understanding and exploiting the unique immune-evasive mechanisms of AML LSCs is critical.

METHODS

Analysis of stem cell datasets and primary patient samples revealed CD200 as a putative stem cell-specific immune checkpoint overexpressed in AML LSCs. Isogenic cell line models of CD200 expression were employed to characterize the interaction of CD200 AML with various immune cell subsets both in vitro and in peripheral blood mononuclear cell (PBMC)-humanized mouse models. CyTOF and RNA-sequencing were performed on humanized mice to identify novel mechanisms of CD200-mediated immunosuppression. To clinically translate these findings, we developed a fully humanized CD200 antibody (IgG1) that removed the immunosuppressive signal by blocking interaction with the CD200 receptor while also inducing a potent Fc-mediated response. Therapeutic efficacy of the CD200 antibody was evaluated using both humanized mice and patient-derived xenograft models.

RESULTS

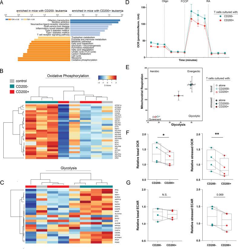
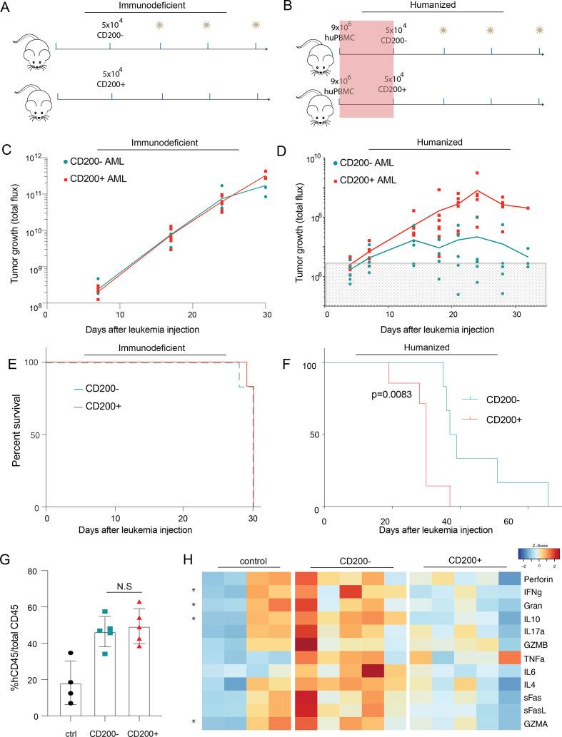
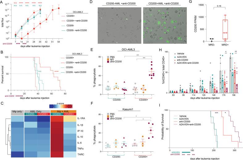
Our results demonstrate that CD200 is selectively overexpressed in AML LSCs and is broadly immunosuppressive by impairing cytokine secretion in both innate and adaptive immune cell subsets. In a PBMC-humanized mouse model, CD200 leukemia progressed rapidly, escaping elimination by T cells, compared with CD200 AML. T cells from mice with CD200 AML were characterized by an abundance of metabolically quiescent CD8 central and effector memory cells. Mechanistically, CD200 expression on AML cells significantly impaired OXPHOS metabolic activity in T cells from healthy donors. Importantly, CD200 antibody therapy could eliminate disease in the presence of graft-versus-leukemia in immune competent mice and could significantly improve the efficacy of low-intensity azacitidine/venetoclax chemotherapy in immunodeficient hosts.

CONCLUSIONS

Overexpression of CD200 is a stem cell-specific marker that contributes to immunosuppression in AML by impairing effector cell metabolism and function. CD200 antibody therapy is capable of simultaneously reducing CD200-mediated suppression while also engaging macrophage activity. This study lays the groundwork for CD200-targeted therapeutic strategies to eliminate LSCs and prevent AML relapse.

摘要

背景

急性髓系白血病 (AML) 干细胞 (LSCs) 能够耐受当前的标准化疗,并且是致命性、复发性疾病的可能来源。虽然干细胞移植证明 AML LSCs 可以被免疫系统消除,但现有的免疫疗法在 AML 中的转化却收效甚微。因此,了解和利用 AML LSCs 独特的免疫逃避机制至关重要。

方法

对干细胞数据集和原发性患者样本的分析表明,CD200 是一种在 AML LSCs 中过度表达的假定干细胞特异性免疫检查点。采用 CD200 表达的同基因细胞系模型,在体外和外周血单核细胞 (PBMC)-人源化小鼠模型中研究了 CD200 AML 与各种免疫细胞亚群的相互作用。对人源化小鼠进行 CyTOF 和 RNA 测序,以鉴定 CD200 介导的免疫抑制的新机制。为了将这些发现转化为临床应用,我们开发了一种完全人源化的 CD200 抗体(IgG1),通过阻断与 CD200 受体的相互作用来消除免疫抑制信号,同时诱导有效的 Fc 介导反应。使用人源化小鼠和患者来源的异种移植模型评估了 CD200 抗体的治疗效果。

结果

我们的研究结果表明,CD200 在 AML LSCs 中选择性过表达,并通过损害先天和适应性免疫细胞亚群中的细胞因子分泌而广泛具有免疫抑制作用。在 PBMC 人源化小鼠模型中,与 CD200 AML 相比,CD200 白血病迅速进展,逃避 T 细胞的消除。来自 CD200 AML 小鼠的 T 细胞特征是大量代谢静止的 CD8 中央记忆和效应记忆细胞。在机制上,AML 细胞上的 CD200 表达显著损害了来自健康供体的 T 细胞的 OXPHOS 代谢活性。重要的是,CD200 抗体治疗可以在免疫功能正常的小鼠中消除疾病,并可以显著改善免疫缺陷宿主中低强度阿扎胞苷/维奈托克化疗的疗效。

结论

CD200 的过表达是一种干细胞特异性标志物,通过损害效应细胞代谢和功能导致 AML 中的免疫抑制。CD200 抗体治疗既能降低 CD200 介导的抑制作用,又能激活巨噬细胞活性。这项研究为靶向 CD200 的治疗策略奠定了基础,以消除 LSCs 并预防 AML 复发。

https://cdn.ncbi.nlm.nih.gov/pmc/blobs/1827/8323398/30d731056bda/jitc-2021-002968f01.jpg

文献AI研究员

20分钟写一篇综述,助力文献阅读效率提升50倍。

立即体验

用中文搜PubMed

大模型驱动的PubMed中文搜索引擎

马上搜索

文档翻译

学术文献翻译模型,支持多种主流文档格式。

立即体验