Suppr超能文献

氧化铁纳米颗粒与胞苷阿拉伯糖苷联合通过调节活性氧对急性髓系白血病的白血病干细胞发挥抗作用。

Iron Oxide Nanoparticles Combined with Cytosine Arabinoside Show Anti-Leukemia Stem Cell Effects on Acute Myeloid Leukemia by Regulating Reactive Oxygen Species.

机构信息

Department of Pathogenic Biology and Immunology, Medical College, Southeast University, Nanjing, 210009, People's Republic of China.

State Key Laboratory of Bioelectronics, Jiangsu Key Laboratory for Biomaterials and Devices, School of Biological Science and Medical Engineering, Southeast University, Nanjing, 210009, People's Republic of China.

出版信息

Int J Nanomedicine. 2021 Feb 17;16:1231-1244. doi: 10.2147/IJN.S278885. eCollection 2021.

Abstract

BACKGROUND AND AIM

Acute myeloid leukemia (AML), initiated and maintained by leukemia stem cells (LSCs), is often relapsed or refractory to therapy. The present study aimed at assessing the effects of nanozyme-like FeO nanoparticles (IONPs) combined with cytosine arabinoside (Ara-C) on LSCs in vitro and in vivo.

METHODS

The CD34CD38LSCs, isolated from human AML cell line KG1a by a magnetic activated cell sorting method, were treated with Ara-C, IONPs, and Ara-C+ IONPs respectively in vitro. The cellular proliferation, apoptosis, reactive oxygen species (ROS), and the related molecular expression levels in LSCs were analyzed using flow cytometry, RT-qPCR, and Western blot. The nonobese diabetic/severe combined immune deficiency mice were transplanted with LSCs or non-LSCs via tail vein, and then the mice were treated with Ara-C, IONPs and IONPs plus Ara-C, respectively. The therapeutic effects on the AML bearing mice were further evaluated.

RESULTS

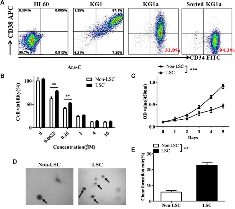
LSCs indicated stronger cellular proliferation, more clone formation, and more robust resistance to Ara-C than non-LSCs. Compared with LSCs treated with Ara-C alone, LSCs treated with IONPs plus Ara-C showed a significant increase in apoptosis and ROS levels that might be regulated by nanozyme-like IONPs via improving the expression of pro-oxidation molecule gp91-phox but decreasing the expression of antioxidation molecule superoxide dismutase 1. The in vivo results suggested that, compared with the AML bearing mice treated with Ara-C alone, the mice treated with IONPs plus Ara-C markedly reduced the abnormal leukocyte numbers in peripheral blood and bone marrow and significantly extended the survival of AML bearing mice.

CONCLUSION

IONPs combined with Ara-C showed the effectiveness on reducing AML burden in the mice engrafted with LSCs and extending mouse survival by increasing LSC's ROS level to induce LSC apoptosis. Our findings suggest that targeting LSCs could control the AML relapse by using IONPs plus Ara-C.

摘要

背景与目的

急性髓系白血病(AML)由白血病干细胞(LSCs)引发并维持,其对治疗常常复发或产生耐药性。本研究旨在评估纳米酶样 FeO 纳米颗粒(IONPs)联合胞嘧啶阿拉伯糖苷(Ara-C)对体外和体内 LSCs 的影响。

方法

采用磁激活细胞分选法从人 AML 细胞系 KG1a 中分离 CD34CD38LSCs,分别用 Ara-C、IONPs 和 Ara-C+IONPs 处理。采用流式细胞术、RT-qPCR 和 Western blot 分析 LSCs 的细胞增殖、凋亡、活性氧(ROS)及相关分子表达水平。通过尾静脉将 LSCs 或非 LSCs 移植到非肥胖型糖尿病/严重联合免疫缺陷小鼠体内,然后分别用 Ara-C、IONPs 和 IONPs+Ara-C 处理小鼠,进一步评估对 AML 荷瘤小鼠的治疗效果。

结果

LSCs 比非 LSCs 具有更强的细胞增殖能力、更多的克隆形成能力和更强的 Ara-C 耐药性。与单独用 Ara-C 处理的 LSCs 相比,IONPs+Ara-C 处理的 LSCs 凋亡和 ROS 水平显著升高,这可能是通过提高促氧化分子 gp91-phox 的表达和降低抗氧化分子超氧化物歧化酶 1 的表达来调节纳米酶样 IONPs。体内结果表明,与单独用 Ara-C 处理的 AML 荷瘤小鼠相比,IONPs+Ara-C 处理的小鼠外周血和骨髓中异常白细胞数量明显减少,AML 荷瘤小鼠的存活时间明显延长。

结论

IONPs 联合 Ara-C 通过增加 LSC 的 ROS 水平诱导 LSC 凋亡,从而减少 LSCs 负荷并延长 AML 荷瘤小鼠的存活,对移植有 LSCs 的小鼠具有疗效。我们的研究结果表明,通过使用 IONPs 联合 Ara-C 靶向 LSCs 可能控制 AML 的复发。

https://cdn.ncbi.nlm.nih.gov/pmc/blobs/accc/7900778/c57033cc06f6/IJN-16-1231-g0001.jpg

文献AI研究员

20分钟写一篇综述,助力文献阅读效率提升50倍。

立即体验

用中文搜PubMed

大模型驱动的PubMed中文搜索引擎

马上搜索

文档翻译

学术文献翻译模型,支持多种主流文档格式。

立即体验