Suppr超能文献

黏连蛋白释放因子WAPL限制染色质环延伸。

The Cohesin Release Factor WAPL Restricts Chromatin Loop Extension.

作者信息

Haarhuis Judith H I, van der Weide Robin H, Blomen Vincent A, Yáñez-Cuna J Omar, Amendola Mario, van Ruiten Marjon S, Krijger Peter H L, Teunissen Hans, Medema René H, van Steensel Bas, Brummelkamp Thijn R, de Wit Elzo, Rowland Benjamin D

机构信息

Division of Cell Biology, the Netherlands Cancer Institute, Plesmanlaan 121, 1066 CX Amsterdam, the Netherlands.

Division of Gene Regulation, the Netherlands Cancer Institute, Plesmanlaan 121, 1066 CX Amsterdam, the Netherlands.

出版信息

Cell. 2017 May 4;169(4):693-707.e14. doi: 10.1016/j.cell.2017.04.013.

Abstract

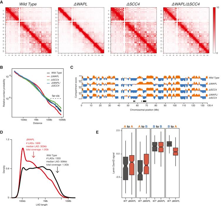
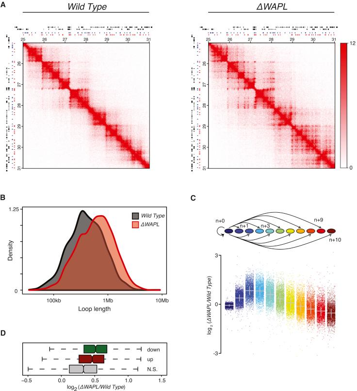
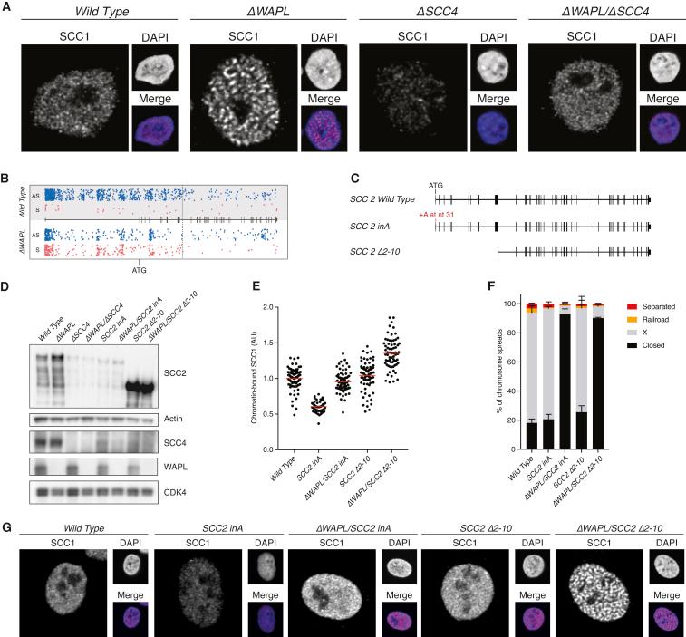
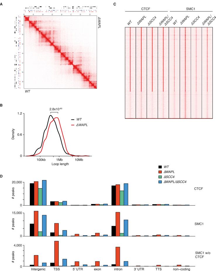
The spatial organization of chromosomes influences many nuclear processes including gene expression. The cohesin complex shapes the 3D genome by looping together CTCF sites along chromosomes. We show here that chromatin loop size can be increased and that the duration with which cohesin embraces DNA determines the degree to which loops are enlarged. Cohesin's DNA release factor WAPL restricts this loop extension and also prevents looping between incorrectly oriented CTCF sites. We reveal that the SCC2/SCC4 complex promotes the extension of chromatin loops and the formation of topologically associated domains (TADs). Our data support the model that cohesin structures chromosomes through the processive enlargement of loops and that TADs reflect polyclonal collections of loops in the making. Finally, we find that whereas cohesin promotes chromosomal looping, it rather limits nuclear compartmentalization. We conclude that the balanced activity of SCC2/SCC4 and WAPL enables cohesin to correctly structure chromosomes.

摘要

染色体的空间组织影响包括基因表达在内的许多核过程。黏连蛋白复合物通过将染色体上的CTCF位点环连在一起塑造三维基因组。我们在此表明染色质环大小可以增加,并且黏连蛋白环绕DNA的持续时间决定了环扩大的程度。黏连蛋白的DNA释放因子WAPL限制这种环的延伸,并且还防止错误定向的CTCF位点之间形成环。我们揭示SCC2/SCC4复合物促进染色质环的延伸和拓扑相关结构域(TAD)的形成。我们的数据支持这样的模型,即黏连蛋白通过环的持续扩大来构建染色体结构,并且TAD反映了正在形成的环的多克隆集合。最后,我们发现虽然黏连蛋白促进染色体环化,但它反而限制了核区室化。我们得出结论,SCC2/SCC4和WAPL的平衡活性使黏连蛋白能够正确地构建染色体结构。

https://cdn.ncbi.nlm.nih.gov/pmc/blobs/a102/5422210/a7674c7053bc/fx1.jpg

文献AI研究员

20分钟写一篇综述,助力文献阅读效率提升50倍。

立即体验

用中文搜PubMed

大模型驱动的PubMed中文搜索引擎

马上搜索

文档翻译

学术文献翻译模型,支持多种主流文档格式。

立即体验