Suppr超能文献

ANP32B的下调在肝细胞癌中发挥抗凋亡作用。

Downregulation of ANP32B exerts anti-apoptotic effects in hepatocellular carcinoma.

作者信息

Ohno Yoshinori, Koizumi Mitsuhito, Nakayama Hironao, Watanabe Takao, Hirooka Masashi, Tokumoto Yoshio, Kuroda Taira, Abe Masanori, Fukuda Shinji, Higashiyama Shigeki, Kumagi Teru, Hiasa Yoichi

机构信息

Department of Gastroenterology and Metabology, Ehime University Graduate School of Medicine, Toon, Ehime, Japan.

Department of Biochemistry and Molecular Genetics, Ehime University Graduate School of Medicine, Toon, Ehime, Japan.

出版信息

PLoS One. 2017 May 9;12(5):e0177343. doi: 10.1371/journal.pone.0177343. eCollection 2017.

Abstract

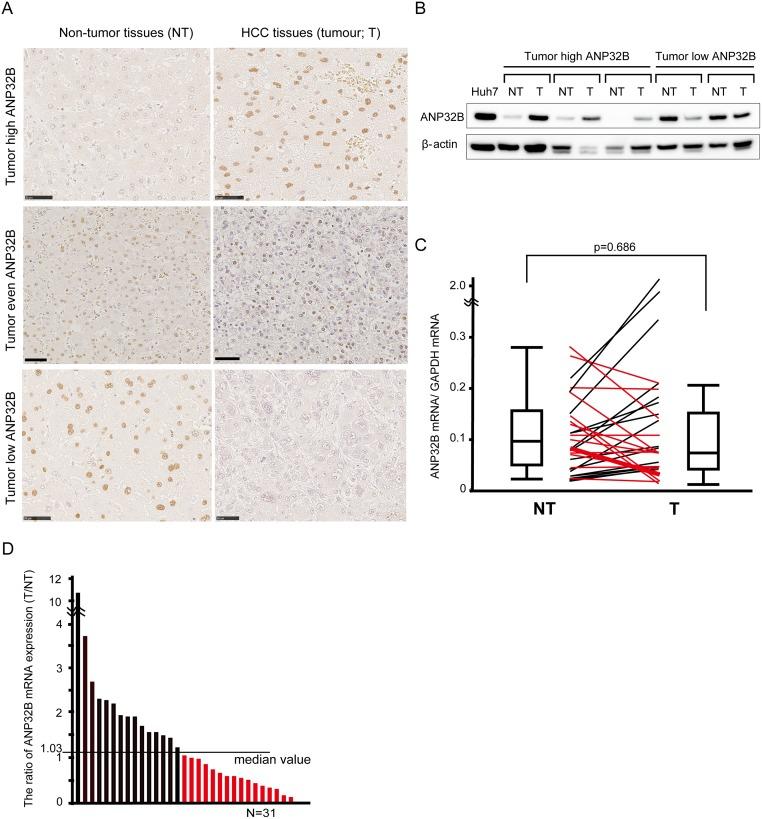
The acidic (leucine-rich) nuclear phosphoprotein 32 family member B (ANP32B), a highly conserved member of the acidic nuclear phosphoprotein 32 (ANP32) family, is critical for the development of normal tissue. However, its role in the development of hepatocellular carcinoma (HCC) is controversial. In this study, we elucidated the role of ANP32B in HCC cell lines and tissues. ANP32B expression in HCC cell lines was modulated using siRNA and ANP32B expression plasmids and lentiviruses. The levels of apoptosis-related proteins were analyzed by real-time RT-PCR and Western blotting. The expression of ANP32B in tissues from patients with HCC was investigated using real-time RT-PCR and immunohistochemistry. ANP32B knockdown by siRNA altered the expression of apoptosis-related proteins in HCC cell lines and reduced the expression of cleaved forms of caspase 3 and caspase 9, but not that of caspase 8, in HCC cells cultured with the pro-apoptotic agent staurosporine. Phosphorylated Bad was upregulated, whereas Bak was downregulated. Moreover, ABT-737, which binds to and inhibits anti-apoptotic proteins of the Bcl-2 family, rendered HCC cells resistant to apoptosis induced by ANP32B silencing. Conversely, ANP32B overexpression decreased Bad phosphorylation and upregulated Bak, but did not induce apoptosis because Bax expression was downregulated. In tissues from patients with HCC, a low tumor/non-tumor ratio of ANP32B mRNA expression was related to advanced UICC stage (p = 0.032). TUNEL-positive cells were observed in parallel with ANP32B expression in HCC tissues. ANP32B modulates Bad phosphorylation as well as Bak and Bax expression, resulting in regulation of apoptosis in HCC. These findings indicate the potential value of ANP32B as a therapeutic target for HCC.

摘要

酸性(富含亮氨酸)核磷蛋白32家族成员B(ANP32B)是酸性核磷蛋白32(ANP32)家族中高度保守的成员,对正常组织的发育至关重要。然而,其在肝细胞癌(HCC)发生发展中的作用存在争议。在本研究中,我们阐明了ANP32B在肝癌细胞系和组织中的作用。使用小干扰RNA(siRNA)、ANP32B表达质粒和慢病毒调节肝癌细胞系中ANP32B的表达。通过实时逆转录聚合酶链反应(RT-PCR)和蛋白质免疫印迹法分析凋亡相关蛋白的水平。使用实时RT-PCR和免疫组织化学研究肝癌患者组织中ANP32B的表达。在用促凋亡剂星形孢菌素培养的肝癌细胞中,siRNA敲低ANP32B改变了肝癌细胞系中凋亡相关蛋白的表达,并降低了半胱天冬酶3(caspase 3)和半胱天冬酶9(caspase 9)裂解形式的表达,但未降低半胱天冬酶8(caspase 8)的表达。磷酸化的Bad上调,而Bak下调。此外,与Bcl-2家族抗凋亡蛋白结合并抑制其活性的ABT-737使肝癌细胞对ANP32B沉默诱导的凋亡产生抗性。相反,ANP32B过表达降低了Bad的磷酸化并上调了Bak,但由于Bax表达下调未诱导凋亡。在肝癌患者的组织中,ANP32B mRNA表达的低肿瘤/非肿瘤比值与国际抗癌联盟(UICC)晚期分期相关(p = 0.032)。在肝癌组织中观察到TUNEL阳性细胞与ANP32B表达平行。ANP32B调节Bad磷酸化以及Bak和Bax的表达,从而调控肝癌中的细胞凋亡。这些发现表明ANP32B作为肝癌治疗靶点的潜在价值。

https://cdn.ncbi.nlm.nih.gov/pmc/blobs/8983/5423643/6f43f23c4985/pone.0177343.g001.jpg

文献AI研究员

20分钟写一篇综述,助力文献阅读效率提升50倍。

立即体验

用中文搜PubMed

大模型驱动的PubMed中文搜索引擎

马上搜索

文档翻译

学术文献翻译模型,支持多种主流文档格式。

立即体验