Suppr超能文献

组蛋白变体 H2A.J 在衰老细胞中积累,并促进炎症基因的表达。

Histone variant H2A.J accumulates in senescent cells and promotes inflammatory gene expression.

机构信息

Institute for Integrative Biology of the Cell (I2BC), CEA, CNRS, Univ. Paris-Sud, Université Paris-Saclay, 91198 Gif-sur-Yvette cedex, France.

Department of Genetics, Stanford University, Stanford, California 94305-5120, USA.

出版信息

Nat Commun. 2017 May 10;8:14995. doi: 10.1038/ncomms14995.

Abstract

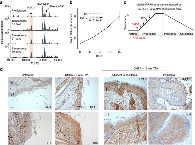
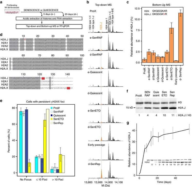
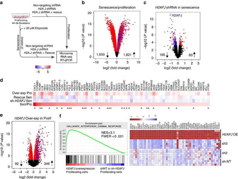
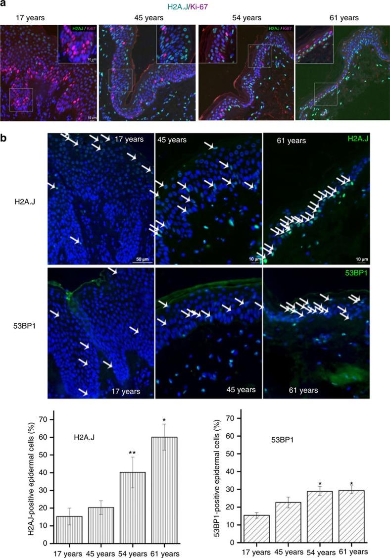
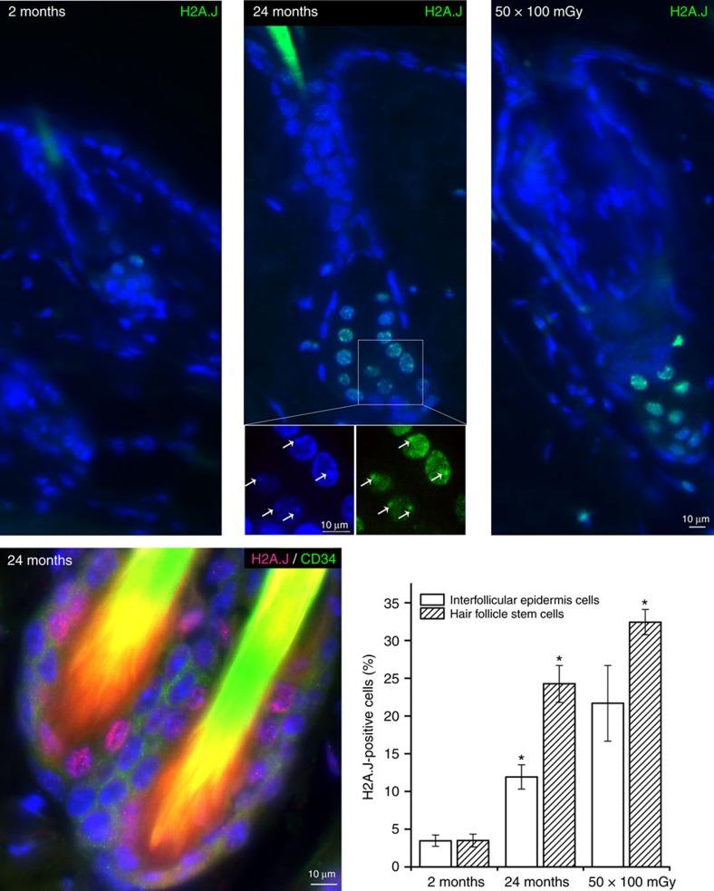
The senescence of mammalian cells is characterized by a proliferative arrest in response to stress and the expression of an inflammatory phenotype. Here we show that histone H2A.J, a poorly studied H2A variant found only in mammals, accumulates in human fibroblasts in senescence with persistent DNA damage. H2A.J also accumulates in mice with aging in a tissue-specific manner and in human skin. Knock-down of H2A.J inhibits the expression of inflammatory genes that contribute to the senescent-associated secretory phenotype (SASP), and over expression of H2A.J increases the expression of some of these genes in proliferating cells. H2A.J accumulation may thus promote the signalling of senescent cells to the immune system, and it may contribute to chronic inflammation and the development of aging-associated diseases.

摘要

哺乳动物细胞的衰老特征是对压力的增殖停滞和炎症表型的表达。在这里,我们表明,H2A.J,一种在哺乳动物中仅发现的研究甚少的 H2A 变体,在持续存在 DNA 损伤的衰老的人类成纤维细胞中积累。H2A.J 也在衰老的小鼠中以组织特异性的方式积累,并且在人类皮肤中积累。H2A.J 的敲低抑制了炎症基因的表达,这些基因有助于衰老相关分泌表型 (SASP),而过表达 H2A.J 会增加增殖细胞中这些基因的一些表达。因此,H2A.J 的积累可能促进衰老细胞向免疫系统发出信号,并且可能导致慢性炎症和与衰老相关疾病的发展。

https://cdn.ncbi.nlm.nih.gov/pmc/blobs/c666/5436145/c9aed744e2d4/ncomms14995-f1.jpg

文献AI研究员

20分钟写一篇综述,助力文献阅读效率提升50倍。

立即体验

用中文搜PubMed

大模型驱动的PubMed中文搜索引擎

马上搜索

文档翻译

学术文献翻译模型,支持多种主流文档格式。

立即体验