Suppr超能文献

逆转座子在拟南芥异染色质基因贫乏区域被指定为DNA复制起点。

Retrotransposons are specified as DNA replication origins in the gene-poor regions of Arabidopsis heterochromatin.

作者信息

Vergara Zaida, Sequeira-Mendes Joana, Morata Jordi, Peiró Ramón, Hénaff Elizabeth, Costas Celina, Casacuberta Josep M, Gutierrez Crisanto

机构信息

Centro de Biología Molecular Severo Ochoa, CSIC-UAM, Nicolás Cabrera 1, Cantoblanco, 28049 Madrid, Spain.

Center for Research in Agricultural Genomics, CRAG (CSIC-IRTA-UAB-UB), Campus Universitat Autónoma de Barcelona, Bellaterra, Cerdanyola del Valles, 08193 Barcelona, Spain.

出版信息

Nucleic Acids Res. 2017 Aug 21;45(14):8358-8368. doi: 10.1093/nar/gkx524.

Abstract

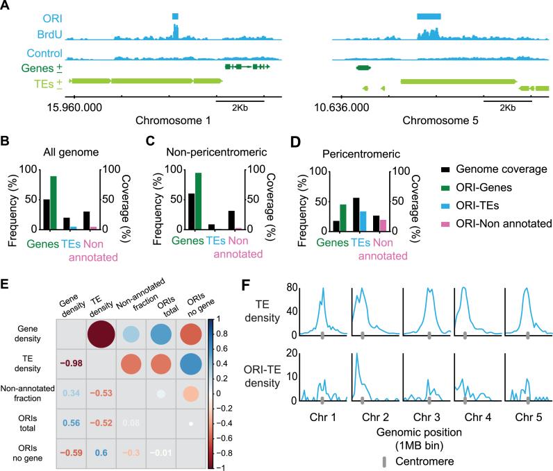
Genomic stability depends on faithful genome replication. This is achieved by the concerted activity of thousands of DNA replication origins (ORIs) scattered throughout the genome. The DNA and chromatin features determining ORI specification are not presently known. We have generated a high-resolution genome-wide map of 3230 ORIs in cultured Arabidopsis thaliana cells. Here, we focused on defining the features associated with ORIs in heterochromatin. In pericentromeric gene-poor domains ORIs associate almost exclusively with the retrotransposon class of transposable elements (TEs), in particular of the Gypsy family. ORI activity in retrotransposons occurs independently of TE expression and while maintaining high levels of H3K9me2 and H3K27me1, typical marks of repressed heterochromatin. ORI-TEs largely colocalize with chromatin signatures defining GC-rich heterochromatin. Importantly, TEs with active ORIs contain a local GC content higher than the TEs lacking them. Our results lead us to conclude that ORI colocalization with retrotransposons is determined by their transposition mechanism based on transcription, and a specific chromatin landscape. Our detailed analysis of ORIs responsible for heterochromatin replication has implications on the mechanisms of ORI specification in other multicellular organisms in which retrotransposons are major components of heterochromatin and of the entire genome.

摘要

基因组稳定性取决于基因组的忠实复制。这是通过分布在整个基因组中的数千个DNA复制起点(ORIs)的协同活动来实现的。目前尚不清楚决定ORI特异性的DNA和染色质特征。我们在培养的拟南芥细胞中生成了一个包含3230个ORIs的高分辨率全基因组图谱。在这里,我们专注于定义与异染色质中ORIs相关的特征。在着丝粒周围基因贫乏的区域,ORIs几乎完全与转座元件(TEs)的逆转录转座子类相关,特别是吉普赛家族。逆转录转座子中的ORI活性独立于TE表达,同时维持高水平的H3K9me2和H3K27me1,这是抑制性异染色质的典型标记。ORI-TEs在很大程度上与定义富含GC的异染色质的染色质特征共定位。重要的是,具有活跃ORIs的TEs的局部GC含量高于缺乏活跃ORIs的TEs。我们的结果使我们得出结论,ORI与逆转录转座子的共定位是由其基于转录的转座机制和特定的染色质景观决定的。我们对负责异染色质复制的ORIs的详细分析,对其他多细胞生物中ORI特异性的机制具有启示意义,在这些生物中,逆转录转座子是异染色质和整个基因组的主要组成部分。

https://cdn.ncbi.nlm.nih.gov/pmc/blobs/2b86/5737333/a226581ef88e/gkx524fig1.jpg

文献AI研究员

20分钟写一篇综述,助力文献阅读效率提升50倍。

立即体验

用中文搜PubMed

大模型驱动的PubMed中文搜索引擎

马上搜索

文档翻译

学术文献翻译模型,支持多种主流文档格式。

立即体验