Suppr超能文献

ATF3和CSL在癌症相关成纤维细胞激活的染色质调控中的趋同作用

Convergent roles of ATF3 and CSL in chromatin control of cancer-associated fibroblast activation.

作者信息

Kim Dong Eun, Procopio Maria-Giuseppina, Ghosh Soumitra, Jo Seung-Hee, Goruppi Sandro, Magliozzi Francesco, Bordignon Pino, Neel Victor, Angelino Paolo, Dotto G Paolo

机构信息

Department of Biochemistry, University of Lausanne, Épalinges, Switzerland.

Cutaneous Biology Research Center, Massachusetts General Hospital, Charlestown, MA.

出版信息

J Exp Med. 2017 Aug 7;214(8):2349-2368. doi: 10.1084/jem.20170724. Epub 2017 Jul 6.

Abstract

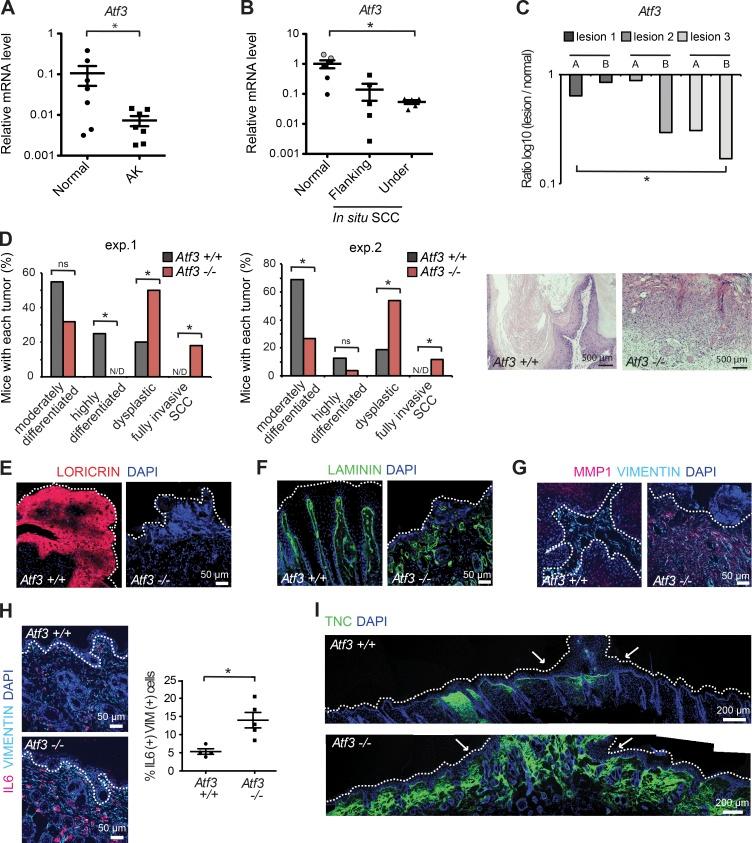
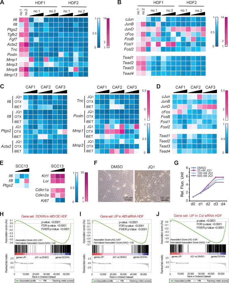
Cancer-associated fibroblasts (CAFs) are important for tumor initiation and promotion. CSL, a transcriptional repressor and Notch mediator, suppresses CAF activation. Like CSL, ATF3, a stress-responsive transcriptional repressor, is down-modulated in skin cancer stromal cells, and knockout mice develop aggressive chemically induced skin tumors with enhanced CAF activation. Even at low basal levels, ATF3 converges with CSL in global chromatin control, binding to few genomic sites at a large distance from target genes. Consistent with this mode of regulation, deletion of one such site 2 Mb upstream of induces expression of the gene. Observed changes are of translational significance, as bromodomain and extra-terminal (BET) inhibitors, unlinking activated chromatin from basic transcription, counteract the effects of ATF3 or CSL loss on global gene expression and suppress CAF tumor-promoting properties in an in vivo model of squamous cancer-stromal cell expansion. Thus, ATF3 converges with CSL in negative control of CAF activation with epigenetic changes amenable to cancer- and stroma-focused intervention.

摘要

癌症相关成纤维细胞(CAFs)对肿瘤的起始和进展至关重要。CSL是一种转录抑制因子和Notch信号介导因子,可抑制CAF激活。与CSL一样,应激反应转录抑制因子ATF3在皮肤癌基质细胞中表达下调,敲除小鼠会发生侵袭性化学诱导皮肤肿瘤,且CAF激活增强。即使在低基础水平时,ATF3也与CSL在全局染色质调控中汇聚,与距离靶基因很远的少数基因组位点结合。与这种调控模式一致,在基因上游2 Mb处删除一个这样的位点会诱导该基因表达。观察到的变化具有转化意义,因为溴结构域和额外末端(BET)抑制剂将活化染色质与基础转录分离,可抵消ATF3或CSL缺失对全局基因表达的影响,并在鳞状癌基质细胞扩张的体内模型中抑制CAF的肿瘤促进特性。因此,ATF3与CSL在CAF激活的负调控中汇聚,其表观遗传变化适合以癌症和基质为重点的干预。

https://cdn.ncbi.nlm.nih.gov/pmc/blobs/1375/5551580/8431554cebeb/JEM_20170724_Fig1.jpg

文献AI研究员

20分钟写一篇综述,助力文献阅读效率提升50倍。

立即体验

用中文搜PubMed

大模型驱动的PubMed中文搜索引擎

马上搜索

文档翻译

学术文献翻译模型,支持多种主流文档格式。

立即体验