State Key Laboratory of Plant Genomics, Institute of Genetics and Developmental Biology, Chinese Academy of Sciences, Beijing 100101, China.
Key Laboratory of Genetic Network Biology, Institute of Genetics and Developmental Biology, Chinese Academy of Sciences, Beijing 100101, China.
Genome Res. 2017 Sep;27(9):1525-1535. doi: 10.1101/gr.202150.115. Epub 2017 Jul 6.
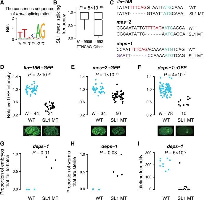
Translational efficiency is subject to extensive regulation. However, the factors influencing such regulation are poorly understood. In , 62% of genes are spliced to a specific spliced leader (SL1), which replaces part of the native 5' untranslated region (5' UTR). Given the pivotal role the 5' UTR plays in the regulation of translational efficiency, we hypothesized that SL1 splicing functions to regulate translational efficiency. With genome-wide analysis on Ribo-seq data, polysome profiling experiments, and CRISPR-Cas9-based genetic manipulation of splicing sites, we found four lines of evidence in support of this hypothesis. First, SL1 spliced genes have higher translational efficiencies than non-spliced genes. Second, SL1 spliced genes have higher translational efficiencies than non-spliced orthologous genes in other nematode species. Third, an SL1 spliced isoform has higher translational efficiency than the non-spliced isoform of the same gene. Fourth, deletion of -splicing sites of endogenous genes leads to reduced translational efficiency. Importantly, we demonstrated that SL1 splicing plays a key role in enhancing translational efficiencies of essential genes. We further discovered that SL1 splicing likely enhances translational efficiency by shortening the native 5' UTRs, hence reducing the presence of upstream start codons (uAUG) and weakening mRNA secondary structures. Taken together, our study elucidates the global function of splicing in enhancing translational efficiency in nematodes, paving the way for further understanding the genomic mechanisms of translational regulation.
翻译效率受到广泛的调节。然而,影响这种调节的因素还了解甚少。在中,62%的基因被剪接到特定的剪接先导(SL1),取代了部分天然的 5'非翻译区(5'UTR)。鉴于 5'UTR 在调节翻译效率方面的关键作用,我们假设 SL1 剪接功能是为了调节翻译效率。通过对 Ribo-seq 数据进行全基因组分析、多核糖体谱分析以及基于 CRISPR-Cas9 的剪接位点遗传操作,我们发现了四条支持这一假设的证据。首先,SL1 剪接基因的翻译效率高于非剪接基因。其次,SL1 剪接基因在其他线虫物种中的翻译效率高于非剪接的直系同源基因。第三,SL1 剪接的同工型比同一基因的非剪接同工型具有更高的翻译效率。第四,内源性基因的 -剪接位点缺失会导致翻译效率降低。重要的是,我们证明了 SL1 剪接在增强必需基因的翻译效率方面起着关键作用。我们进一步发现,SL1 剪接可能通过缩短天然 5'UTR 来提高翻译效率,从而减少上游起始密码子(uAUG)的存在并减弱 mRNA 二级结构。总之,我们的研究阐明了剪接在增强线虫翻译效率方面的全局功能,为进一步理解翻译调节的基因组机制铺平了道路。