Suppr超能文献

在多种癌症背景下,黏连蛋白亚基 与 之间的合成致死性。

Synthetic lethality between the cohesin subunits and in diverse cancer contexts.

作者信息

van der Lelij Petra, Lieb Simone, Jude Julian, Wutz Gordana, Santos Catarina P, Falkenberg Katrina, Schlattl Andreas, Ban Jozef, Schwentner Raphaela, Hoffmann Thomas, Kovar Heinrich, Real Francisco X, Waldman Todd, Pearson Mark A, Kraut Norbert, Peters Jan-Michael, Zuber Johannes, Petronczki Mark

机构信息

Research Institute of Molecular Pathology, Vienna Biocenter, Vienna, Austria.

Boehringer Ingelheim RCV GmbH & Co KG, Vienna, Austria.

出版信息

Elife. 2017 Jul 10;6:e26980. doi: 10.7554/eLife.26980.

Abstract

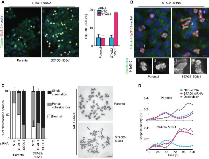
Recent genome analyses have identified recurrent mutations in the cohesin complex in a wide range of human cancers. Here we demonstrate that the most frequently mutated subunit of the cohesin complex, , displays a strong synthetic lethal interaction with its paralog . Mechanistically, STAG1 loss abrogates sister chromatid cohesion in mutated but not in wild-type cells leading to mitotic catastrophe, defective cell division and apoptosis. STAG1 inactivation inhibits the proliferation of STAG2 mutated but not wild-type bladder cancer and Ewing sarcoma cell lines. Restoration of STAG2 expression in a mutated bladder cancer model alleviates the dependency on STAG1. Thus, STAG1 and STAG2 support sister chromatid cohesion to redundantly ensure cell survival. STAG1 represents a vulnerability of cancer cells carrying mutations in the major emerging tumor suppressor across different cancer contexts. Exploiting synthetic lethal interactions to target recurrent cohesin mutations in cancer, e.g. by inhibiting STAG1, holds the promise for the development of selective therapeutics.

摘要

最近的基因组分析已经在多种人类癌症中发现了黏连蛋白复合体的反复突变。在此,我们证明黏连蛋白复合体中最常发生突变的亚基,与它的旁系同源物表现出强烈的合成致死相互作用。从机制上讲,STAG1缺失消除了突变细胞而非野生型细胞中的姐妹染色单体黏连,导致有丝分裂灾难、细胞分裂缺陷和细胞凋亡。STAG1失活抑制了STAG2突变的膀胱癌细胞系和尤因肉瘤细胞系的增殖,但不影响野生型细胞系。在突变的膀胱癌模型中恢复STAG2表达可减轻对STAG1的依赖性。因此,STAG1和STAG2支持姐妹染色单体黏连,以冗余方式确保细胞存活。在不同癌症背景下,STAG1代表了携带主要新兴肿瘤抑制因子突变的癌细胞的一个脆弱点。利用合成致死相互作用来靶向癌症中反复出现的黏连蛋白突变,例如通过抑制STAG1,有望开发出选择性疗法。

https://cdn.ncbi.nlm.nih.gov/pmc/blobs/e24c/5531830/e102757ee98b/elife-26980-fig1.jpg

文献AI研究员

20分钟写一篇综述,助力文献阅读效率提升50倍。

立即体验

用中文搜PubMed

大模型驱动的PubMed中文搜索引擎

马上搜索

文档翻译

学术文献翻译模型,支持多种主流文档格式。

立即体验