Suppr超能文献

肿瘤抑制因子STAG2与其旁系同源物STAG1之间的合成致死相互作用。

Synthetic lethal interaction between the tumour suppressor STAG2 and its paralog STAG1.

作者信息

Benedetti Lorena, Cereda Matteo, Monteverde LeeAnn, Desai Nikita, Ciccarelli Francesca D

机构信息

Division of Cancer Studies, King's College London, London SE1 1UL, UK.

Cancer Systems Biology Laboratory, The Francis Crick Institute, London NW1 1AT, UK.

出版信息

Oncotarget. 2017 Jun 6;8(23):37619-37632. doi: 10.18632/oncotarget.16838.

Abstract

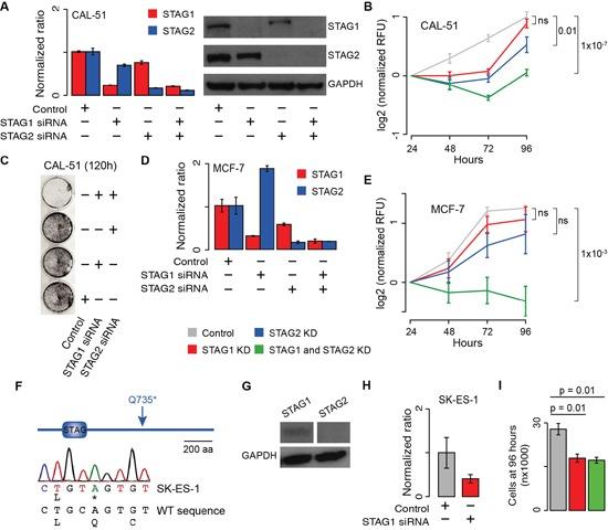
Cohesin is a multi-protein complex that tethers sister chromatids during mitosis and mediates DNA repair, genome compartmentalisation and regulation of gene expression. Cohesin subunits frequently acquire cancer loss-of-function alterations and act as tumour suppressors in several tumour types. This has led to increased interest in cohesin as potential target in anti-cancer therapy. Here we show that the loss-of-function of STAG2, a core component of cohesin and an emerging tumour suppressor, leads to synthetic dependency of mutated cancer cells on its paralog STAG1. STAG1 and STAG2 share high sequence identity, encode mutually exclusive cohesin subunits and retain partially overlapping functions. We inhibited STAG1 and STAG2 in several cancer cell lines where the two genes have variable mutation and copy number status. In all cases, we observed that the simultaneous blocking of STAG1 and STAG2 significantly reduces cell proliferation. We further confirmed the synthetic lethal interaction developing a vector-free CRISPR system to induce STAG1/STAG2 double gene knockout. We provide strong evidence that STAG1 is a promising therapeutic target in cancers with inactivating alterations of STAG2.

摘要

黏连蛋白是一种多蛋白复合体,在有丝分裂期间连接姐妹染色单体,并介导DNA修复、基因组分区和基因表达调控。黏连蛋白亚基经常发生癌症功能丧失性改变,并在几种肿瘤类型中充当肿瘤抑制因子。这使得人们对黏连蛋白作为抗癌治疗潜在靶点的兴趣增加。在这里,我们表明,黏连蛋白的核心成分和一种新兴的肿瘤抑制因子STAG2的功能丧失,导致突变癌细胞对其旁系同源物STAG1产生合成依赖性。STAG1和STAG2具有高度的序列同一性,编码互斥的黏连蛋白亚基,并保留部分重叠的功能。我们在几种癌细胞系中抑制了STAG1和STAG2,这两个基因在这些细胞系中的突变和拷贝数状态各不相同。在所有情况下,我们都观察到同时阻断STAG1和STAG2会显著降低细胞增殖。我们进一步通过开发一种无载体的CRISPR系统来诱导STAG1/STAG2双基因敲除,证实了这种合成致死相互作用。我们提供了强有力的证据,表明在STAG2发生失活改变的癌症中,STAG1是一个有前景的治疗靶点。

https://cdn.ncbi.nlm.nih.gov/pmc/blobs/742f/5514935/a5cc2d42bd67/oncotarget-08-37619-g001.jpg

文献AI研究员

20分钟写一篇综述,助力文献阅读效率提升50倍。

立即体验

用中文搜PubMed

大模型驱动的PubMed中文搜索引擎

马上搜索

文档翻译

学术文献翻译模型,支持多种主流文档格式。

立即体验