Suppr超能文献

HIV-1 通过共招 Rag GTPases 增强 mTORC1 活性并将溶酶体重新定位到细胞边缘。

HIV-1 enhances mTORC1 activity and repositions lysosomes to the periphery by co-opting Rag GTPases.

机构信息

HIV-1 RNA Trafficking Laboratory, Lady Davis Institute at the Jewish General Hospital, Montréal, Québec, H3T 1E2, Canada.

Department of Medicine and the Division of Experimental Medicine, McGill University, Montréal, Québec, H3A 0G4, Canada.

出版信息

Sci Rep. 2017 Jul 14;7(1):5515. doi: 10.1038/s41598-017-05410-0.

Abstract

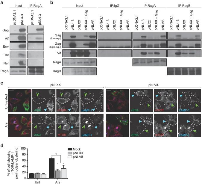
HIV-1 co-opts several host machinery to generate a permissive environment for viral replication and transmission. In this work we reveal how HIV-1 impacts the host translation and intracellular vesicular trafficking machineries for protein synthesis and to impede the physiological late endosome/lysosome (LEL) trafficking in stressful conditions. First, HIV-1 enhances the activity of the master regulator of protein synthesis, the mammalian target of rapamycin (mTOR). Second, the virus commandeers mTOR-associated late endosome/lysosome (LEL) trafficking and counteracts metabolic and environmental stress-induced intracellular repositioning of LEL. We then show that the small Rag GTPases, RagA and RagB, are required for the HIV-1-mediated LEL repositioning that is likely mediated by interactions between the Rags and the viral proteins, Gag and Vif. siRNA-mediated depletion of RagA and RagB leads to a loss in mTOR association to LEL and to a blockade of viral particle assembly and release at the plasma membrane with a marked concomitant reduction in virus production. These results show that HIV-1 co-opts fundamental mechanisms that regulate LEL motility and positioning and support the notion that LEL positioning is critical for HIV-1 replication.

摘要

HIV-1 会劫持多种宿主机制,为病毒复制和传播创造有利环境。在这项工作中,我们揭示了 HIV-1 如何影响宿主翻译和细胞内囊泡运输机制,以促进蛋白质合成,并在应激条件下阻碍生理晚期内体/溶酶体(LEL)运输。首先,HIV-1 增强了蛋白质合成的主要调节因子——哺乳动物雷帕霉素靶蛋白(mTOR)的活性。其次,病毒利用 mTOR 相关的晚期内体/溶酶体(LEL)运输,并对抗代谢和环境应激诱导的 LEL 细胞内重定位。然后,我们发现 Rag GTPases 中的 RagA 和 RagB 对于 HIV-1 介导的 LEL 重定位是必需的,这种重定位可能是由 Rag 与病毒蛋白 Gag 和 Vif 之间的相互作用介导的。siRNA 介导的 RagA 和 RagB 耗竭导致 mTOR 与 LEL 结合的丧失,以及病毒颗粒在质膜上组装和释放的阻断,同时病毒产量明显减少。这些结果表明,HIV-1 利用了调节 LEL 运动和定位的基本机制,并支持 LEL 定位对 HIV-1 复制至关重要的观点。

https://cdn.ncbi.nlm.nih.gov/pmc/blobs/cb7e/5511174/de551a1b5c00/41598_2017_5410_Fig1_HTML.jpg

文献AI研究员

20分钟写一篇综述,助力文献阅读效率提升50倍。

立即体验

用中文搜PubMed

大模型驱动的PubMed中文搜索引擎

马上搜索

文档翻译

学术文献翻译模型,支持多种主流文档格式。

立即体验