Suppr超能文献

一种调节溶酶体运动以实现溶酶体定位和形成管状结构的分子机制。

A molecular mechanism to regulate lysosome motility for lysosome positioning and tubulation.

作者信息

Li Xinran, Rydzewski Nicholas, Hider Ahmad, Zhang Xiaoli, Yang Junsheng, Wang Wuyang, Gao Qiong, Cheng Xiping, Xu Haoxing

机构信息

Department of Molecular, Cellular, and Developmental Biology, University of Michigan, 3089 Natural Science Building (Kraus), 830 North University, Ann Arbor, Michigan 48109, USA.

Collaborative Innovation Center of Yangtze River Delta Region Green Pharmaceuticals, College of Pharmaceutical Sciences, Zhejiang University of Technology, Hangzhou 310014, China.

出版信息

Nat Cell Biol. 2016 Apr;18(4):404-17. doi: 10.1038/ncb3324. Epub 2016 Mar 7.

Abstract

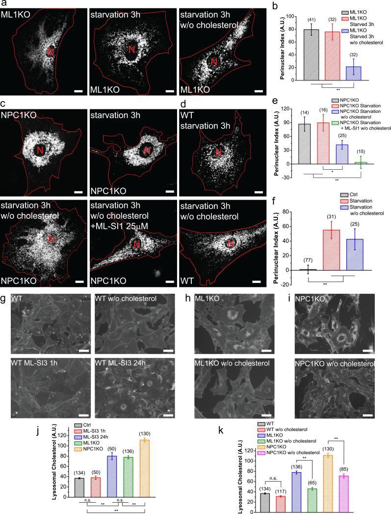
To mediate the degradation of biomacromolecules, lysosomes must traffic towards cargo-carrying vesicles for subsequent membrane fusion or fission. Mutations of the lysosomal Ca(2+) channel TRPML1 cause lysosomal storage disease (LSD) characterized by disordered lysosomal membrane trafficking in cells. Here we show that TRPML1 activity is required to promote Ca(2+)-dependent centripetal movement of lysosomes towards the perinuclear region (where autophagosomes accumulate) following autophagy induction. ALG-2, an EF-hand-containing protein, serves as a lysosomal Ca(2+) sensor that associates physically with the minus-end-directed dynactin-dynein motor, while PtdIns(3,5)P(2), a lysosome-localized phosphoinositide, acts upstream of TRPML1. Furthermore, the PtdIns(3,5)P(2)-TRPML1-ALG-2-dynein signalling is necessary for lysosome tubulation and reformation. In contrast, the TRPML1 pathway is not required for the perinuclear accumulation of lysosomes observed in many LSDs, which is instead likely to be caused by secondary cholesterol accumulation that constitutively activates Rab7-RILP-dependent retrograde transport. Ca(2+) release from lysosomes thus provides an on-demand mechanism regulating lysosome motility, positioning and tubulation.

摘要

为介导生物大分子的降解,溶酶体必须向携带货物的囊泡运输,以便随后进行膜融合或裂变。溶酶体钙通道TRPML1的突变会导致溶酶体贮积病(LSD),其特征是细胞内溶酶体膜运输紊乱。在这里,我们表明,自噬诱导后,TRPML1活性是促进溶酶体向核周区域(自噬体积累的地方)进行钙依赖性向心运动所必需的。ALG-2是一种含EF手结构域的蛋白质,作为溶酶体钙传感器,与负端定向的动力蛋白激活蛋白-动力蛋白马达发生物理结合,而溶酶体定位的磷酸肌醇PtdIns(3,5)P(2)在TRPML1上游发挥作用。此外,PtdIns(3,5)P(2)-TRPML1-ALG-2-动力蛋白信号通路对于溶酶体微管形成和重塑是必需的。相比之下,许多溶酶体贮积病中观察到的溶酶体核周积累不需要TRPML1途径,相反,这可能是由继发性胆固醇积累引起的,继发性胆固醇积累会持续激活Rab7-RILP依赖性逆行运输。因此,溶酶体释放钙提供了一种按需调节溶酶体运动、定位和微管形成的机制。

https://cdn.ncbi.nlm.nih.gov/pmc/blobs/632b/4871318/1978ea814481/nihms-757976-f0001.jpg

文献AI研究员

20分钟写一篇综述,助力文献阅读效率提升50倍。

立即体验

用中文搜PubMed

大模型驱动的PubMed中文搜索引擎

马上搜索

文档翻译

学术文献翻译模型,支持多种主流文档格式。

立即体验