Suppr超能文献

HIV-1 N-豆蔻酰化依赖性晚期内体/溶酶体劫持驱动巨噬细胞中的 Gag 组装。

HIV-1 N-myristoylation-dependent hijacking of late endosomes/lysosomes to drive Gag assembly in macrophages.

机构信息

Department of Medicine, McGill University, Montreal, QC H4A 3J1, Canada.

Lady Davis Institute at the Jewish General Hospital, Montreal, QC H3T 1E2, Canada.

出版信息

J Cell Sci. 2024 Nov 15;137(22). doi: 10.1242/jcs.263588. Epub 2024 Nov 21.

Abstract

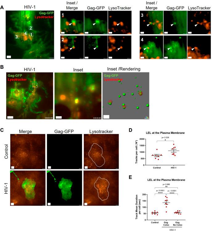
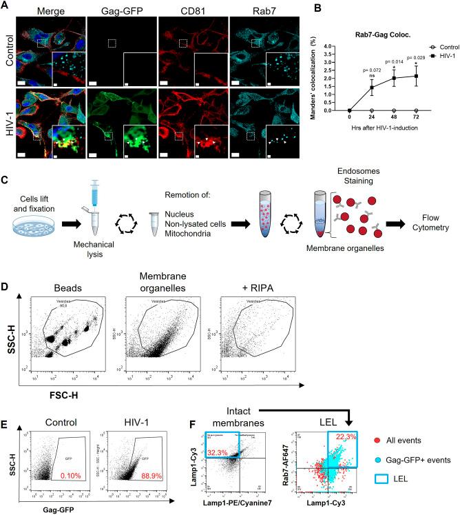
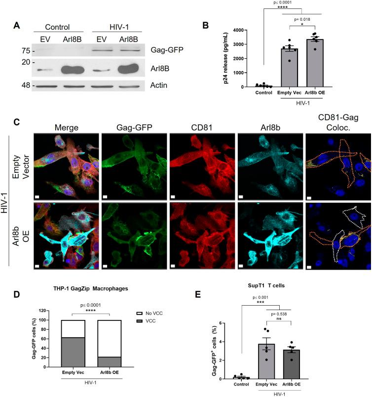
Macrophages represent an important viral reservoir in HIV-1-infected individuals. Different from T cells, HIV-1 assembly in macrophages occurs at intracellular compartments termed virus-containing compartments (VCCs). Our previous research in HeLa cells - in which assembly resembles that found in infected T cells - suggested that late endosomes/lysosomes (LELs) play a role in HIV-1 trafficking towards its assembly sites. However, the role of LELs during assembly at VCCs is not fully understood. Herein, we used the HIV-1-inducible cell line THP-1 GagZip as a model to study HIV-1 Gag intracellular trafficking and assembly in macrophages. We demonstrated LEL involvement at VCCs using various microscopy techniques and biochemical approaches. Live-cell imaging revealed that HIV-1 repositions LELs towards the plasma membrane and modulates their motility. We showed that Arl8b-mediated LEL repositioning is not responsible for Gag trafficking to VCCs. Additionally, the inhibition of myristoylation by PCLX-001 decreased the presence of Gag on endosomes and inhibited VCC formation in both the THP-1 cell line and primary macrophages. In conclusion, we present evidence supporting the idea that HIV-1 manipulates the LEL trajectory to guide Gag to VCCs in an N-myristoylation-dependent manner.

摘要

巨噬细胞是 HIV-1 感染者中重要的病毒储存库。与 T 细胞不同,HIV-1 在巨噬细胞中的组装发生在称为含有病毒的隔室(VCC)的细胞内隔室中。我们之前在 HeLa 细胞中的研究 - 其中的组装类似于感染的 T 细胞中发现的组装 - 表明晚期内体/溶酶体(LELs)在 HIV-1 向其组装部位的运输中起作用。然而,LELs 在 VCC 组装中的作用尚未完全阐明。在此,我们使用 HIV-1 诱导的细胞系 THP-1 GagZip 作为模型来研究巨噬细胞中 HIV-1 Gag 的细胞内运输和组装。我们使用各种显微镜技术和生化方法证明了 LELs 在 VCCs 中的参与。活细胞成像显示 HIV-1 将 LELs重新定位到质膜并调节其运动性。我们表明,Arl8b 介导的 LEL 重新定位不是 Gag 向 VCCs 运输的原因。此外,PCLX-001 通过抑制豆蔻酰化作用降低了内体上 Gag 的存在,并抑制了 THP-1 细胞系和原代巨噬细胞中 VCC 的形成。总之,我们提供了支持 HIV-1 以依赖 N-豆蔻酰化的方式操纵 LEL 轨迹以指导 Gag 到 VCCs 的观点的证据。

https://cdn.ncbi.nlm.nih.gov/pmc/blobs/fd90/11607699/b017c50a069d/joces-137-263588-g1.jpg

文献AI研究员

20分钟写一篇综述,助力文献阅读效率提升50倍。

立即体验

用中文搜PubMed

大模型驱动的PubMed中文搜索引擎

马上搜索

文档翻译

学术文献翻译模型,支持多种主流文档格式。

立即体验