Suppr超能文献

白细胞介素-6 RNA敲低通过上调白细胞介素-10表达改善大鼠肠缺血再灌注诱导的急性肺损伤。

Interleukin‑6 RNA knockdown ameliorates acute lung injury induced by intestinal ischemia reperfusion in rats by upregulating interleukin‑10 expression.

作者信息

Yuan Bing, Xiong Liu-Lin, Wen Mu-Dong, Zhang Piao, Ma Hong-Yu, Wang Ting-Hua, Zhang Yun-Hui

机构信息

Department of Respiration, First People's Hospital of Yunnan Province, Kunming, Yunnan 650000, P.R. China.

Institute of Neuroscience, Kunming Medical University, Kunming, Yunnan 650031, P.R. China.

出版信息

Mol Med Rep. 2017 Sep;16(3):2529-2537. doi: 10.3892/mmr.2017.6932. Epub 2017 Jul 6.

Abstract

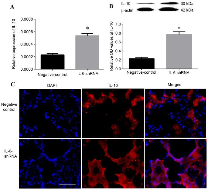
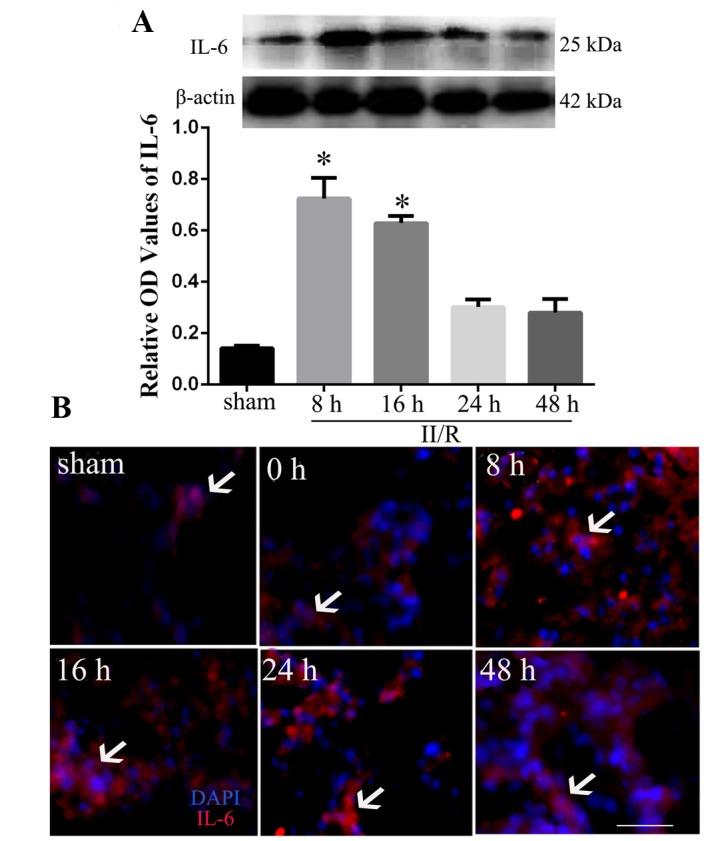
Acute lung injury (ALI) is a common complication following intestinal ischemia/reperfusion (II/R) injury and contributes to the associated high mortality rate. However, the underlying mechanism is poorly understood and treatments are limited. RNA interference (RNAi) has been demonstrated to provide a promising disease treatment strategy both in vitro and in vivo. Therefore, the present study aimed to test whether blocking the proinflammatory cytokine IL‑6 by RNAi may protect the lungs from remote organ injury following II/R, and to investigate the potential underlying mechanisms. A total of 176 adult healthy male Sprague‑Dawley rats were randomly divided into sham, II/R, negative‑control and IL‑6‑short hairpin (sh)RNA groups. The rats underwent II/R injury with occlusion of the superior mesenteric artery and coeliac artery to induce ischemia for 40 min, and were subsequently reperfused for 0‑48 h. The negative‑control group received a control lentiviral vector containing scrambled or non‑specific sequences, and the IL‑6‑shRNA groups were administered with a vector containing an IL‑6 shRNA sequence to affect RNAi‑mediated knockdown of IL‑6. ALI severity was determined by lung edema (lung wet/dry ratio) and histological analysis (lung injury scores). IL‑6 localization, and mRNA and protein expression levels, were detected by immunofluorescence, reverse transcription‑quantitative polymerase chain reaction and western blot analysis, respectively. IL‑10 expression induced by IL‑6 knockdown in lung tissues was additionally detected. IL‑6 RNAi was revealed to significantly reduce the expression of IL‑6, which was associated with upregulated IL‑10 expression in lung tissues. Consequently, the severities of ALI and edema induced by II/R were substantially improved. In conclusion, the present study demonstrated that IL‑6 RNAi may protect the lung from ALI induced by II/R, and that this protective role may be associated with upregulation of IL‑10. These findings may contribute to the development of an IL‑6‑RNAi‑based therapeutic strategy for the treatment of II/R‑induced ALI.

摘要

急性肺损伤(ALI)是肠缺血/再灌注(II/R)损伤后的常见并发症,也是导致相关高死亡率的原因之一。然而,其潜在机制尚不清楚,治疗方法也有限。RNA干扰(RNAi)已被证明在体外和体内均提供了一种有前景的疾病治疗策略。因此,本研究旨在测试通过RNAi阻断促炎细胞因子IL-6是否可以保护肺免受II/R后远隔器官损伤,并研究其潜在的机制。总共176只成年健康雄性Sprague-Dawley大鼠被随机分为假手术组、II/R组、阴性对照组和IL-6短发夹(sh)RNA组。通过结扎肠系膜上动脉和腹腔动脉使大鼠遭受II/R损伤,诱导缺血40分钟,随后再灌注0至48小时。阴性对照组接受含有乱序或非特异性序列的对照慢病毒载体,IL-6-shRNA组则给予含有IL-6 shRNA序列的载体以影响RNAi介导的IL-6敲低。通过肺水肿(肺湿/干比)和组织学分析(肺损伤评分)确定ALI严重程度。分别通过免疫荧光、逆转录-定量聚合酶链反应和蛋白质印迹分析检测IL-6的定位以及mRNA和蛋白质表达水平。另外检测肺组织中IL-6敲低诱导的IL-10表达。结果显示,IL-6 RNAi可显著降低IL-6的表达,这与肺组织中IL-10表达上调有关。因此,II/R诱导的ALI和水肿严重程度得到显著改善。总之,本研究表明IL-6 RNAi可保护肺免受II/R诱导的ALI,且这种保护作用可能与IL-10上调有关。这些发现可能有助于开发基于IL-6 RNAi的治疗策略来治疗II/R诱导的ALI。

https://cdn.ncbi.nlm.nih.gov/pmc/blobs/e372/5548063/6efafe2ea5ec/MMR-16-03-2529-g00.jpg

文献AI研究员

20分钟写一篇综述,助力文献阅读效率提升50倍。

立即体验

用中文搜PubMed

大模型驱动的PubMed中文搜索引擎

马上搜索

文档翻译

学术文献翻译模型,支持多种主流文档格式。

立即体验