Suppr超能文献

长链非编码 RNA CASC2 通过 CASC2/miR-367/FBXW7 轴抑制肝癌细胞的上皮-间充质转化。

Long non-coding RNA CASC2 suppresses epithelial-mesenchymal transition of hepatocellular carcinoma cells through CASC2/miR-367/FBXW7 axis.

机构信息

Department of Hepatobiliary Surgery, The First Affiliated Hospital of Xi'an Jiaotong University, Xi'an, Shaanxi Province, 710061, China.

出版信息

Mol Cancer. 2017 Jul 17;16(1):123. doi: 10.1186/s12943-017-0702-z.

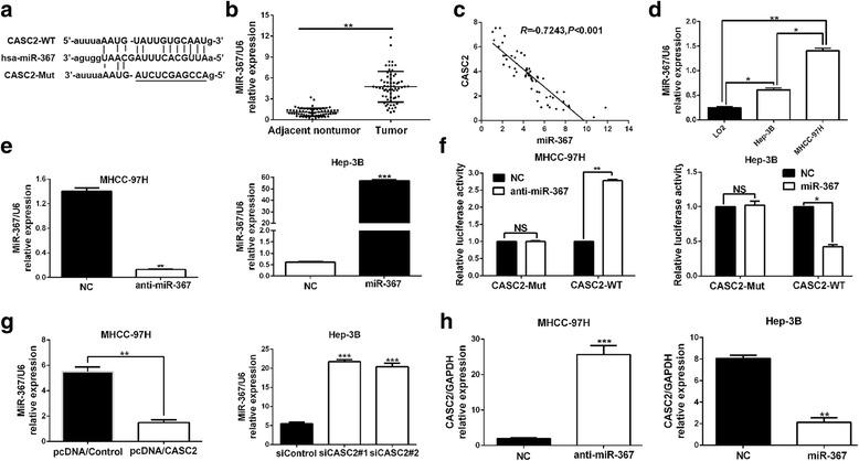
Abstract

BACKGROUND

Recently, it has been reported that long non-coding RNA (lncRNA) cancer susceptibility candidate 2 (CASC2), a novel tumor suppressor, participates in regulating the carcinogenesis and suppresses tumor progression by sponging microRNAs (miRNAs). However, the expression and function of CASC2 in hepatocellular carcinoma (HCC) remain unclear.

METHODS

The expression of CASC2 and miR-367 in HCC specimens and cell lines were detected by real-time PCR. Western blotting and immunohistochemistry were carried out for detection of epithelial-to-mesenchymal transition (EMT) markers in HCC. Transwell assays were used to determine migration and invasion of HCC cells. A mouse model for lung metastasis was established to evaluated HCC metastasis in vivo. The correlation among CASC2, miR-367 and F-box and WD repeat domain containing 7 (FBXW7) were disclosed by a dual-luciferase reporter assay, RIP assay and biotin pull-down assay.

RESULTS

Here, CASC2 expression was significantly downregulated in HCC tissues, especially in aggressive and recurrent cases. In accordance, CASC2 underexpression was observed in HCC cell lines compared to LO2. In vitro and in vivo experiments revealed that CASC2 inhibited migration and invasion of HCC cells. Additionally, CASC2 repressed EMT process of HCC cells. Further studies demonstrated that CASC2 could function as a competing endogenous RNA (ceRNA) by sponging miR-367 in HCC cells. Functionally, gain- and loss-of-function studies showed that miR-367 promoted migration, invasion and EMT progression of HCC cells. Moreover, further investigations disclosed that FBXW7 was a downstream target of miR-367 and CASC2 prohibited EMT progression and subsequently exerted its anti-metastatic effects via CASC2/miR-367/FBXW7 axis in HCC cells. Clinically, CASC2 underexpression and miR-367 overexpression were closely correlated with the metastasis-associated clinicopathologic features. Notably, CASC2 low-expressing and miR-367 high-expressing HCC patients showed the poorest clinical outcome.

CONCLUSIONS

Overall, we conclude that the CASC2/miR-367/FBXW7 axis may be a ponderable and promising therapeutic target for HCC.

摘要

背景

最近有报道称,长链非编码 RNA(lncRNA)癌症易感性候选基因 2(CASC2)是一种新的肿瘤抑制因子,通过海绵 microRNA(miRNA)参与调节肿瘤的发生,并抑制肿瘤的进展。然而,CASC2 在肝细胞癌(HCC)中的表达和功能尚不清楚。

方法

通过实时 PCR 检测 HCC 标本和细胞系中 CASC2 和 miR-367 的表达。Western blot 和免疫组化检测 HCC 中上皮间质转化(EMT)标志物的表达。Transwell 测定用于检测 HCC 细胞的迁移和侵袭。建立小鼠肺转移模型评估 HCC 的体内转移。通过双荧光素酶报告基因检测、RIP 检测和生物素下拉实验揭示 CASC2、miR-367 与 F-box 和 WD 重复域包含 7(FBXW7)之间的相关性。

结果

在这里,CASC2 的表达在 HCC 组织中明显下调,尤其是在侵袭性和复发性病例中。与此一致,与 LO2 相比,CASC2 在 HCC 细胞系中表达下调。体外和体内实验表明 CASC2 抑制 HCC 细胞的迁移和侵袭。此外,CASC2 抑制 HCC 细胞的 EMT 过程。进一步的研究表明,CASC2 可以作为 HCC 细胞中的竞争性内源性 RNA(ceRNA)通过海绵 miR-367 发挥作用。功能上,获得和缺失功能研究表明 miR-367 促进 HCC 细胞的迁移、侵袭和 EMT 进展。此外,进一步的研究表明 FBXW7 是 miR-367 的下游靶基因,CASC2 通过 CASC2/miR-367/FBXW7 轴抑制 EMT 进展,进而在 HCC 细胞中发挥其抗转移作用。临床上,CASC2 低表达和 miR-367 高表达与转移相关的临床病理特征密切相关。值得注意的是,CASC2 低表达和 miR-367 高表达的 HCC 患者的临床预后最差。

结论

总之,我们的结论是 CASC2/miR-367/FBXW7 轴可能是 HCC 一个有价值且有前途的治疗靶点。

https://cdn.ncbi.nlm.nih.gov/pmc/blobs/8f6a/5514467/54406dca289b/12943_2017_702_Fig1_HTML.jpg

文献AI研究员

20分钟写一篇综述,助力文献阅读效率提升50倍。

立即体验

用中文搜PubMed

大模型驱动的PubMed中文搜索引擎

马上搜索

文档翻译

学术文献翻译模型,支持多种主流文档格式。

立即体验