Suppr超能文献

缝隙连接蛋白 43 对于维持棕色脂肪组织中线粒体的完整性是必需的。

Connexin 43 is required for the maintenance of mitochondrial integrity in brown adipose tissue.

机构信息

College of Pharmacy, Yonsei University, Incheon, 21983, South Korea.

College of Pharmacy, Pusan National University, Busan, 46241, South Korea.

出版信息

Sci Rep. 2017 Aug 2;7(1):7159. doi: 10.1038/s41598-017-07658-y.

Abstract

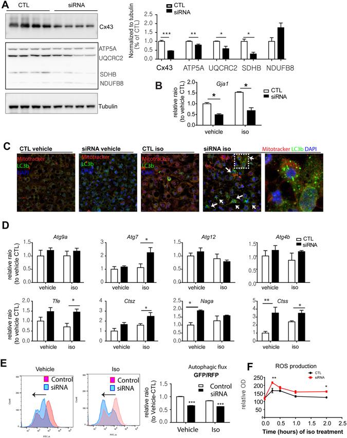
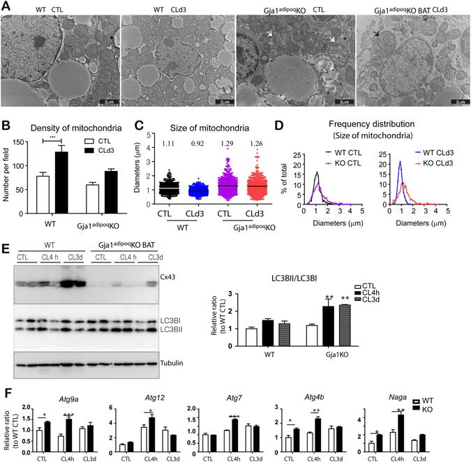
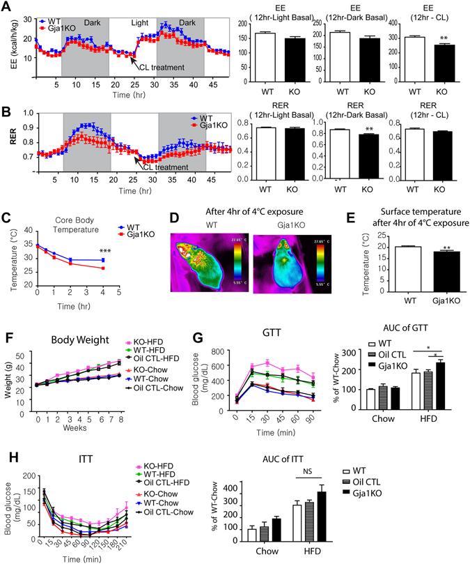
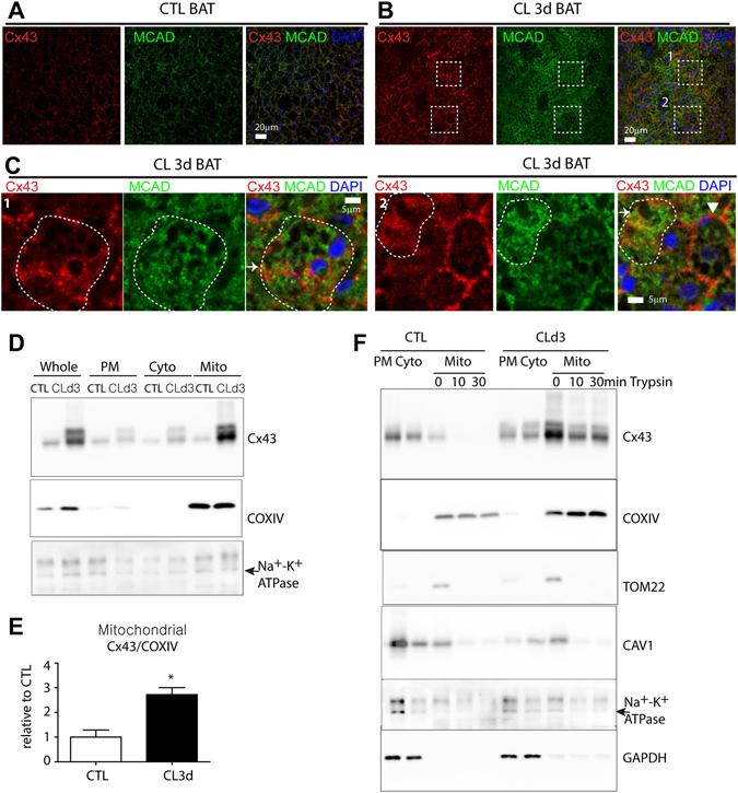
We investigated the role of connexin 43 (Cx43) in maintaining the integrity of mitochondria in brown adipose tissue (BAT). The functional effects of Cx43 were evaluated using inducible, adipocyte-specific Cx43 knockout in mice (Gja1 KO) and by overexpression and knockdown of Cx43 in cultured adipocytes. Mitochondrial morphology was evaluated by electron microscopy and mitochondrial function and autophagy were assessed by immunoblotting, immunohistochemistry, and qPCR. The metabolic effects of adipocyte-specific knockout of Cx43 were assessed during cold stress and following high fat diet feeding. Cx43 expression was higher in BAT compared to white adipose tissue. Treatment with the β3-adrenergic receptor agonist CL316,243 increased Cx43 expression and mitochondrial localization. Gja1 KO mice reduced mitochondrial density and increased the presence of damaged mitochondria in BAT. Moreover, metabolic activation with CL316,243 further reduced mitochondrial integrity and upregulated autophagy in the BAT of Gja1 KO mice. Inhibition of Cx43 in cultured adipocytes increased the generation of reactive oxygen species and induction of autophagy during β-adrenergic stimulation. Gja1 KO mice were cold intolerant, expended less energy in response to β3-adrenergic receptor activation, and were more insulin resistant after a high-fat diet challenge. Collectively, our data demonstrate that Cx43 is required for maintaining the mitochondrial integrity and metabolic activity of BAT.

摘要

我们研究了间隙连接蛋白 43(Cx43)在维持棕色脂肪组织(BAT)中线粒体完整性中的作用。使用诱导型、脂肪细胞特异性 Cx43 敲除小鼠(Gja1 KO)和在培养的脂肪细胞中过表达和敲低 Cx43,评估了 Cx43 的功能作用。通过电子显微镜评估线粒体形态,通过免疫印迹、免疫组织化学和 qPCR 评估线粒体功能和自噬。评估了脂肪细胞特异性敲除 Cx43 在冷应激期间和高脂饮食喂养后的代谢效应。与白色脂肪组织相比,BAT 中 Cx43 的表达更高。β3-肾上腺素能受体激动剂 CL316,243 的处理增加了 Cx43 的表达和线粒体定位。Gja1 KO 小鼠减少了 BAT 中的线粒体密度并增加了受损线粒体的存在。此外,CL316,243 的代谢激活进一步降低了 Gja1 KO 小鼠 BAT 中的线粒体完整性并上调了自噬。在培养的脂肪细胞中抑制 Cx43 会在β-肾上腺素能刺激期间增加活性氧的产生和自噬的诱导。Gja1 KO 小鼠不耐冷,对β3-肾上腺素能受体激活的反应消耗的能量更少,并且在高脂肪饮食挑战后胰岛素抵抗更强。总之,我们的数据表明 Cx43 对于维持 BAT 的线粒体完整性和代谢活性是必需的。

https://cdn.ncbi.nlm.nih.gov/pmc/blobs/b9c5/5540980/008bc83a49e8/41598_2017_7658_Fig1_HTML.jpg

文献AI研究员

20分钟写一篇综述,助力文献阅读效率提升50倍。

立即体验

用中文搜PubMed

大模型驱动的PubMed中文搜索引擎

马上搜索

文档翻译

学术文献翻译模型,支持多种主流文档格式。

立即体验