Suppr超能文献

在与硫利达嗪和姜黄素联合治疗中,NOX4介导的活性氧生成通过下调c-FLIP和Mcl-1表达诱导凋亡性细胞死亡。

NOX4-mediated ROS production induces apoptotic cell death via down-regulation of c-FLIP and Mcl-1 expression in combined treatment with thioridazine and curcumin.

作者信息

Seo Seung Un, Kim Tae Hwan, Kim Dong Eun, Min Kyoung-Jin, Kwon Taeg Kyu

机构信息

Department of Immunology, School of Medicine, Keimyung University, 2800 Dalgubeoldaero, Dalseo-Gu, Daegu 704-701, South Korea.

Department of Otolaryngology, School of Medicine, Keimyung University, 2800 Dalgubeoldaero, Dalseo-Gu, Daegu 704-701, South Korea.

出版信息

Redox Biol. 2017 Oct;13:608-622. doi: 10.1016/j.redox.2017.07.017. Epub 2017 Aug 9.

Abstract

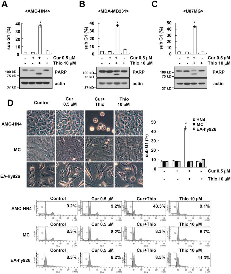
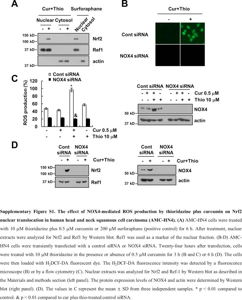
Thioridazine is known to have anti-tumor effects by inhibiting PI3K/Akt signaling, which is an important signaling pathway in cell survival. However, thioridazine alone does not induce apoptosis in head and neck squamous cell carcinoma (AMC-HN4), human breast carcinoma (MDA-MB231), and human glioma (U87MG) cells. Therefore, we investigated whether combined treatment with thioridazine and curcumin induces apoptosis. Combined treatment with thioridazine and curcumin markedly induced apoptosis in cancer cells without inducing apoptosis in human normal mesangial cells and human normal umbilical vein cells (EA.hy926). We found that combined treatment with thioridazine and curcumin had synergistic effects in AMC-HN4 cells. Among apoptosis-related proteins, thioridazine plus curcumin induced down-regulation of c-FLIP and Mcl-1 expression at the post-translational levels in a proteasome-dependent manner. Augmentation of proteasome activity was related to the up-regulation of proteasome subunit alpha 5 (PSMA5) expression in curcumin plus thioridazine-treated cells. Combined treatment with curcumin and thioridazine produced intracellular ROS in a NOX4-dependent manner, and ROS-mediated activation of Nrf2/ARE signaling played a critical role in the up-regulation of PSMA5 expression. Furthermore, ectopic expression of c-FLIP and Mcl-1 inhibited apoptosis in thioridazine and curcumin-treated cells. Therefore, we demonstrated that thioridazine plus curcumin induces proteasome activity by up-regulating PSMA5 expression via NOX4-mediated ROS production and that down-regulation of c-FLIP and Mcl-1 expression post-translationally is involved in apoptosis.

摘要

已知硫利达嗪通过抑制PI3K/Akt信号传导发挥抗肿瘤作用,PI3K/Akt信号传导是细胞存活中的重要信号通路。然而,硫利达嗪单独使用不会诱导头颈部鳞状细胞癌(AMC-HN4)、人乳腺癌(MDA-MB231)和人胶质瘤(U87MG)细胞凋亡。因此,我们研究了硫利达嗪与姜黄素联合治疗是否能诱导细胞凋亡。硫利达嗪与姜黄素联合治疗显著诱导癌细胞凋亡,而不会诱导人正常系膜细胞和人正常脐静脉细胞(EA.hy926)凋亡。我们发现硫利达嗪与姜黄素联合治疗在AMC-HN4细胞中具有协同作用。在凋亡相关蛋白中,硫利达嗪加姜黄素以蛋白酶体依赖性方式在翻译后水平诱导c-FLIP和Mcl-1表达下调。蛋白酶体活性的增强与姜黄素加硫利达嗪处理的细胞中蛋白酶体亚基α5(PSMA5)表达上调有关。姜黄素与硫利达嗪联合治疗以NOX4依赖性方式产生细胞内活性氧(ROS),ROS介导的Nrf2/ARE信号激活在PSMA5表达上调中起关键作用。此外,c-FLIP和Mcl-1的异位表达抑制了硫利达嗪和姜黄素处理的细胞凋亡。因此,我们证明硫利达嗪加姜黄素通过NOX4介导的ROS产生上调PSMA5表达来诱导蛋白酶体活性,并且翻译后c-FLIP和Mcl-1表达下调参与细胞凋亡。

https://cdn.ncbi.nlm.nih.gov/pmc/blobs/8ae5/5554966/a697de3f7d1a/fx1.jpg

文献AI研究员

20分钟写一篇综述,助力文献阅读效率提升50倍。

立即体验

用中文搜PubMed

大模型驱动的PubMed中文搜索引擎

马上搜索

文档翻译

学术文献翻译模型,支持多种主流文档格式。

立即体验