Suppr超能文献

多发性骨髓瘤中的硼替佐米耐药与丝氨酸合成增加有关。

Bortezomib resistance in multiple myeloma is associated with increased serine synthesis.

作者信息

Zaal Esther A, Wu Wei, Jansen Gerrit, Zweegman Sonja, Cloos Jacqueline, Berkers Celia R

机构信息

Biomolecular Mass Spectrometry and Proteomics, Bijvoet Center for Biomolecular Research and Utrecht Institute of Pharmaceutical Sciences, Utrecht University, Padualaan 8, 3584 CH Utrecht, The Netherlands.

Amsterdam Rheumatology and Immunology Center-Location VUMC, VU University Medical Center, Amsterdam, The Netherlands.

出版信息

Cancer Metab. 2017 Aug 29;5:7. doi: 10.1186/s40170-017-0169-9. eCollection 2017.

Abstract

BACKGROUND

The proteasome inhibitor bortezomib (BTZ) is successfully applied in the treatment of multiple myeloma, but its efficacy is restricted by the wide-spread occurrence of resistance. Metabolic alterations play an important role in cancer development and aid in the cellular adaptation to pharmacologically changed environments. Metabolic changes could therefore play an essential role in the development of drug resistance. However, specific metabolic pathways that can be targeted to improve bortezomib therapy remain unidentified.

METHODS

We elucidated the metabolic mechanisms underlying bortezomib resistance by using mass spectrometry-based metabolomics and proteomics on BTZ-sensitive and BTZ-resistant multiple myeloma cell lines as well as in a set of CD138+ cells obtained from multiple myeloma patients.

RESULTS

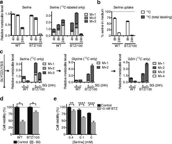
Our findings demonstrate that a rewired glucose metabolism sustains bortezomib resistance. Mechanistically, this results in higher activity of both the pentose phosphate pathway and serine synthesis pathway, ultimately leading to an increased anti-oxidant capacity of BTZ-resistant cells. Moreover, our results link both serine synthesis pathway activity and expression of 3-phosphoglycerate dehydrogenase (PHGDH), which catalyzes the rate-limiting step of serine synthesis, to bortezomib resistance across different BTZ-resistant multiple myeloma cell lines. Consistently, serine starvation enhanced the cytotoxicity of bortezomib, underscoring the importance of serine metabolism in the response to BTZ. Importantly, in CD138+ cells of clinically bortezomib refractory multiple myeloma patients, PHGDH expression was also markedly increased.

CONCLUSIONS

Our findings indicate that interfering with serine metabolism may be a novel strategy to improve bortezomib therapy and identify PHGDH as a potential biomarker for BTZ resistance.

摘要

背景

蛋白酶体抑制剂硼替佐米(BTZ)已成功应用于多发性骨髓瘤的治疗,但其疗效受到广泛存在的耐药性的限制。代谢改变在癌症发展中起重要作用,并有助于细胞适应药理学改变的环境。因此,代谢变化可能在耐药性的发展中起关键作用。然而,可靶向改善硼替佐米治疗的特定代谢途径仍未明确。

方法

我们通过对硼替佐米敏感和耐药的多发性骨髓瘤细胞系以及从多发性骨髓瘤患者获得的一组CD138 +细胞进行基于质谱的代谢组学和蛋白质组学研究,阐明了硼替佐米耐药的代谢机制。

结果

我们的研究结果表明,重新布线的葡萄糖代谢维持了硼替佐米耐药性。从机制上讲,这导致磷酸戊糖途径和丝氨酸合成途径的活性更高,最终导致硼替佐米耐药细胞的抗氧化能力增强。此外,我们的结果将丝氨酸合成途径活性和催化丝氨酸合成限速步骤的3-磷酸甘油酸脱氢酶(PHGDH)的表达与不同硼替佐米耐药的多发性骨髓瘤细胞系中的硼替佐米耐药性联系起来。一致地,丝氨酸饥饿增强了硼替佐米的细胞毒性,强调了丝氨酸代谢在对硼替佐米反应中的重要性。重要的是,在临床硼替佐米难治性多发性骨髓瘤患者的CD138 +细胞中,PHGDH表达也明显增加。

结论

我们的研究结果表明,干扰丝氨酸代谢可能是改善硼替佐米治疗的新策略,并将PHGDH鉴定为硼替佐米耐药的潜在生物标志物。

https://cdn.ncbi.nlm.nih.gov/pmc/blobs/024f/5575874/2b19832dafea/40170_2017_169_Fig1_HTML.jpg

文献AI研究员

20分钟写一篇综述,助力文献阅读效率提升50倍。

立即体验

用中文搜PubMed

大模型驱动的PubMed中文搜索引擎

马上搜索

文档翻译

学术文献翻译模型,支持多种主流文档格式。

立即体验