Suppr超能文献

植物化学物萝卜硫素的多模态作用抑制 22Rv1 细胞中的 AR 和 AR-V7:提倡针对去势抵抗性前列腺癌的强效药物组合。

Multimodal actions of the phytochemical sulforaphane suppress both AR and AR-V7 in 22Rv1 cells: Advocating a potent pharmaceutical combination against castration-resistant prostate cancer.

机构信息

Department of Urology, Tulane University School of Medicine, New Orleans, LA 70112, USA.

Department of Pharmacology, Tulane University School of Medicine, New Orleans, LA 70112, USA.

出版信息

Oncol Rep. 2017 Nov;38(5):2774-2786. doi: 10.3892/or.2017.5932. Epub 2017 Aug 30.

Abstract

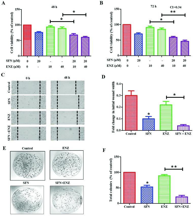
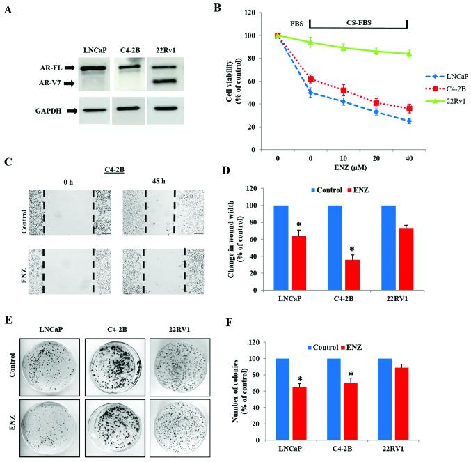
Prostate cancer (PCa) cells expressing full-length androgen receptor (AR-FL) are susceptible to androgen deprivation therapy (ADT). However, outgrowth of castration-resistant prostate cancer (CRPC) can occur due to the expression of constitutively active (ligand-independent) AR splice variants, particularly AR-V7. We previously demonstrated that sulforaphane (SFN), an isothiocyanate phytochemical, can decrease AR-FL levels in the PCa cell lines, LNCaP and C4-2B. Here, we examined the efficacy of SFN in targeting both AR-FL and AR-V7 in the CRPC cell line, CWR22Rv1 (22Rv1). MTT cell viability, wound-heal assay, and colony forming unit (CFU) measurements revealed that 22Rv1 cells are resistant to the anti-androgen, enzalutamide (ENZ). However, co-exposure to SFN sensitized these cells to the potent anticancer effects of ENZ (P<0.05). Immunoblot analyses showed that SFN (5-20 µM) rapidly decreases both AR-FL and AR-V7 levels, and immunofluorescence microscopy (IFM) depicted decreased AR in both cytoplasm and nucleus with SFN treatment. SFN increased both ubiquitination and proteasomal activity in 22Rv1 cells. Studies using a protein synthesis inhibitor (cycloheximide) or a proteasomal inhibitor (MG132) indicated that SFN increases both ubiquitin-mediated aggregation and subsequent proteasomal-degradation of AR proteins. Previous studies reported that SFN inhibits the chaperone activity of heat-shock protein 90 (Hsp90) and induces the nuclear factor erythroid-2-like 2 (Nrf2) transcription factor. Therefore, we investigated whether the Hsp90 inhibitor, ganetespib (G) or the Nrf2 activator, bardoxolone methyl (BM) can similarly suppress AR levels in 22Rv1 cells. Low doses of G and BM, alone or in combination, decreased both AR-FL and AR-V7 levels, and combined exposure to G+BM sensitized 22Rv1 cells to ENZ. Therefore, adjunct treatment with the phytochemical SFN or a safe pharmaceutical combination of G+BM may be effective against CRPC cells, especially those expressing AR-V7.

摘要

前列腺癌 (PCa) 细胞表达全长雄激素受体 (AR-FL) 易受雄激素剥夺疗法 (ADT) 的影响。然而,由于表达组成型激活(配体非依赖性)的 AR 剪接变体,特别是 AR-V7,去势抵抗性前列腺癌 (CRPC) 的生长可能会发生。我们之前证明,萝卜硫素 (SFN),一种异硫氰酸盐植物化学物质,可以降低 LNCaP 和 C4-2B 前列腺癌细胞系中的 AR-FL 水平。在这里,我们研究了 SFN 靶向 CRPC 细胞系 CWR22Rv1(22Rv1)中 AR-FL 和 AR-V7 的疗效。MTT 细胞活力、划痕愈合测定和集落形成单位 (CFU) 测量表明,22Rv1 细胞对雄激素拮抗剂恩杂鲁胺 (ENZ) 具有抗性。然而,SFN 与 ENZ 共同暴露使这些细胞对 ENZ 的强大抗癌作用敏感(P<0.05)。免疫印迹分析表明,SFN(5-20 μM)迅速降低 AR-FL 和 AR-V7 水平,免疫荧光显微镜 (IFM) 显示 SFN 处理后 AR 在细胞质和细胞核中减少。SFN 增加了 22Rv1 细胞中的泛素化和蛋白酶体活性。使用蛋白质合成抑制剂(环己酰亚胺)或蛋白酶体抑制剂(MG132)的研究表明,SFN 增加了 AR 蛋白的泛素介导聚集和随后的蛋白酶体降解。先前的研究报告称,SFN 抑制热休克蛋白 90 (Hsp90) 的伴侣活性并诱导核因子红细胞 2 样 2 (Nrf2) 转录因子。因此,我们研究了 Hsp90 抑制剂 Ganetespib (G) 或 Nrf2 激活剂 Bardoxolone Methyl (BM) 是否可以类似地抑制 22Rv1 细胞中的 AR 水平。低剂量的 G 和 BM 单独或联合使用可降低 AR-FL 和 AR-V7 水平,联合使用 G+BM 可使 22Rv1 细胞对 ENZ 敏感。因此,植物化学物质 SFN 或 G+BM 的安全药物联合治疗可能对 CRPC 细胞有效,特别是表达 AR-V7 的细胞。

https://cdn.ncbi.nlm.nih.gov/pmc/blobs/568c/5780030/f6b4a74825bd/OR-38-05-2774-g00.jpg

文献AI研究员

20分钟写一篇综述,助力文献阅读效率提升50倍。

立即体验

用中文搜PubMed

大模型驱动的PubMed中文搜索引擎

马上搜索

文档翻译

学术文献翻译模型,支持多种主流文档格式。

立即体验