Suppr超能文献

PTPRJ 抑制瘦素信号,而下丘脑 PTPRJ 的诱导是瘦素抵抗发展的原因。

PTPRJ Inhibits Leptin Signaling, and Induction of PTPRJ in the Hypothalamus Is a Cause of the Development of Leptin Resistance.

机构信息

Division of Molecular Neurobiology, National Institute for Basic Biology, Okazaki, 444-8787, Japan.

School of Life Science, The Graduate University for Advanced Studies (SOKENDAI), Okazaki, 444-8787, Japan.

出版信息

Sci Rep. 2017 Sep 14;7(1):11627. doi: 10.1038/s41598-017-12070-7.

Abstract

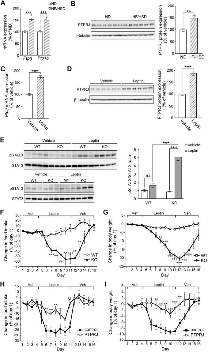
Leptin signaling in the hypothalamus plays a crucial role in the regulation of body weight. Leptin resistance, in which leptin signaling is disrupted, is a major obstacle to the improvement of obesity. We herein demonstrated that protein tyrosine phosphatase receptor type J (Ptprj) is expressed in hypothalamic neurons together with leptin receptors, and that PTPRJ negatively regulates leptin signaling by inhibiting the activation of JAK2, the primary tyrosine kinase in leptin signaling, through the dephosphorylation of Y813 and Y868 in JAK2 autophosphorylation sites. Leptin signaling is enhanced in Ptprj-deficient mice, and they exhibit lower weight gain than wild-type mice because of a reduced food intake. Diet-induced obesity and the leptin treatment up-regulated PTPRJ expression in the hypothalamus, while the overexpression of PTPRJ induced leptin resistance. Thus, the induction of PTPRJ is a factor contributing to the development of leptin resistance, and the inhibition of PTPRJ may be a potential strategy for improving obesity.

摘要

下丘脑的瘦素信号在调节体重方面起着至关重要的作用。瘦素抵抗是指瘦素信号被破坏,这是改善肥胖的主要障碍。我们在此证明,蛋白酪氨酸磷酸酶受体 J(Ptprj)与瘦素受体一起表达于下丘脑神经元中,并且通过去磷酸化 JAK2 自身磷酸化位点的 Y813 和 Y868,PTPRJ 负向调节瘦素信号,抑制 JAK2 的激活,JAK2 是瘦素信号中的主要酪氨酸激酶。Ptprj 缺陷型小鼠中的瘦素信号增强,由于食物摄入量减少,它们的体重增加较少。饮食诱导的肥胖和瘦素治疗在上调下丘脑 PTPRJ 表达,而 PTPRJ 的过表达诱导了瘦素抵抗。因此,PTPRJ 的诱导是导致瘦素抵抗发展的一个因素,抑制 PTPRJ 可能是改善肥胖的一种潜在策略。

https://cdn.ncbi.nlm.nih.gov/pmc/blobs/0aa4/5599550/1a6f638e1e73/41598_2017_12070_Fig1_HTML.jpg

文献AI研究员

20分钟写一篇综述,助力文献阅读效率提升50倍。

立即体验

用中文搜PubMed

大模型驱动的PubMed中文搜索引擎

马上搜索

文档翻译

学术文献翻译模型,支持多种主流文档格式。

立即体验