Suppr超能文献

PDL1 和 LDHA 通过调节 miR-34a 在三阴性乳腺癌中作为 ceRNAs 发挥作用。

PDL1 And LDHA act as ceRNAs in triple negative breast cancer by regulating miR-34a.

机构信息

Department of Breast Oncology, Sun Yat-sen University Cancer Center, State Key Laboratory of Oncology in South China, Collaborative Innovation Center for Cancer Medicine, 651 East Dongfeng Road, Guangzhou, 510060, People's Republic of China.

Department of Hematological Oncology, Sun Yat-sen University Cancer Center, State Key Laboratory of Oncology in South China, Collaborative Innovation Centre for Cancer Medicine, Guangzhou, 510060, People's Republic of China.

出版信息

J Exp Clin Cancer Res. 2017 Sep 15;36(1):129. doi: 10.1186/s13046-017-0593-2.

Abstract

BACKGROUD

The purpose of this study was to elucidate the regulation of programmed death ligand 1 (PDL1), lactate dehydrogenase A (LDHA) and miR-34a in triple negative breast cancer (TNBC) and to explore the function and mechanism of PDL1 and LDHA as competitive endogenous RNAs (ceRNAs) in TNBC via regulation of miR-34a.

METHODS

Western blotting, quantitative RT-PCR (qRT-PCR) and immunohistochemistry (IHC) assays were conducted to explore the expression of PDL1, LDHA and miR-34a in TNBC and correlations between them. MTS cell viability, Transwell migration, glucose consumption and lactate production assays and flow cytometry were performed and mouse xenograft models were constructed to explore the functions and regulation of the PDL1 3'UTR and LDHA 3'UTR and miR-34a in TNBC.

RESULTS

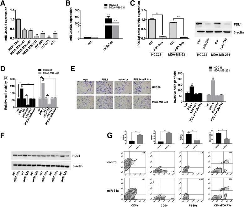
We found that PDL1 and LDHA were synchronously upregulated in TNBC cell lines and tissues. Co-expression of PDL1 and LDHA was correlated with poor outcome in TNBC. Both PDL1 and LDHA are targets of miR-34a, and the 3'UTRs of PDL1 and LDHA both have binding sites for miR-34a. The functions of PDL1 and LDHA were inhibited by miR-34a. In addition, PDL1 and LDHA acted as ceRNAs to promote the expression and function of each other through regulation of miR-34a in TNBC.

CONCLUSIONS

This study provides a new theoretical basis for a novel TNBC therapeutic strategy. Simultaneously targeting PDL1 and LDHA, which would combine immunotherapy and metabolically targeted treatments, might shed some light on the treatment of breast cancer, especially TNBC.

摘要

背景

本研究旨在阐明程序性死亡配体 1(PDL1)、乳酸脱氢酶 A(LDHA)和 miR-34a 在三阴性乳腺癌(TNBC)中的调控作用,并通过 miR-34a 探讨 PDL1 和 LDHA 作为 TNBC 中的竞争性内源性 RNA(ceRNA)的功能和机制。

方法

采用 Western blot、定量 RT-PCR(qRT-PCR)和免疫组织化学(IHC)检测 TNBC 中 PDL1、LDHA 和 miR-34a 的表达,并分析它们之间的相关性。采用 MTS 细胞活力、Transwell 迁移、葡萄糖消耗和乳酸生成检测以及流式细胞术,构建小鼠异种移植模型,探讨 PDL1 3'UTR 和 LDHA 3'UTR 以及 miR-34a 在 TNBC 中的功能和调控作用。

结果

我们发现 PDL1 和 LDHA 在 TNBC 细胞系和组织中同步上调。PDL1 和 LDHA 的共表达与 TNBC 的不良预后相关。PDL1 和 LDHA 均是 miR-34a 的靶标,且 PDL1 和 LDHA 的 3'UTR 均有 miR-34a 的结合位点。miR-34a 可抑制 PDL1 和 LDHA 的功能。此外,PDL1 和 LDHA 在 TNBC 中通过调节 miR-34a 作为 ceRNA 相互促进表达和功能。

结论

本研究为 TNBC 的治疗策略提供了新的理论依据。联合免疫治疗和代谢靶向治疗同时靶向 PDL1 和 LDHA,可能为乳腺癌,尤其是 TNBC 的治疗提供新的思路。

https://cdn.ncbi.nlm.nih.gov/pmc/blobs/b6d9/5602941/2e349d52ef15/13046_2017_593_Fig1_HTML.jpg

文献AI研究员

20分钟写一篇综述,助力文献阅读效率提升50倍。

立即体验

用中文搜PubMed

大模型驱动的PubMed中文搜索引擎

马上搜索

文档翻译

学术文献翻译模型,支持多种主流文档格式。

立即体验