Suppr超能文献

蓖麻毒素毒性的关键糖码。

A vital sugar code for ricin toxicity.

机构信息

IMBA, Institute of Molecular Biotechnology of the Austrian Academy of Sciences, VBC - Vienna BioCenter Campus, Dr. Bohr-Gasse 3, 1030 Vienna, Austria.

Universitätsklinikum Heidelberg, Zentrum für Kinder- und Jugendmedizin, Analysezentrum III, Klinik für Kinderheilkunde I, Im Neuenheimer Feld 669, 69120 Heidelberg, Germany.

出版信息

Cell Res. 2017 Nov;27(11):1351-1364. doi: 10.1038/cr.2017.116. Epub 2017 Sep 19.

Abstract

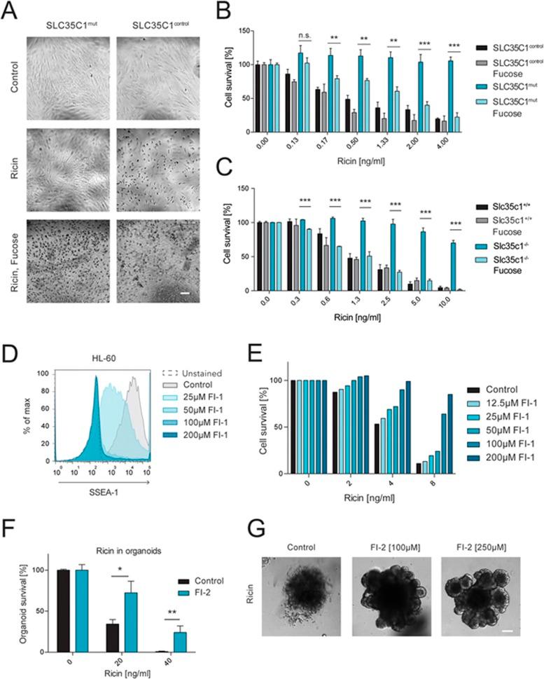
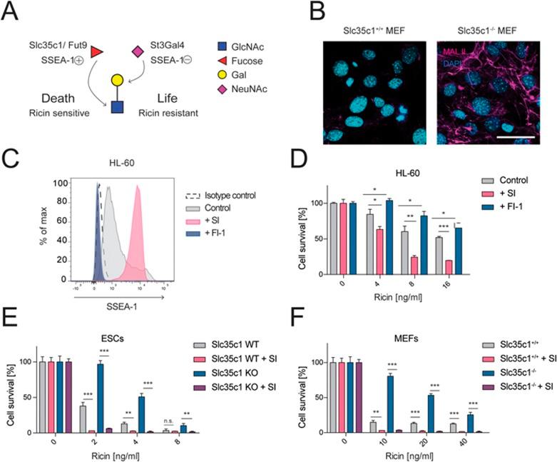
Ricin is one of the most feared bioweapons in the world due to its extreme toxicity and easy access. Since no antidote exists, it is of paramount importance to identify the pathways underlying ricin toxicity. Here, we demonstrate that the Golgi GDP-fucose transporter Slc35c1 and fucosyltransferase Fut9 are key regulators of ricin toxicity. Genetic and pharmacological inhibition of fucosylation renders diverse cell types resistant to ricin via deregulated intracellular trafficking. Importantly, cells from a patient with SLC35C1 deficiency are also resistant to ricin. Mechanistically, we confirm that reduced fucosylation leads to increased sialylation of Lewis X structures and thus masking of ricin-binding sites. Inactivation of the sialyltransferase responsible for modifications of Lewis X (St3Gal4) increases the sensitivity of cells to ricin, whereas its overexpression renders cells more resistant to the toxin. Thus, we have provided unprecedented insights into an evolutionary conserved modular sugar code that can be manipulated to control ricin toxicity.

摘要

蓖麻毒素是世界上最令人恐惧的生物武器之一,因为它具有极强的毒性和易于获取的特点。由于没有解毒剂,因此确定蓖麻毒素毒性的作用途径至关重要。在这里,我们证明高尔基体 GDP-岩藻糖转运蛋白 Slc35c1 和岩藻糖基转移酶 Fut9 是蓖麻毒素毒性的关键调节剂。通过对岩藻糖基化的遗传和药理学抑制,可通过细胞内运输失调使多种细胞类型对蓖麻毒素产生抗性。重要的是,SLC35C1 缺乏症患者的细胞也对蓖麻毒素具有抗性。从机制上讲,我们证实减少岩藻糖基化会导致 Lewis X 结构的唾液酸化增加,从而掩盖蓖麻毒素结合位点。负责修饰 Lewis X 的唾液酸转移酶(St3Gal4)的失活会增加细胞对蓖麻毒素的敏感性,而其过表达会使细胞对毒素的抵抗力更强。因此,我们提供了对可用于控制蓖麻毒素毒性的进化保守模块化糖码的前所未有的深入了解。

https://cdn.ncbi.nlm.nih.gov/pmc/blobs/31dd/5674155/eebfd2a0da4a/cr2017116f1.jpg

文献AI研究员

20分钟写一篇综述,助力文献阅读效率提升50倍。

立即体验

用中文搜PubMed

大模型驱动的PubMed中文搜索引擎

马上搜索

文档翻译

学术文献翻译模型,支持多种主流文档格式。

立即体验