Suppr超能文献

白藜芦醇通过 NF-κB 激活上调 FcγRIIB,减少 B 细胞数量并改善狼疮。

Upregulation of FcγRIIB by resveratrol via NF-κB activation reduces B-cell numbers and ameliorates lupus.

机构信息

Department of Pharmacology, College of Medicine, National Taiwan University, Taipei, Taiwan.

出版信息

Exp Mol Med. 2017 Sep 29;49(9):e381. doi: 10.1038/emm.2017.144.

Abstract

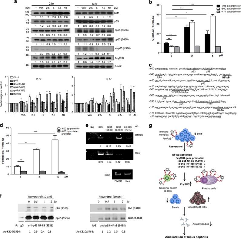
Resveratrol, an anti-inflammatory agent, can inhibit pro-inflammatory mediators by activating Sirt1, which is a class III histone deacetylase. However, whether resveratrol can regulate inhibitory or anti-inflammatory molecules has been less studied. FcγRIIB, a receptor for IgG, is an essential inhibitory receptor of B cells for blocking B-cell receptor-mediated activation and for directly inducing apoptosis of B cells. Because mice deficient in either Sirt1 or FcγRIIB develop lupus-like diseases, we investigated whether resveratrol can alleviate lupus through FcγRIIB. We found that resveratrol enhanced the expression of FcγRIIB in B cells, resulting in a marked depletion of plasma cells in the spleen and notably in the bone marrow, thereby decreasing serum autoantibody titers in MRL/lpr mice. The upregulation of FcγRIIB by resveratrol involved an increase of Sirt1 protein and deacetylation of p65 NF-κB (K310). Moreover, increased binding of phosphor-p65 NF-κB (S536) but decreased association of acetylated p65 NF-κB (K310) and phosphor-p65 NF-κB (S468) to the -480 promoter region of Fcgr2b gene was responsible for the resveratrol-mediated enhancement of FcγRIIB gene transcription. Consequently, B cells, especially plasma cells, were considerably reduced in MRL/lpr mice, leading to improvement of nephritis and prolonged survival. Taken together, we provide evidence that pharmacological upregulation of FcγRIIB expression in B cells via resveratrol can selectively reduce B cells, decrease serum autoantibodies and ameliorate lupus nephritis. Our findings lead us to propose FcγRIIB as a new target for therapeutic exploitation, particularly for lupus patients whose FcγRIIB expression levels in B cells are downregulated.

摘要

白藜芦醇是一种抗炎剂,通过激活 Sirt1 来抑制促炎介质,Sirt1 是一种 III 类组蛋白去乙酰化酶。然而,白藜芦醇是否可以调节抑制性或抗炎分子的研究较少。FcγRIIB 是 IgG 的受体,是 B 细胞的一种必需抑制性受体,用于阻断 B 细胞受体介导的激活,并直接诱导 B 细胞凋亡。由于缺乏 Sirt1 或 FcγRIIB 的小鼠会发展出狼疮样疾病,因此我们研究了白藜芦醇是否可以通过 FcγRIIB 来缓解狼疮。我们发现白藜芦醇增强了 B 细胞中 FcγRIIB 的表达,导致脾脏和骨髓中明显的浆细胞耗竭,从而降低了 MRL/lpr 小鼠的血清自身抗体滴度。白藜芦醇上调 FcγRIIB 涉及 Sirt1 蛋白增加和 p65 NF-κB(K310)去乙酰化。此外,增加的磷酸化 p65 NF-κB(S536)与乙酰化 p65 NF-κB(K310)和磷酸化 p65 NF-κB(S468)结合到 Fcgr2b 基因的-480 启动子区域的增加负责白藜芦醇介导的 FcγRIIB 基因转录增强。结果,MRL/lpr 小鼠中的 B 细胞,特别是浆细胞,大大减少,导致肾炎改善和生存延长。总之,我们提供了证据表明,通过白藜芦醇在 B 细胞中上调 FcγRIIB 表达可以选择性地减少 B 细胞,降低血清自身抗体并改善狼疮肾炎。我们的发现使我们提出 FcγRIIB 作为治疗靶点的新目标,特别是对于那些 B 细胞中 FcγRIIB 表达水平下调的狼疮患者。

https://cdn.ncbi.nlm.nih.gov/pmc/blobs/13e3/5628277/5497345ceb8f/emm2017144f1.jpg

文献AI研究员

20分钟写一篇综述,助力文献阅读效率提升50倍。

立即体验

用中文搜PubMed

大模型驱动的PubMed中文搜索引擎

马上搜索

文档翻译

学术文献翻译模型,支持多种主流文档格式。

立即体验