Suppr超能文献

可溶性CPE对胶质瘤细胞迁移的影响与mTOR激活和葡萄糖通量增加有关。

Effects of soluble CPE on glioma cell migration are associated with mTOR activation and enhanced glucose flux.

作者信息

Ilina Elena I, Armento Angela, Sanchez Leticia Garea, Reichlmeir Marina, Braun Yannick, Penski Cornelia, Capper David, Sahm Felix, Jennewein Lukas, Harter Patrick N, Zukunft Sven, Fleming Ingrid, Schulte Dorothea, Le Guerroué Francois, Behrends Christian, Ronellenfitsch Michael W, Naumann Ulrike, Mittelbronn Michel

机构信息

Institute of Neurology (Edinger Institute), Goethe University, 60528 Frankfurt, Germany.

Luxembourg Centre of Neuropathology (LCNP), 3555 Dudelange, Luxembourg.

出版信息

Oncotarget. 2017 Jun 27;8(40):67567-67591. doi: 10.18632/oncotarget.18747. eCollection 2017 Sep 15.

Abstract

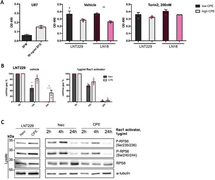
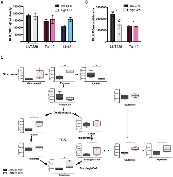
Carboxypeptidase E (CPE) has recently been described as a multifunctional protein that regulates proliferation, migration and survival in several tumor entities. In glioblastoma (GBM), the most malignant primary brain tumor, secreted CPE (sCPE) was shown to modulate tumor cell migration. In our current study, we aimed at clarifying the underlying molecular mechanisms regulating anti-migratory as well as novel metabolic effects of sCPE in GBM. Here we show that sCPE activates mTORC1 signaling in glioma cells detectable by phosphorylation of its downstream target RPS6. Additionally, sCPE diminishes glioma cell migration associated with a negative regulation of Rac1 signaling via RPS6, since both inhibition of mTOR and stimulation of Rac1 results in a reversed effect of sCPE on migration. Knockdown of CPE leads to a decrease of active RPS6 associated with increased GBM cell motility. Apart from this, we show that sCPE enhances glucose flux into the tricarboxylic acid cycle at the expense of lactate production, thereby decreasing aerobic glycolysis, which might as well contribute to a less invasive behavior of tumor cells. Our data contributes to a better understanding of the complexity of GBM cell migration and sheds new light on how tumor cell invasion and metabolic plasticity are interconnected.

摘要

羧肽酶E(CPE)最近被描述为一种多功能蛋白,可调节多种肿瘤实体中的增殖、迁移和存活。在最恶性的原发性脑肿瘤胶质母细胞瘤(GBM)中,分泌型CPE(sCPE)被证明可调节肿瘤细胞迁移。在我们目前的研究中,我们旨在阐明调节sCPE在GBM中的抗迁移以及新的代谢作用的潜在分子机制。在这里我们表明,sCPE可通过其下游靶点RPS6的磷酸化激活胶质瘤细胞中的mTORC1信号传导。此外,sCPE减少了与通过RPS6对Rac1信号进行负调节相关的胶质瘤细胞迁移,因为抑制mTOR和刺激Rac1都会导致sCPE对迁移产生相反的作用。敲低CPE会导致活性RPS6减少,同时GBM细胞运动性增加。除此之外,我们表明sCPE以乳酸生成减少为代价增强了葡萄糖进入三羧酸循环的通量,从而减少了有氧糖酵解,这也可能有助于肿瘤细胞侵袭性降低。我们的数据有助于更好地理解GBM细胞迁移的复杂性,并为肿瘤细胞侵袭和代谢可塑性如何相互关联提供了新的线索。

https://cdn.ncbi.nlm.nih.gov/pmc/blobs/c0ae/5620194/9dda6e33ef13/oncotarget-08-67567-g001.jpg

文献AI研究员

20分钟写一篇综述,助力文献阅读效率提升50倍。

立即体验

用中文搜PubMed

大模型驱动的PubMed中文搜索引擎

马上搜索

文档翻译

学术文献翻译模型,支持多种主流文档格式。

立即体验