Suppr超能文献

能量应激诱导的长链非编码RNA FILNC1抑制c-Myc介导的能量代谢并抑制肾肿瘤发展。

Energy stress-induced lncRNA FILNC1 represses c-Myc-mediated energy metabolism and inhibits renal tumor development.

作者信息

Xiao Zhen-Dong, Han Leng, Lee Hyemin, Zhuang Li, Zhang Yilei, Baddour Joelle, Nagrath Deepak, Wood Christopher G, Gu Jian, Wu Xifeng, Liang Han, Gan Boyi

机构信息

Department of Experimental Radiation Oncology, The University of Texas MD Anderson Cancer Center, 1515 Holcombe Blvd, Houston, TX, 77030, USA.

Department of Bioinformatics and Computational Biology, The University of Texas MD Anderson Cancer Center, 1515 Holcombe Blvd, Houston, TX, 77030, USA.

出版信息

Nat Commun. 2017 Oct 4;8(1):783. doi: 10.1038/s41467-017-00902-z.

Abstract

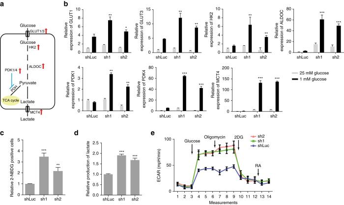
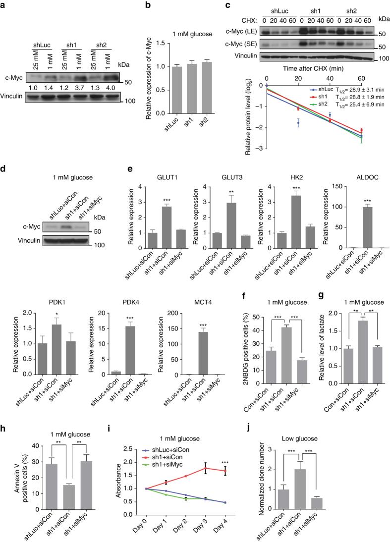
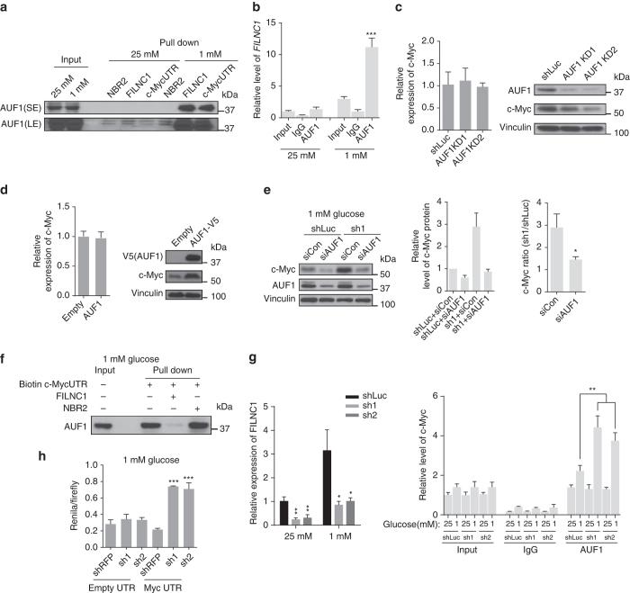
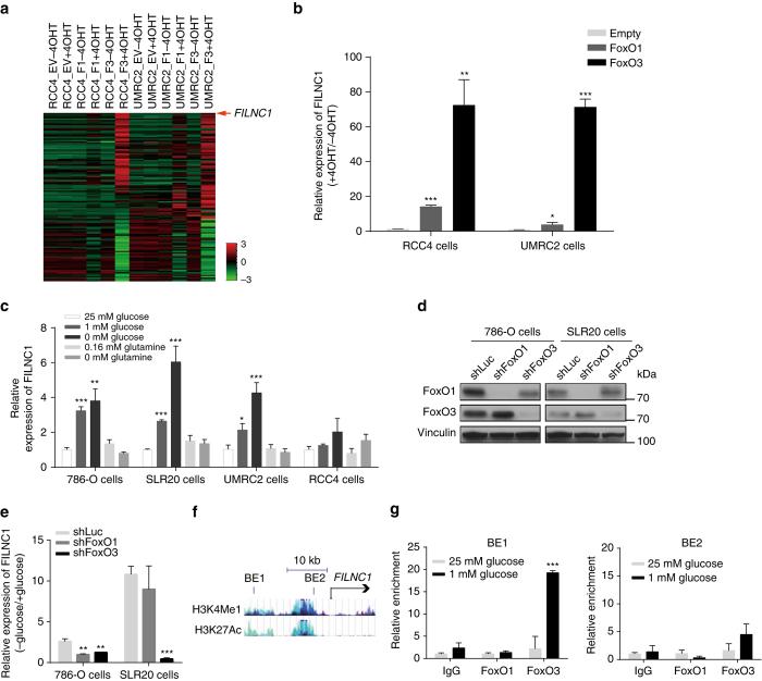
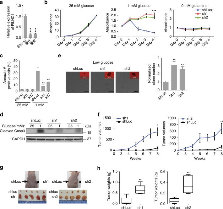
The roles of long non-coding RNAs in cancer metabolism remain largely unexplored. Here we identify FILNC1 (FoxO-induced long non-coding RNA 1) as an energy stress-induced long non-coding RNA by FoxO transcription factors. FILNC1 deficiency in renal cancer cells alleviates energy stress-induced apoptosis and markedly promotes renal tumor development. We show that FILNC1 deficiency leads to enhanced glucose uptake and lactate production through upregulation of c-Myc. Upon energy stress, FILNC1 interacts with AUF1, a c-Myc mRNA-binding protein, and sequesters AUF1 from binding c-Myc mRNA, leading to downregulation of c-Myc protein. FILNC1 is specifically expressed in kidney, and is downregulated in renal cell carcinoma; also, its low expression correlates with poor clinical outcomes in renal cell carcinoma. Together, our study not only identifies FILNC1 as a negative regulator of renal cancer with potential clinical value, but also reveals a regulatory mechanism by long non-coding RNAs to control energy metabolism and tumor development.FoxO are commonly down-regulated transcription factors and tumor suppressors in renal cell cancer (RCC). Here, the authors show that upon energy stress FoxOs induce the expression of the long non-coding RNA FILNC1, which inhibits survival of RCC by downregulating c-Myc and c-Myc-dependent metabolic rewiring.

摘要

长链非编码RNA在癌症代谢中的作用在很大程度上仍未被探索。在此,我们鉴定出FILNC1(FoxO诱导的长链非编码RNA 1)是一种由FoxO转录因子诱导产生的能量应激诱导型长链非编码RNA。肾癌细胞中FILNC1的缺失减轻了能量应激诱导的细胞凋亡,并显著促进肾肿瘤的发展。我们发现,FILNC1的缺失通过上调c-Myc导致葡萄糖摄取增加和乳酸生成增强。在能量应激时,FILNC1与一种c-Myc mRNA结合蛋白AUF1相互作用,并使AUF1无法结合c-Myc mRNA,从而导致c-Myc蛋白表达下调。FILNC1在肾脏中特异性表达,在肾细胞癌中表达下调;此外,其低表达与肾细胞癌的不良临床预后相关。总之,我们的研究不仅将FILNC1鉴定为具有潜在临床价值的肾癌负调控因子,还揭示了长链非编码RNA控制能量代谢和肿瘤发展的调控机制。FoxO是肾细胞癌(RCC)中通常下调的转录因子和肿瘤抑制因子。在此,作者表明,在能量应激时,FoxO会诱导长链非编码RNA FILNC1的表达,后者通过下调c-Myc和c-Myc依赖性代谢重编程来抑制RCC的存活。

https://cdn.ncbi.nlm.nih.gov/pmc/blobs/c10f/5627275/36ac901376c9/41467_2017_902_Fig1_HTML.jpg

文献AI研究员

20分钟写一篇综述,助力文献阅读效率提升50倍。

立即体验

用中文搜PubMed

大模型驱动的PubMed中文搜索引擎

马上搜索

文档翻译

学术文献翻译模型,支持多种主流文档格式。

立即体验