Suppr超能文献

白头翁素通过抑制 VEGF-VEGFR2-AKT/FAK 信号轴的作用在体内外的抗血管生成特性。

Antiangiogenic properties of caudatin in vitro and in vivo by suppression of VEGF‑VEGFR2‑AKT/FAK signal axis.

机构信息

Department of Neurosurgery, Qilu Hospital of Shandong University, Jinan, Shandong 250012, P.R. China.

Key Lab of Cerebral Microcirculation in Universities of Shandong, Taishan Medical University, Taian, Shandong 271000, P.R. China.

出版信息

Mol Med Rep. 2017 Dec;16(6):8937-8943. doi: 10.3892/mmr.2017.7730. Epub 2017 Oct 5.

Abstract

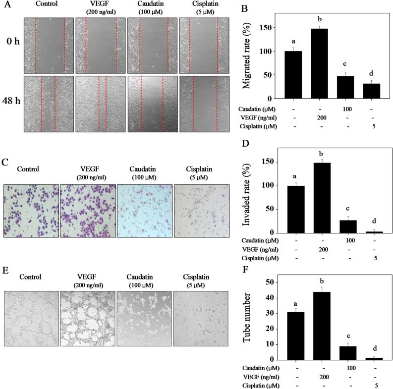
Tumor angiogenesis provides essential nutrients and oxygen to the tumor microenvironment, which is important in tumor growth, progression and metastasis. Inhibition of tumor angiogenesis represents one of the most promising strategies in tumor therapy. The authors previously demonstrated that caudatin, one species of C‑21 steroidal from Cynanchum auriculatum (C. auriculatum), effectively inhibits human glioma growth in vitro and in vivo through triggering cell cycle arrest and apoptosis. However, little information regarding the antiangiogenic properties of caudatin in human glioma is available. Based on the author's previous study, the antiangiogenic effect of caudatin against human glioma was explored, and the underlying mechanism was investigated. The results suggested that caudatin treatment significantly inhibited HUVEC human umbilical vein endothelial cell proliferation, blocked the HUVECs migration, invasion and capillary‑like tube formation by disturbing the vascular endothelial growth factor (VEGF)‑VEGFR2‑protein kinase B (AKT)/focal adhesion kinase (FAK) signal axis. Notably, caudatin treatment abolished the glioma cell growth by suppression of the in vivo angiogenesis, which involved FAK and AKT dephosphorylation and inhibition of VEGF expression. The findings validated the antiangiogenic potential of caudatin in hunting human glioma.

摘要

肿瘤血管生成为肿瘤微环境提供了必要的营养和氧气,对于肿瘤的生长、进展和转移至关重要。抑制肿瘤血管生成是肿瘤治疗中最有前途的策略之一。作者先前的研究表明,杠柳苷元,一种来自鹅绒藤(Cynanchum auriculatum)的 C-21 甾体化合物,通过触发细胞周期停滞和细胞凋亡,有效地抑制了体外和体内的人胶质瘤生长。然而,关于杠柳苷元在人胶质瘤中的抗血管生成特性的信息很少。基于作者先前的研究,探讨了杠柳苷元对人胶质瘤的抗血管生成作用,并研究了其潜在机制。结果表明,杠柳苷元处理显著抑制了 HUVEC 人脐静脉内皮细胞的增殖,通过扰乱血管内皮生长因子(VEGF)-VEGFR2-蛋白激酶 B(AKT)/黏着斑激酶(FAK)信号轴阻断 HUVECs 的迁移、侵袭和毛细血管样管形成。值得注意的是,杠柳苷元通过抑制体内血管生成来抑制肿瘤细胞生长,这涉及到 FAK 和 AKT 的去磷酸化以及 VEGF 表达的抑制。这些发现验证了杠柳苷元在寻找人胶质瘤中的抗血管生成潜力。

https://cdn.ncbi.nlm.nih.gov/pmc/blobs/5018/5779977/a01b5fd4db1c/MMR-16-06-8937-g00.jpg

文献AI研究员

20分钟写一篇综述,助力文献阅读效率提升50倍。

立即体验

用中文搜PubMed

大模型驱动的PubMed中文搜索引擎

马上搜索

文档翻译

学术文献翻译模型,支持多种主流文档格式。

立即体验