Suppr超能文献

VEGFR3 抑制通过上调 p53 和 PTEN 使肿瘤相关巨噬细胞微环境中的肺腺癌 A549 细胞对化疗药物敏感。

VEGFR3 inhibition chemosensitizes lung adenocarcinoma A549 cells in the tumor-associated macrophage microenvironment through upregulation of p53 and PTEN.

机构信息

Department of Laboratory Medicine, M.O.E., Key Laboratory of Laboratory Medicine Diagnostics, Chongqing Medical University, Chongqing 400016, P.R.China.

Department of Clinical Medicine, Xinxiang Medical University, Xinxiang, Henan 453003, P.R. China.

出版信息

Oncol Rep. 2017 Nov;38(5):2761-2773. doi: 10.3892/or.2017.5969. Epub 2017 Sep 19.

Abstract

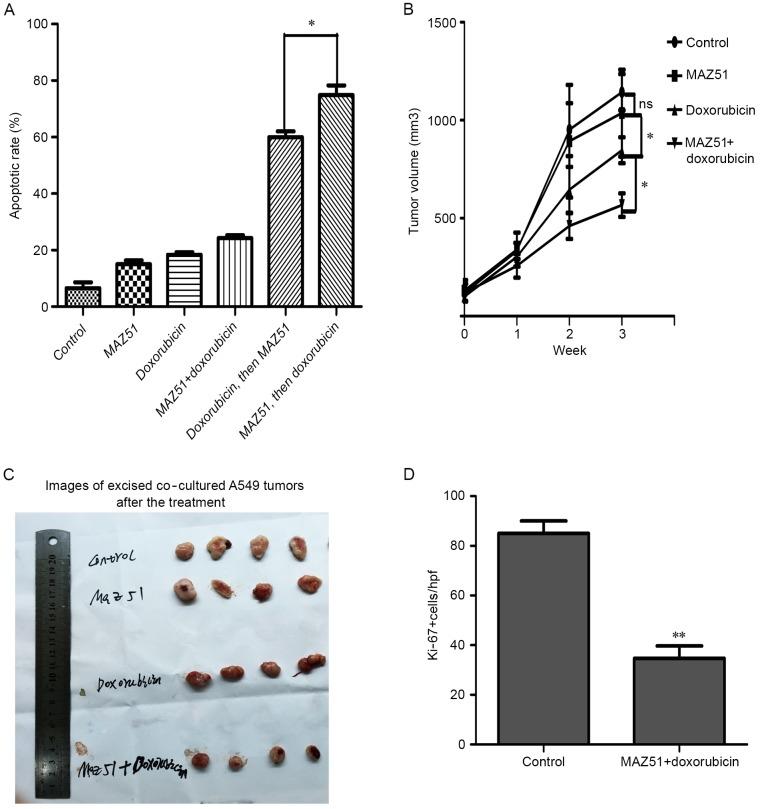
In lung adenocarcinoma, loss of p53 and PTEN in tumors are associated with decreased response to chemotherapy and decreased survival. A means to pharmacologically upregulate p53 and PTEN protein expression could improve the prognosis of patients with p53- and PTEN-deficient tumors. In the present study we revealed that vascular endothelial growth factor receptor 3 (VEGFR3) inhibition in lung adenocarcinoma cells was associated with improved expression levels of both p53 and PTEN in the tumor-associated macrophage (TAM) microenvironment. Inhibition of VEGFR3 in lung adenocarcinoma cells was associated with growth arrest and decreased migration and invasion. The upregulation of p53 and PTEN protein expression after VEGFR3 inhibition decreased chemotherapy resistance and improved chemosensitivity in co-cultured A549 cells in which p53 and PTEN expression were decreased. Finally, we demonstrated that TAMs promoted the expression of VEGF-C and its receptor VEGFR3. Western blot analysis revealed the co-cultured A549 cells with TAMs are a primary source of VEGF-C and VEGFR3 in the tumor microenvironment. Our studies revealed that VEGFR3 inhibition may be a pharmacological means to upregulate p53 and PTEN protein expression and improve the outcome of patients with p53- and PTEN-deficient tumors.

摘要

在肺腺癌中,肿瘤中 p53 和 PTEN 的缺失与化疗反应降低和生存率降低有关。通过药理学方法上调 p53 和 PTEN 蛋白表达可能改善 p53 和 PTEN 缺陷肿瘤患者的预后。在本研究中,我们揭示了血管内皮生长因子受体 3(VEGFR3)抑制与肿瘤相关巨噬细胞(TAM)微环境中 p53 和 PTEN 的表达水平提高有关。肺腺癌细胞中 VEGFR3 的抑制与生长停滞以及迁移和侵袭减少有关。VEGFR3 抑制后 p53 和 PTEN 蛋白表达的上调降低了共培养的 A549 细胞的化疗耐药性,并提高了这些细胞的化疗敏感性,这些细胞中 p53 和 PTEN 的表达降低。最后,我们证明了 TAMs 促进了 VEGF-C 及其受体 VEGFR3 的表达。Western blot 分析显示,共培养的 A549 细胞是肿瘤微环境中 VEGF-C 和 VEGFR3 的主要来源。我们的研究表明,VEGFR3 抑制可能是一种上调 p53 和 PTEN 蛋白表达并改善 p53 和 PTEN 缺陷肿瘤患者预后的药理学手段。

https://cdn.ncbi.nlm.nih.gov/pmc/blobs/7461/5780029/0a7cc121f070/OR-38-05-2761-g00.jpg

文献AI研究员

20分钟写一篇综述,助力文献阅读效率提升50倍。

立即体验

用中文搜PubMed

大模型驱动的PubMed中文搜索引擎

马上搜索

文档翻译

学术文献翻译模型,支持多种主流文档格式。

立即体验