Suppr超能文献

在胰腺癌细胞的遗传毒性应激中,ZEB1 的可变多聚腺苷酸化促进了其翻译。

Alternative polyadenylation of ZEB1 promotes its translation during genotoxic stress in pancreatic cancer cells.

机构信息

Department of Biomedicine and Prevention, Section of Anatomy, University of Rome 'Tor Vergata', Rome, Italy.

Department of science medical/chirurgic and translational medicine, University of Rome 'Sapienza', Rome, Italy.

出版信息

Cell Death Dis. 2017 Nov 9;8(11):e3168. doi: 10.1038/cddis.2017.562.

Abstract

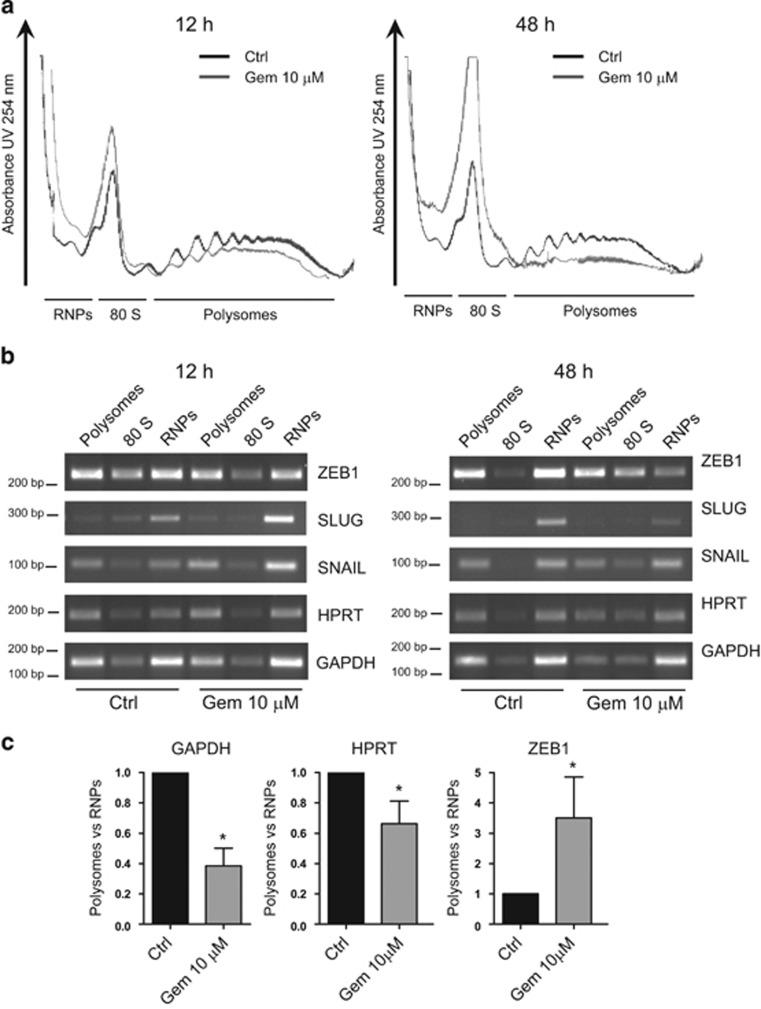
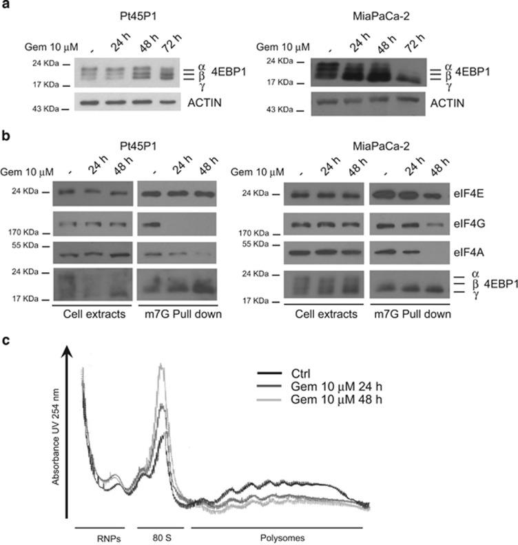
Pancreatic ductal adenocarcinoma (PDAC) is characterized by extremely poor prognosis. The standard chemotherapeutic drug, gemcitabine, does not offer significant improvements for PDAC management due to the rapid acquisition of drug resistance by patients. Recent evidence indicates that epithelial-to-mesenchymal transition (EMT) of PDAC cells is strictly associated to early metastasization and resistance to chemotherapy. However, it is not exactly clear how EMT is related to drug resistance or how chemotherapy influences EMT. Herein, we found that ZEB1 is the only EMT-related transcription factor that clearly segregates mesenchymal and epithelial PDAC cell lines. Gemcitabine treatment caused upregulation of ZEB1 protein through post-transcriptional mechanisms in mesenchymal PDAC cells within a context of global inhibition of protein synthesis. The increase in ZEB1 protein correlates with alternative polyadenylation of the transcript, leading to shortening of the 3' untranslated region (UTR) and deletion of binding sites for repressive microRNAs. Polysome profiling indicated that shorter ZEB1 transcripts are specifically retained on the polysomes of PDAC cells during genotoxic stress, while most mRNAs, including longer ZEB1 transcripts, are depleted. Thus, our findings uncover a novel layer of ZEB1 regulation through 3'-end shortening of its transcript and selective association with polysomes under genotoxic stress, strongly suggesting that PDAC cells rely on upregulation of ZEB1 protein expression to withstand hostile environments.

摘要

胰腺导管腺癌 (PDAC) 的预后极差。标准的化疗药物吉西他滨由于患者快速获得耐药性,对 PDAC 的治疗并没有显著改善。最近的证据表明,PDAC 细胞的上皮-间充质转化 (EMT) 与早期转移和化疗耐药密切相关。然而,EMT 如何与耐药性相关,以及化疗如何影响 EMT 并不完全清楚。在此,我们发现 ZEB1 是唯一明确将间充质和上皮 PDAC 细胞系分开的 EMT 相关转录因子。在蛋白合成全局抑制的背景下,吉西他滨治疗通过转录后机制在上皮样 PDAC 细胞中上调 ZEB1 蛋白。ZEB1 蛋白的增加与转录物的可变多聚腺苷酸化相关,导致 3'非翻译区 (UTR) 缩短和抑制性 microRNA 结合位点缺失。多核糖体分析表明,在遗传毒性应激下,较短的 ZEB1 转录物特异性保留在 PDAC 细胞的多核糖体上,而包括较长 ZEB1 转录物在内的大多数 mRNA 则被耗尽。因此,我们的发现揭示了 ZEB1 调节的一个新层面,即通过其转录物 3'端缩短和在遗传毒性应激下与多核糖体的选择性结合来进行,这强烈表明 PDAC 细胞依赖于 ZEB1 蛋白表达的上调来耐受恶劣的环境。

https://cdn.ncbi.nlm.nih.gov/pmc/blobs/6e9f/5775412/89a98c475bbd/cddis2017562f1.jpg

文献AI研究员

20分钟写一篇综述,助力文献阅读效率提升50倍。

立即体验

用中文搜PubMed

大模型驱动的PubMed中文搜索引擎

马上搜索

文档翻译

学术文献翻译模型,支持多种主流文档格式。

立即体验