Suppr超能文献

肿瘤浸润淋巴细胞凋亡介导的癌症免疫治疗抵抗。

Resistance to cancer immunotherapy mediated by apoptosis of tumor-infiltrating lymphocytes.

机构信息

Ludwig Institute for Cancer Research, Brussels, B-1200, Belgium.

de Duve Institute, Université Catholique de Louvain, Brussels, B-1200, Belgium.

出版信息

Nat Commun. 2017 Nov 10;8(1):1404. doi: 10.1038/s41467-017-00784-1.

Abstract

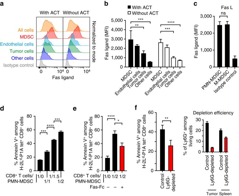
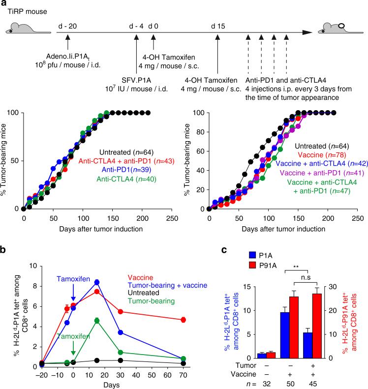
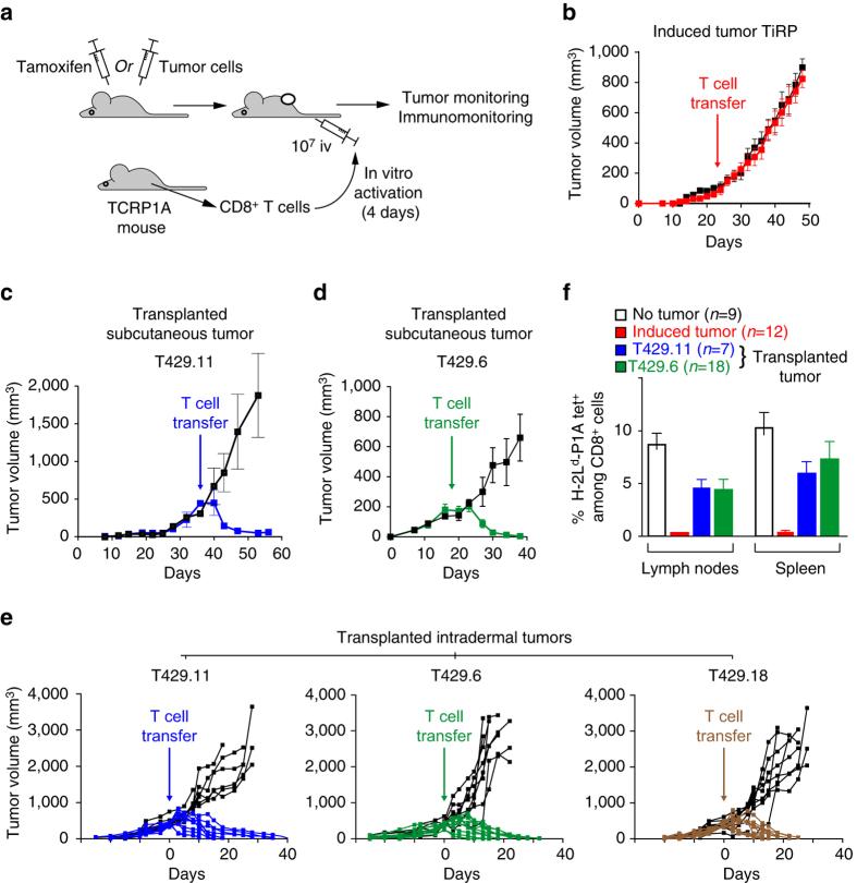
Despite impressive clinical success, cancer immunotherapy based on immune checkpoint blockade remains ineffective in many patients due to tumoral resistance. Here we use the autochthonous TiRP melanoma model, which recapitulates the tumoral resistance signature observed in human melanomas. TiRP tumors resist immunotherapy based on checkpoint blockade, cancer vaccines or adoptive T-cell therapy. TiRP tumors recruit and activate tumor-specific CD8 T cells, but these cells then undergo apoptosis. This does not occur with isogenic transplanted tumors, which are rejected after adoptive T-cell therapy. Apoptosis of tumor-infiltrating lymphocytes can be prevented by interrupting the Fas/Fas-ligand axis, and is triggered by polymorphonuclear-myeloid-derived suppressor cells, which express high levels of Fas-ligand and are enriched in TiRP tumors. Blocking Fas-ligand increases the anti-tumor efficacy of adoptive T-cell therapy in TiRP tumors, and increases the efficacy of checkpoint blockade in transplanted tumors. Therefore, tumor-infiltrating lymphocytes apoptosis is a relevant mechanism of immunotherapy resistance, which could be blocked by interfering with the Fas/Fas-ligand pathway.

摘要

尽管免疫检查点阻断的癌症免疫疗法取得了令人瞩目的临床成功,但由于肿瘤的耐药性,许多患者仍无法从中获益。在这里,我们使用了自发的 TiRP 黑色素瘤模型,该模型重现了在人类黑色素瘤中观察到的肿瘤耐药特征。TiRP 肿瘤对基于检查点阻断、癌症疫苗或过继性 T 细胞治疗的免疫疗法有抵抗力。TiRP 肿瘤招募并激活肿瘤特异性 CD8 T 细胞,但这些细胞随后会发生凋亡。这种情况不会发生在同种异体移植肿瘤中,这些肿瘤在过继性 T 细胞治疗后会被排斥。通过阻断 Fas/Fas 配体轴可以防止肿瘤浸润淋巴细胞的凋亡,并且由多形核髓样来源的抑制细胞触发,这些细胞表达高水平的 Fas 配体并在 TiRP 肿瘤中富集。阻断 Fas 配体可增加 TiRP 肿瘤中过继性 T 细胞治疗的抗肿瘤疗效,并增加移植肿瘤中检查点阻断的疗效。因此,肿瘤浸润淋巴细胞凋亡是免疫疗法耐药的一个相关机制,可以通过干扰 Fas/Fas 配体途径来阻断。

https://cdn.ncbi.nlm.nih.gov/pmc/blobs/c86f/5680273/2466530482f4/41467_2017_784_Fig1_HTML.jpg

文献AI研究员

20分钟写一篇综述,助力文献阅读效率提升50倍。

立即体验

用中文搜PubMed

大模型驱动的PubMed中文搜索引擎

马上搜索

文档翻译

学术文献翻译模型,支持多种主流文档格式。

立即体验