Suppr超能文献

莫克(MOK)是一种药针剂药物,通过调节氧化作用和瞬时受体电位香草酸亚型1(TRPV1)离子通道,来调节左旋甲状腺素诱导的大鼠甲状腺功能亢进中的甲状腺功能障碍。

MOK, a pharmacopuncture medicine, regulates thyroid dysfunction in L-thyroxin-induced hyperthyroidism in rats through the regulation of oxidation and the TRPV1 ion channel.

作者信息

Hwang Ji Hye, Kang Seok Yong, Kang An Na, Jung Hyo Won, Jung Chul, Jeong Jin-Ho, Park Yong-Ki

机构信息

Department of Acupuncture & Moxibustion Medicine, College of Korean Medicine, Gachon University, Seongnam, 13120, Republic of Korea.

Department of Herbology, College of Korean Medicine, Dongguk University, Gyeongju, 38066, Republic of Korea.

出版信息

BMC Complement Altern Med. 2017 Dec 15;17(1):535. doi: 10.1186/s12906-017-2036-1.

Abstract

BACKGROUND

In this study, we evaluated the therapeutic effect of MOK, a pharmacopuncture medicine, on thyroid dysfunction in L-thyroxin (LT4)-induced hyperthyroidism rats.

METHODS

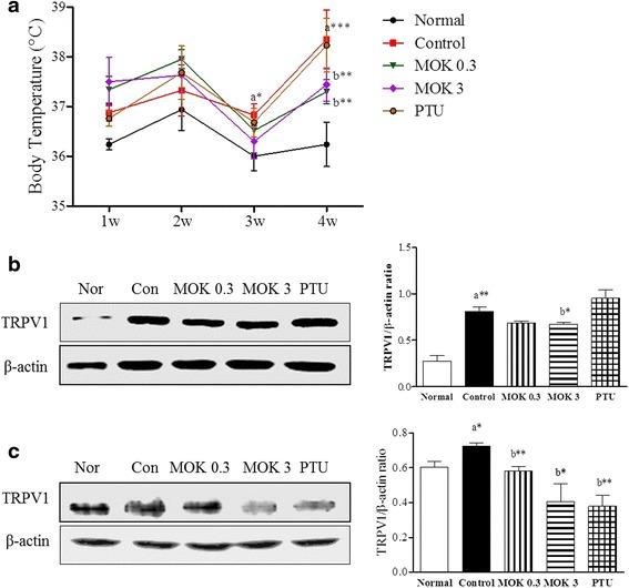
The experimental hyperthyroidism model was prepared by the intraperitoneal injection of LT4 (0.5 mg/kg) once daily for 2 weeks in SD rats. MOK extract was injected at doses of 0.3 or 3 mg/kg on acupuncture points in the thyroid glands of LT4-induced hypothyroidism rats once a day for 2 weeks. The body temperature, body weight, and food/water intake were measured once a week for 2 weeks. The levels of thyroid hormones, total cholesterol, LDL-cholesterol, GOT, and GPT were measured in the sera of rats using ELISA and an automatic blood analyzer. The histological changes of thyroid tissues were observed by H&E staining. The expression of thermo-regulating protein, TRPV1 was determined by western blot in dorsal root ganglion (DRG) and brain tissues. We also measured the contents of GSH in the liver and antioxidant enzymes, SOD, and catalase in the liver, heart, and brain tissues by enzyme-based assay and Western blot, respectively.

RESULTS

The acupuncture of MOK extract on the thyroid gland of LT4-induced hyperthyroidism rats significantly decreased the body temperature, and did not change body weight and food and water intakes. MOK acupuncture significantly increased the level of TSH, and decreased the levels of T3 and T4 in hyperthyroidism rats. The expression of TRPV1 was inhibited in both DRG and brain tissues after MOK acupuncture, and the levels of GOT, GPT, total cholesterol, and LDL-cholesterol were also decreased. MOK acupuncture also inhibited the pathological feature with follicular lining epithelial thicknesses and increased follicular colloid depositions in the thyroid glands of hypothyroidism. MOK acupuncture significantly increased hepatic GSH levels and decreased the expression of SOD and catalase in the liver, heart, and brain tissues of hyperthyroidism rats.

CONCLUSIONS

These results suggest that the pharmacopuncture with MOK extract in hyperthyroidism can improve the pathophysiological changes through regulating the body temperature, thyroid hormones imbalance, lipid accumulation, and oxidation. This anti-hyperthyroidism effect of MOK pharmacopuncture is thought to be related to the control of thermo-regulating protein TRPV1 in DRG and brain.

摘要

背景

在本研究中,我们评估了药针剂MOK对左旋甲状腺素(LT4)诱导的甲亢大鼠甲状腺功能障碍的治疗效果。

方法

通过每天腹腔注射LT4(0.5mg/kg),连续2周,在SD大鼠中制备实验性甲亢模型。将MOK提取物以0.3或3mg/kg的剂量每天一次注射到LT4诱导的甲亢大鼠甲状腺的穴位上,持续2周。在2周内每周测量一次体温、体重以及食物/水摄入量。使用酶联免疫吸附测定法(ELISA)和自动血液分析仪测量大鼠血清中的甲状腺激素、总胆固醇、低密度脂蛋白胆固醇、谷草转氨酶(GOT)和谷丙转氨酶(GPT)水平。通过苏木精-伊红(H&E)染色观察甲状腺组织的组织学变化。通过蛋白质免疫印迹法测定背根神经节(DRG)和脑组织中热调节蛋白TRPV1的表达。我们还分别通过基于酶的测定法和蛋白质免疫印迹法测量肝脏中谷胱甘肽(GSH)的含量以及肝脏、心脏和脑组织中抗氧化酶超氧化物歧化酶(SOD)和过氧化氢酶的含量。

结果

在LT4诱导的甲亢大鼠甲状腺上针刺注射MOK提取物可显著降低体温,且不改变体重以及食物和水的摄入量。MOK针刺显著提高了甲亢大鼠促甲状腺激素(TSH)水平,并降低了三碘甲状腺原氨酸(T3)和甲状腺素(T4)水平。MOK针刺后,DRG和脑组织中TRPV1的表达均受到抑制,GOT、GPT、总胆固醇和低密度脂蛋白胆固醇水平也有所降低。MOK针刺还抑制了甲状腺功能减退大鼠甲状腺中滤泡内衬上皮厚度增加和滤泡胶体沉积增加的病理特征。MOK针刺显著提高了甲亢大鼠肝脏中GSH水平,并降低了肝脏、心脏和脑组织中SOD和过氧化氢酶的表达。

结论

这些结果表明,在甲亢中使用MOK提取物进行药针治疗可通过调节体温、甲状腺激素失衡、脂质积累和氧化来改善病理生理变化。MOK药针的这种抗甲亢作用被认为与DRG和脑组织中热调节蛋白TRPV1的调控有关。

https://cdn.ncbi.nlm.nih.gov/pmc/blobs/d242/5732465/0a0cce517f82/12906_2017_2036_Fig1_HTML.jpg

文献AI研究员

20分钟写一篇综述,助力文献阅读效率提升50倍。

立即体验

用中文搜PubMed

大模型驱动的PubMed中文搜索引擎

马上搜索

文档翻译

学术文献翻译模型,支持多种主流文档格式。

立即体验