Suppr超能文献

MOK,一种复方草药提取物,对脂多糖刺激的 RAW 264.7 巨噬细胞的抗炎和抗氧化作用。

Anti-inflammatory and antioxidant effects of MOK, a polyherbal extract, on lipopolysaccharide‑stimulated RAW 264.7 macrophages.

机构信息

Department of Acupuncture and Moxibustion Medicine, College of Korean Medicine, Gachon University, Seongnam, Gyeonggi 13120, Republic of Korea.

Department of Herbology, College of Korean Medicine, Dongguk University, Gyeongju, North Gyeongsang 38066, Republic of Korea.

出版信息

Int J Mol Med. 2019 Jan;43(1):26-36. doi: 10.3892/ijmm.2018.3937. Epub 2018 Oct 16.

Abstract

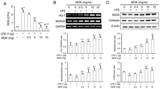
MOK, a pharmacopuncture medicine consisting of 10 herbs, has a long history as treatment for various inflammatory conditions. To investigate the mechanisms of action of MOK, its anti‑inflammatory and antioxidative effects were assessed in RAW 264.7 macrophages stimulated by lipopolysaccharide (LPS). RAW 264.7 cells were treated with different concentrations of MOK extract for 30 min prior to stimulation with or without LPS for the indicated times. Nitric oxide (NO) production was measured using Griess reagent, while the mRNA levels of inflammatory cytokines, tumor necrosis factor (TNF)‑α, interleukin (IL)‑1β, IL‑6 and the antioxidant enzymes Mn superoxide dismutase and heme oxygenase‑1, were determined using reverse transcription‑polymerase chain reaction analysis. Western blotting was used to determine the protein expression of inducible nitric oxide synthase (iNOS), cyclooxygenase (COX)‑2, superoxide dismutase (SOD)2, catalase (CAT) and heme oxygenase‑1 (HO‑1), and the phosphorylation of mitogen‑activated protein kinases (MAPKs), including ERK1/2, JNK and p38. Western blotting and immunocytochemistry were used to observe the nuclear expression of nuclear factor (NF)‑κB p65. Additionally, reactive oxygen species (ROS) and prostaglandin (PG)E2 production were determined using the ROS assay and an enzyme immunoassay. With MOK treatment, there was a notable decrease in NO and PGE2 production induced by LPS in RAW 264.7 cells by downregulation of iNOS and COX‑2 mRNA and protein expression. Furthermore, with MOK treatment, there was a decrease in the mRNA expression levels of TNF‑α, IL‑1β and IL‑6, as well as in the phosphorylation of ERK, JNK and p38 MAPK, by blocking the nuclear translocation of NF‑κB p65 in LPS‑stimulated cells. In addition, MOK treatment led to an increase in the antioxidant enzymes SOD, CAT and HO‑1 in LPS‑stimulated cells, with a concomitant decrease in ROS generation. These results indicate that the inflammatory responses in activated macrophages are inhibited by MOK through downregulation of the transcription levels of inflammatory mediators and inhibition of the MAPK/NF‑κB pathway. Moreover, MOK protects against oxidative damage by upregulating the expression of antioxidant enzymes and generating ROS scavengers.

摘要

MOK 是一种由 10 种草药组成的药针灸疗法,作为治疗各种炎症性疾病已有很长的历史。为了研究 MOK 的作用机制,我们评估了它在脂多糖(LPS)刺激的 RAW 264.7 巨噬细胞中的抗炎和抗氧化作用。RAW 264.7 细胞用不同浓度的 MOK 提取物处理 30 分钟,然后再用或不用 LPS 刺激不同的时间。使用 Griess 试剂测量一氧化氮(NO)的产生,同时使用逆转录-聚合酶链反应分析测定炎症细胞因子肿瘤坏死因子(TNF)-α、白细胞介素(IL)-1β、IL-6 和抗氧化酶锰超氧化物歧化酶和血红素加氧酶-1 的 mRNA 水平。使用 Western blot 测定诱导型一氧化氮合酶(iNOS)、环氧化酶(COX)-2、超氧化物歧化酶(SOD)2、过氧化氢酶(CAT)和血红素加氧酶-1(HO-1)的蛋白表达,并测定丝裂原激活的蛋白激酶(MAPKs),包括 ERK1/2、JNK 和 p38 的磷酸化。使用 Western blot 和免疫细胞化学观察核因子(NF)-κB p65 的核表达。此外,使用 ROS 测定法和酶免疫测定法测定活性氧(ROS)和前列腺素(PG)E2 的产生。用 MOK 处理后,通过下调 LPS 诱导的 RAW 264.7 细胞中 iNOS 和 COX-2 的 mRNA 和蛋白表达,NO 和 PGE2 的产生明显减少。此外,用 MOK 处理后,通过阻断 LPS 刺激细胞中 NF-κB p65 的核转位,TNF-α、IL-1β 和 IL-6 的 mRNA 表达水平以及 ERK、JNK 和 p38 MAPK 的磷酸化均降低。此外,MOK 处理导致 LPS 刺激的细胞中抗氧化酶 SOD、CAT 和 HO-1 的增加,同时 ROS 的产生减少。这些结果表明,MOK 通过下调炎症介质的转录水平和抑制 MAPK/NF-κB 途径来抑制激活的巨噬细胞中的炎症反应。此外,MOK 通过上调抗氧化酶的表达和产生 ROS 清除剂来保护细胞免受氧化损伤。

https://cdn.ncbi.nlm.nih.gov/pmc/blobs/6f2c/6257867/ba830dcc3509/IJMM-43-01-0026-g00.jpg

文献AI研究员

20分钟写一篇综述,助力文献阅读效率提升50倍。

立即体验

用中文搜PubMed

大模型驱动的PubMed中文搜索引擎

马上搜索

文档翻译

学术文献翻译模型,支持多种主流文档格式。

立即体验