Suppr超能文献

利用 CRISPR-Cas9 靶向突变体控制肿瘤生长。

Targeting mutant with CRISPR-Cas9 controls tumor growth.

机构信息

Department of Pharmacology, Yonsei University College of Medicine, Seoul, 03722, South Korea.

Brain Korea 21 Plus Project for Medical Sciences, Yonsei University College of Medicine, Seoul, 03722, South Korea.

出版信息

Genome Res. 2018 Mar 1;28(3):374-382. doi: 10.1101/gr.223891.117.

Abstract

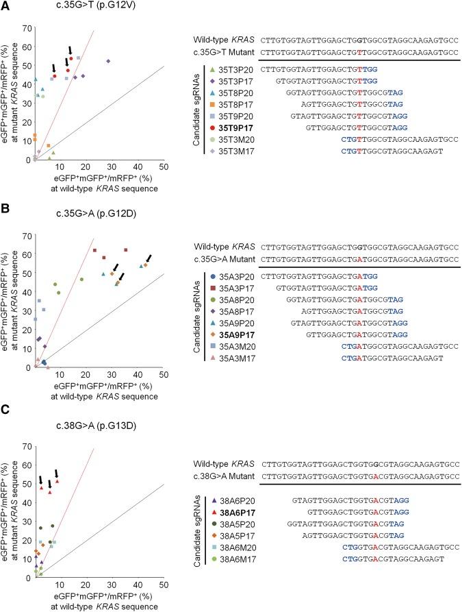
is the most frequently mutated oncogene in human tumors, and its activating mutations represent important therapeutic targets. The combination of Cas9 and guide RNA from the CRISPR-Cas system recognizes a specific DNA sequence and makes a double-strand break, which enables editing of the relevant genes. Here, we harnessed CRISPR to specifically target mutant alleles in cancer cells. We screened guide RNAs using a reporter system and validated them in cancer cells after lentiviral delivery of Cas9 and guide RNA. The survival, proliferation, and tumorigenicity of cancer cells in vitro and the growth of tumors in vivo were determined after delivery of Cas9 and guide RNA. We identified guide RNAs that efficiently target mutant without significant alterations of the wild-type allele. Doxycycline-inducible expression of this guide RNA in -mutant cancer cells transduced with a lentiviral vector encoding Cas9 disrupted the mutant gene, leading to inhibition of cancer cell proliferation both in vitro and in vivo. Intra-tumoral injection of lentivirus and adeno-associated virus expressing Cas9 and sgRNA suppressed tumor growth in vivo, albeit incompletely, in immunodeficient mice. Expression of Cas9 and the guide RNA in cells containing wild-type did not alter cell survival or proliferation either in vitro and in vivo. Our study provides a proof-of-concept that CRISPR can be utilized to target driver mutations of cancers in vitro and in vivo.

摘要

是人类肿瘤中最常突变的致癌基因,其激活突变代表了重要的治疗靶点。CRISPR-Cas 系统的 Cas9 和向导 RNA 的组合识别特定的 DNA 序列并产生双链断裂,从而实现相关基因的编辑。在这里,我们利用 CRISPR 特异性靶向癌细胞中的突变 等位基因。我们使用报告基因系统筛选向导 RNA,并在慢病毒递送 Cas9 和向导 RNA 后在癌细胞中进行验证。通过递送 Cas9 和向导 RNA,测定了体外癌细胞的存活、增殖和致瘤性以及体内肿瘤的生长。我们鉴定了能够有效靶向突变 而对野生型等位基因没有显著改变的向导 RNA。在转导有编码 Cas9 的慢病毒载体的 -突变癌细胞中,这种向导 RNA 的强力诱导表达会破坏突变 基因,导致体外和体内癌细胞增殖受到抑制。在免疫缺陷小鼠中,表达 Cas9 和 sgRNA 的慢病毒和腺相关病毒的肿瘤内注射抑制了肿瘤的生长,但不完全。Cas9 和向导 RNA 在含有野生型 的细胞中的表达既不会改变细胞的存活也不会改变其在体外和体内的增殖。我们的研究提供了一个概念验证,即 CRISPR 可用于体外和体内靶向癌症的驱动突变。

https://cdn.ncbi.nlm.nih.gov/pmc/blobs/eadd/5848616/c0bb46bbb8a4/374_F1.jpg

文献AI研究员

20分钟写一篇综述,助力文献阅读效率提升50倍。

立即体验

用中文搜PubMed

大模型驱动的PubMed中文搜索引擎

马上搜索

文档翻译

学术文献翻译模型,支持多种主流文档格式。

立即体验