Suppr超能文献

鉴定出 5-磷酸核糖异构酶 A 的一种非经典功能,通过其新型 C 端结构域稳定并激活 β-连环蛋白,从而促进结直肠癌的形成。

Identification of a noncanonical function for ribose-5-phosphate isomerase A promotes colorectal cancer formation by stabilizing and activating β-catenin via a novel C-terminal domain.

机构信息

Institute of Molecular and Genomic Medicine, National Health Research Institutes, Zhunan, Miaoli, Taiwan.

Institute of Biotechnology, National Tsing-Hua University, Hsinchu, Taiwan.

出版信息

PLoS Biol. 2018 Jan 16;16(1):e2003714. doi: 10.1371/journal.pbio.2003714. eCollection 2018 Jan.

Abstract

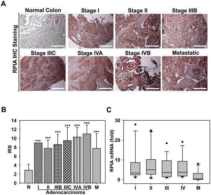
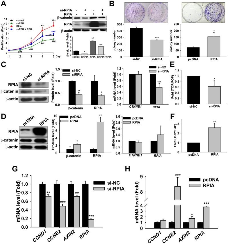
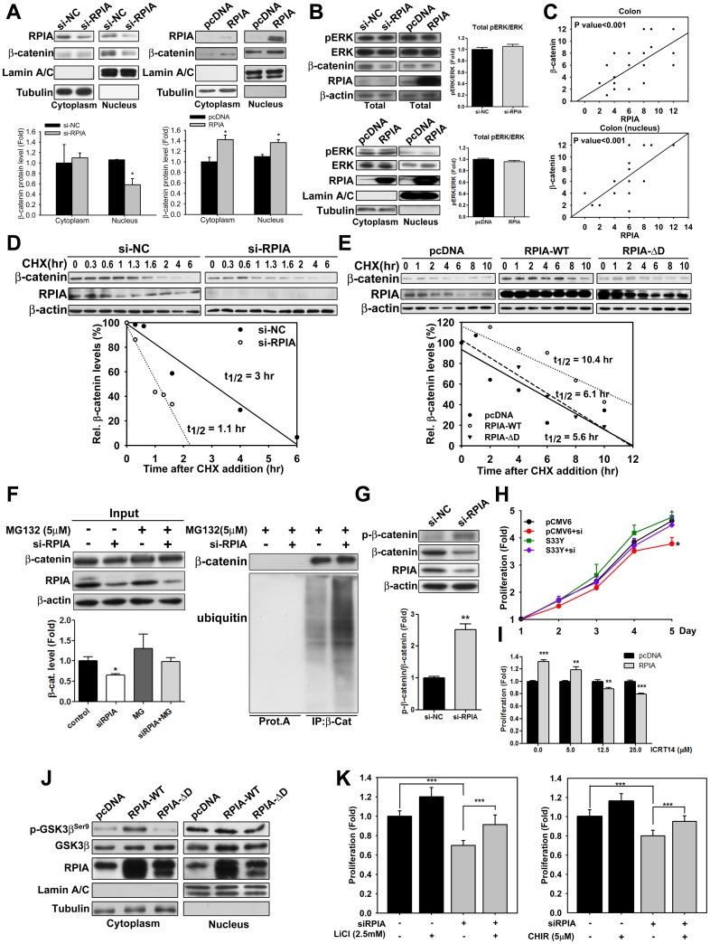
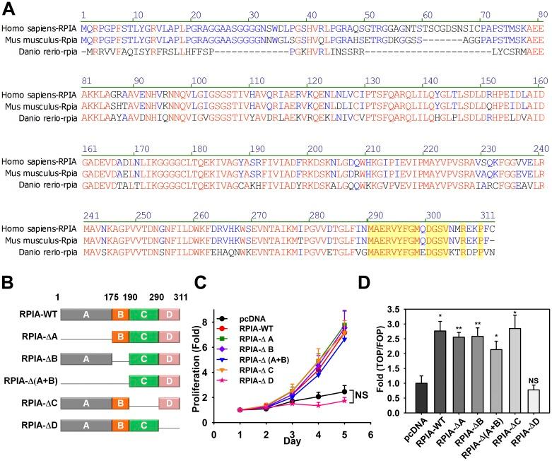
Altered metabolism is one of the hallmarks of cancers. Deregulation of ribose-5-phosphate isomerase A (RPIA) in the pentose phosphate pathway (PPP) is known to promote tumorigenesis in liver, lung, and breast tissues. Yet, the molecular mechanism of RPIA-mediated colorectal cancer (CRC) is unknown. Our study demonstrates a noncanonical function of RPIA in CRC. Data from the mRNAs of 80 patients' CRC tissues and paired nontumor tissues and protein levels, as well as a CRC tissue array, indicate RPIA is significantly elevated in CRC. RPIA modulates cell proliferation and oncogenicity via activation of β-catenin in colon cancer cell lines. Unlike its role in PPP in which RPIA functions within the cytosol, RPIA enters the nucleus to form a complex with the adenomatous polyposis coli (APC) and β-catenin. This association protects β-catenin by preventing its phosphorylation, ubiquitination, and subsequent degradation. The C-terminus of RPIA (amino acids 290 to 311), a region distinct from its enzymatic domain, is necessary for RPIA-mediated tumorigenesis. Consistent with results in vitro, RPIA increases the expression of β-catenin and its target genes, and induces tumorigenesis in gut-specific promotor-carrying RPIA transgenic zebrafish. Together, we demonstrate a novel function of RPIA in CRC formation in which RPIA enters the nucleus and stabilizes β-catenin activity and suggests that RPIA might be a biomarker for targeted therapy and prognosis.

摘要

代谢改变是癌症的特征之一。戊糖磷酸途径(PPP)中核酮糖-5-磷酸异构酶 A(RPIA)的失调已知可促进肝、肺和乳腺组织的肿瘤发生。然而,RPIA 介导的结直肠癌(CRC)的分子机制尚不清楚。我们的研究表明 RPIA 在 CRC 中具有非典型功能。来自 80 名患者的 CRC 组织和配对非肿瘤组织的 mRNA 和蛋白质水平以及 CRC 组织阵列的数据表明,RPIA 在 CRC 中显著升高。RPIA 通过激活结肠癌细胞系中的β-连环蛋白来调节细胞增殖和致癌性。与 PPP 中的作用不同,RPIA 在细胞质内发挥作用,RPIA 进入细胞核与腺瘤性结肠息肉病(APC)和β-连环蛋白形成复合物。这种关联通过防止β-连环蛋白磷酸化、泛素化和随后的降解来保护β-连环蛋白。RPIA 的 C 末端(氨基酸 290 至 311),一个与其酶结构域不同的区域,对于 RPIA 介导的肿瘤发生是必需的。与体外结果一致,RPIA 增加了β-连环蛋白及其靶基因的表达,并在携带肠道特异性启动子的 RPIA 转基因斑马鱼中诱导肿瘤发生。总之,我们证明了 RPIA 在 CRC 形成中的一个新功能,即 RPIA 进入细胞核并稳定β-连环蛋白活性,并表明 RPIA 可能是靶向治疗和预后的生物标志物。

https://cdn.ncbi.nlm.nih.gov/pmc/blobs/b0e0/5786329/12466e0e26a1/pbio.2003714.g001.jpg

文献AI研究员

20分钟写一篇综述,助力文献阅读效率提升50倍。

立即体验

用中文搜PubMed

大模型驱动的PubMed中文搜索引擎

马上搜索

文档翻译

学术文献翻译模型,支持多种主流文档格式。

立即体验