Suppr超能文献

FLT3酪氨酸激酶结构域中的内部串联重复突变比激活环D835Y突变显示出更高的致癌潜能。

Internal tandem duplication mutations in the tyrosine kinase domain of FLT3 display a higher oncogenic potential than the activation loop D835Y mutation.

作者信息

Marhäll Alissa, Heidel Florian, Fischer Thomas, Rönnstrand Lars

机构信息

Division of Translational Cancer Research, Department of Laboratory Medicine, Lund University, Medicon Village, Lund, Sweden.

Lund Stem Cell Center, Department of Laboratory Medicine, Lund University, Lund, Sweden.

出版信息

Ann Hematol. 2018 May;97(5):773-780. doi: 10.1007/s00277-018-3245-5. Epub 2018 Jan 25.

Abstract

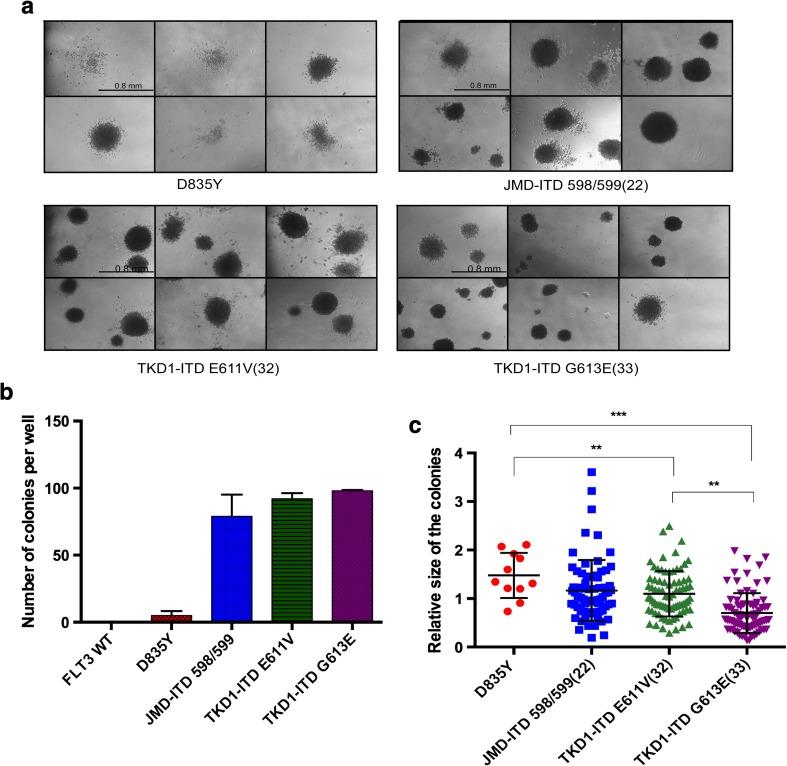
Acute myeloid leukemia (AML) remains the most common form of acute leukemia among adults and accounts for a large number of leukemia-related deaths. Mutations in FMS-like tyrosine kinase 3 (FLT3) is one of the most prevalent findings in this heterogeneous disease. The major types of mutations in FLT3 can be categorized as internal tandem duplications (ITD) and point mutations. Recent studies suggest that ITDs not only occur in the juxtamembrane region as originally described, but also in the kinase domain. Although the juxtamembrane ITDs have been well characterized, the tyrosine kinase domain ITDs have not yet been thoroughly studied due to their recent discovery. For this reason, we compared ITD mutations in the juxtamembrane domain with those in the tyrosine kinase domain, as well as with the most common activating point mutation in the tyrosine kinase domain, D835Y. The purpose of this study was to understand whether it is the nature of the mutation or the location of the mutation that plays the main role in leukemogenesis. The various FLT3 mutants were expressed in the murine pro-B cell line Ba/F3 and examined for their capacity to form colonies in semisolid medium. The size and number of colonies formed by Ba/F3 cells expressing either the internal tandem duplication within juxtamembrane domain of the receptor (JMD-ITD) or the tyrosine kinase domain (TKD)-ITD were indistinguishable, while Ba/F3 cells expressing D835Y/FLT3 failed to form colonies. Cell proliferation and cell survival was also significantly higher in TKD-ITD expressing cells, compared to cells expressing D835Y/FLT3. Furthermore, TKD-ITD is capable of inducing phosphorylation of STAT5, while D835Y/FLT3 fails to induce tyrosine phosphorylation of STAT5. Other signal transduction pathways such as the RAS/ERK and the PI3K/AKT pathways were activated to the same level in TKD-ITD cells as compared to D835Y/FLT3 expressing cells. Taken together, our data suggest that TKD-ITD displays similar oncogenic potential to the JMD-ITD but a higher oncogenic potential than the D835Y point mutation.

摘要

急性髓系白血病(AML)仍是成人急性白血病最常见的形式,且导致大量白血病相关死亡。FMS样酪氨酸激酶3(FLT3)突变是这种异质性疾病中最常见的发现之一。FLT3的主要突变类型可分为内部串联重复(ITD)和点突变。最近的研究表明,ITD不仅如最初所描述的那样发生在近膜区域,也发生在激酶结构域。尽管近膜ITD已得到充分表征,但酪氨酸激酶结构域ITD由于最近才被发现,尚未得到深入研究。因此,我们将近膜结构域的ITD突变与酪氨酸激酶结构域的ITD突变以及酪氨酸激酶结构域中最常见的激活点突变D835Y进行了比较。本研究的目的是了解在白血病发生过程中起主要作用的是突变的性质还是突变的位置。各种FLT3突变体在小鼠前B细胞系Ba/F3中表达,并检测它们在半固体培养基中形成集落的能力。表达受体近膜结构域内部串联重复(JMD-ITD)或酪氨酸激酶结构域(TKD)-ITD的Ba/F3细胞形成的集落大小和数量没有差异,而表达D835Y/FLT3的Ba/F3细胞未能形成集落。与表达D835Y/FLT3的细胞相比,表达TKD-ITD的细胞的细胞增殖和细胞存活也显著更高。此外,TKD-ITD能够诱导STAT5磷酸化,而D835Y/FLT3未能诱导STAT5酪氨酸磷酸化。与表达D835Y/FLT3的细胞相比,其他信号转导途径如RAS/ERK和PI3K/AKT途径在TKD-ITD细胞中被激活到相同水平。综上所述,我们的数据表明,TKD-ITD显示出与JMD-ITD相似的致癌潜力,但比D835Y点突变具有更高的致癌潜力。

https://cdn.ncbi.nlm.nih.gov/pmc/blobs/51d2/5876274/956ffbb8a3d7/277_2018_3245_Fig1_HTML.jpg

文献AI研究员

20分钟写一篇综述,助力文献阅读效率提升50倍。

立即体验

用中文搜PubMed

大模型驱动的PubMed中文搜索引擎

马上搜索

文档翻译

学术文献翻译模型,支持多种主流文档格式。

立即体验